Skip to content

Фотогалерея

  • Главная
  • Контакты

Распиновка кабеля mpps v18

Распиновка кабеля типа витая пара для систем видеонаблюдения - ZapishemVse

Распиновка кабеля IP камер видеонаблюдения | 2 Схемы в 2021 г | Камера ...

Should I buy MPPS V18 or MPPS V16?

Mpps v18 repair info need - MHH AUTO - Page 1

Купить адаптер для чип тюнинга MPPS 18 в Минске, цены, гарантия ...

Купить адаптер для чип тюнинга MPPS 18 в Минске, цены, гарантия ...

MPPS v21 vs MPPS V18 (obd2, Multiboot, Tricore)

Распиновка лайтинг кабеля наушников

MPPS V18

Mpps v18 car list

MPPS V18

Распиновка кабеля от роутера к компьютеру

Car cables for MPPS V18 Breakout Tricore Cable OBD Breakout ECU Bench ...

MPPS V18 Detection automatique ECU Read Write ECU No Need BDM ...

OBD2 Diagnostic Adapter MPPS V18 OBD Breakout Tricore Cable ECU Bench ...

mpps-v18 : OBDexpress?blog

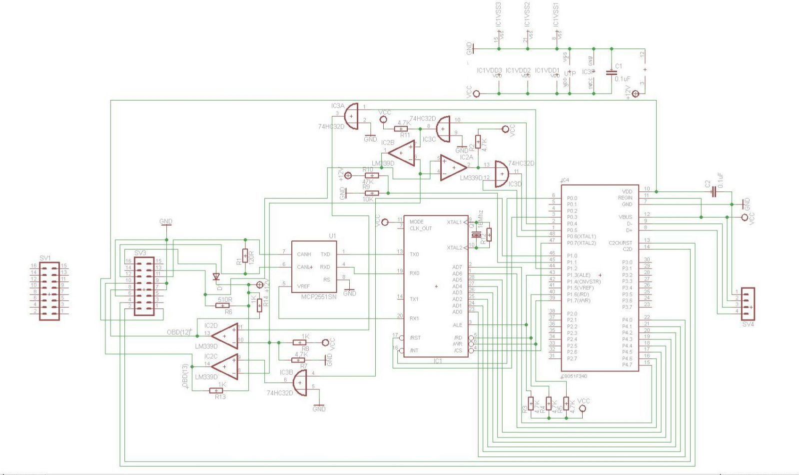
China MPPS V18 good test reports, download, PCB, schematics & diagram ...

MPPS V18 OBD BREAKOUT ECU PINOUT TRICORE+MULTIBOOT KABEL MPPS PINOUT ...

Mpps V18 Download - moplainter

New MPPS V18 Auto Detect ECU Read Write ECU No Need BDM Programmer ...

China MPPS V18 good test reports, download, PCB, schematics & diagram ...

Veritable vs Clone MPPS V18 lit les donnees d'ECU-diyobd2.fr

MPPS V18 Free Download & FAQs(Car List, Installation Etc.) | OBD2shop ...

Распиновка блока питания роутера

MPPS V18 Breakout Tricore Cable OBD OBD2 Breakout ECU Bench Pinout ...

China MPPS V18 good test reports, download, PCB, schematics & diagram ...

MPPS V18 PCB schematics,reworks, software download, reviews...

Распиновка кабеля монитора

MPPS-V18-tricore-cable-pinout | OBDexpress.co.uk Official Blog

pinout-for-mpps-v18-24 | OBDexpress.co.uk Official Blog

MPPS V18 MAIN + TRICORE + MULTIBOOT mit Breakout Tricore Cable

MPPS V18 Software Now Can Update to V21 without Lock

OBDexpress.co.uk: What MPPS V18 components to change?

pinout-for-mpps-v18-16 | OBDexpress.co.uk Official Blog

MPPS V18 PCB schematics,reworks, software download, reviews...

  • Вперед Замена кварца в брелке сигнализации
  • Назад Отравление дихлофосом симптомы и лечение

Новые страницы

Аис закупки

Акт показания счетчика электроэнергии образец

Алюминий раствор гидроксида натрия уравнение

Atmega328p datasheet

Дагестан один на горе

Домофонд новоуральск недвижимость продажа квартир

Эскизы тату с солнцем

Г москва адрес

Группа смысловые галлюцинации

Гудит электроусилитель руля

Характеристика на семью ребенка в доу от воспитателя в органы опеки образец

Как поднять ланос

Как раскладывается заднее

Каков лес на вкус

Математика 6 класс номер 236

Модернизация воздуховодов нива

Образец возражения на судебный протокол

Образец жалобы на врача за неправильный диагноз

Охарактеризуйте власть сегунов и императора

Рассмотрение дисциплинарного взыскания

Щит щмп 4

Снять квартиру на сутки в волоколамске

Спортивная школа картина сочинение 7 класс

Венгерские земли на украине карта

Вход в метро партизанская

Вычитание десятичных дробей столбиком

Водительское удостоверение фото образец

Заполните схему обозначьте ветви славян

Жалоба в фнс образец

Журнал учета входящих документов по воинскому учету образец

cdn.zecar.ru