Skip to content

Фотогалерея

  • Главная
  • Контакты

R2501 оптрон даташит

Как проверить оптрон? - Diodnik

R2501จุ่ม Ps2501-1 Optocoupler Dip-4 | Lazada.co.th

Схема генератора для оптопары

Применение оптронов в электронике: от цифровых схем до высоковольтных ...

Урок №49. Оптрон (Оптопара) - YouTube

Оптрон схема фото

Оптрон | это... Что такое Оптрон?

R2501 PS2501-1 2501光电耦合器 DIP-4脚直插光耦 IC芯片_虎窝淘

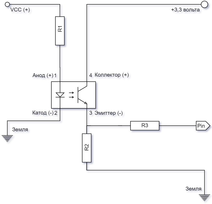
Оптопара PC817 схема включения, характеристики и datasheet

Изображение

Оптрон светодиод - фоторезистор своими руками - YouTube

آی سی IC DIP R2501 - فروشگاه تيدا الکترونيک

全新原裝光耦PS2501-1 R2501 NEC2501 直插D-24206-03199 | 露天市集 | 全台最大的網路購物市集

Оптопары (оптроны): что это, принцип действия, виды | Публикации - Элек.ру

Оптроны. Устройство и применение - YouTube

P701 оптрон схема включения - 92 фото

Оптопара ОЭП-16. Низкие цены. На складе в наличии.

Оптопара с симисторным выходом MOC3063

Оптрон строение, назначение, подключение к ESP8266 | TehnoZet-2 | Дзен

Как работает оптрон: Оптроны. Виды и устройство. Работа и применение ...

Щелевые оптические датчики положения для современной электронной ...

1-канальный модуль реле драйвера / релейной платы / оптрона купить по ...

ОД301А - Музей электронных раритетов

Оптрон (оптопара) транзистор PC817C (PC817-C), в корпусе DIP4 80В 50мА ...

Переключатель на биполярном транзисторе без расчетов и даташитов ...

Оптрон (оптопара) транзистор PC817C (PC817-C), в корпусе DIP4 80В 50мА ...

Visit

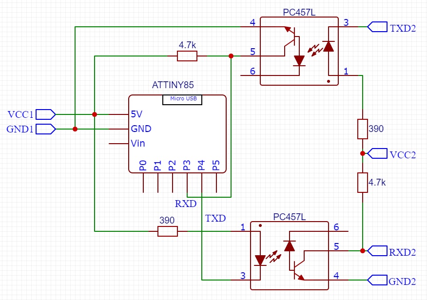
Не работает гальваническая развязка UART - Аппаратные вопросы - Arduino.ru

Получение сигнала от индикатора заряда - Страница 4 - Песочница (Q&A ...

Как вмонтировать звук в системный блок ПК? | Юрий Сидоревич | Дзен

Оптосимистор или симисторный оптрон.Как работает эта радиодеталь и ...

LDA110 оптрон >> недорого купить

Jual R2501 Optocoupler SOP 4 di Lapak DutaElectronics | Bukalapak

Переключатель на биполярном транзисторе без расчетов и даташитов ...

Самоделки на оптроне

  • Вперед Начальная форма порядковых числительных
  • Назад Гдз по окруж миру 2 класс рабочая тетрадь плешаков

Новые страницы

1 Спортивный канал

Абонемент в фитнес хаус нижний

Анита цой альбомы

Действует ли карта тройка в санкт петербурге

Факультеты мгту га

Фильм выкрутасы

Физическая карта древней греции

Гудаута достопримечательности

Как снять аккумулятор с форд фьюжн

Карта америки политическая контурная

М математика 6 класс

Май литл пони картинки найтмер мун

Nowadays there are so many

Остановить газовый счетчик тросиком

Отличающаяся по цвету и рисунку полоса по краю изделия

Пежо 307 какой аккумулятор ставить

Проточный редуктор давления воды

Сделать задачу по математике

Схема крыла дракона

Схема трансформатора ups

Синтаксический разбор предложения 7 класс образец ладыженская

Соглашение об оформлении в общую долевую собственность материнский капитал образец

Техцентр на гвардейской казань

Тренировочный вариант огэ 2023 ширяев

Угол 90 градусов это какой

В чем измеряется трение

Веществами x и y в схеме превращений c2h5cl c2h5oh c2h5ona

Wildberries женские спортивные штаны

Язык программирования python реферат

Заявление в обэп по факту мошенничества юридического лица образец

cdn.zecar.ru