Skip to content

Фотогалерея

  • Главная
  • Контакты

Pt2322 схема включения

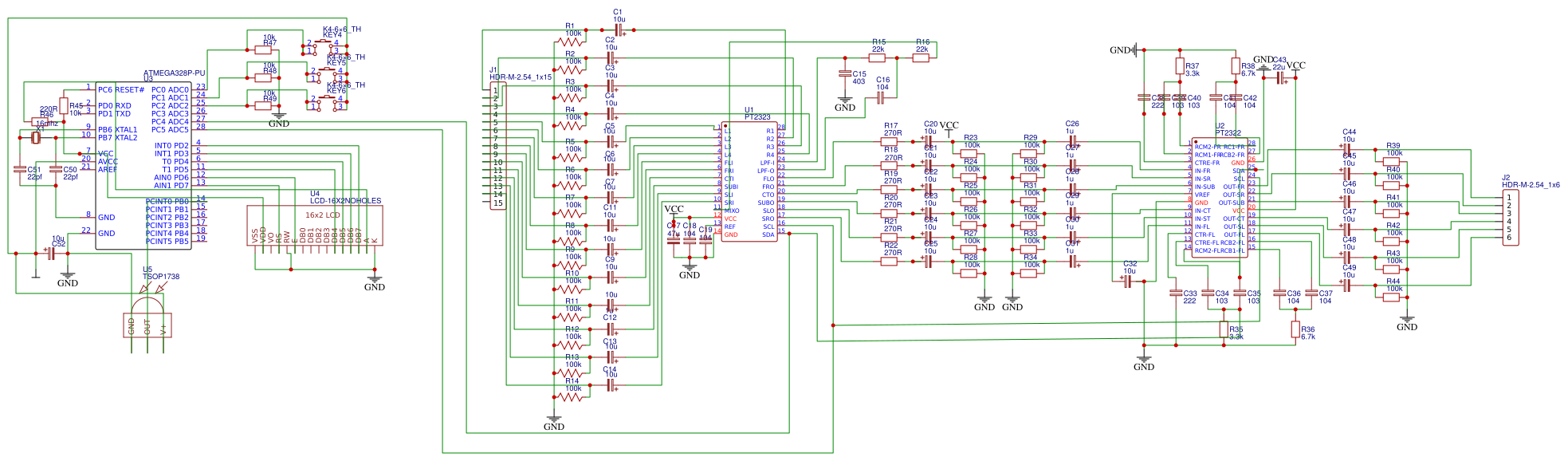
Handmade 5.1 digital audio preamp with PT2323 and PT2322

Pt2323 Circuit Diagram

PT2322 PT2322-S/PT2323-S PT2323贴片六声道音响用输入选择器_虎窝淘

Темброблок 5.1 на PT2323 и PT2322 (Arduino) — rcl-radio.ru

خرید PT2322-S | قیمت PT2322-S - موتور جستجوی ISEE

PT2322-S PT2322 6通道音频处理集成电路普诚原装一个起拍_虎窝淘

Bp2958 схема включения даташит

PT2322 6 Kanal Audio Entegre - Uygun Fiyata Satın Al! | DomiRobot.com

Простое устройство задержки включения или выключения электрической ...

Compras satisfechas disfruta de envío gratis ahora 1 x pt2322-s 6 ...

PCB_pt2323 pt2322 pcb 1_2021-10-01 Resources - EasyEDA

Тп 30 2 трансформатор схема включения - 81 фото

PT2322 - الکترونیک سیستم

Темброблок 5.1 на PT2323 и PT2322 (Arduino) — rcl-radio.ru

5pcs PT2322 S PT2322S PT2322 2322 SOP28 Patch 28 feet 6 channel audio ...

Pt2322

Темброблок 5.1 на PT2323 и PT2322 (Arduino) — rcl-radio.ru

Домашний кинотеатр 5.1 на pt2322 pt2323 и arduino. Часть 4. Сборка ...

232 6 - Search - EasyEDA

Схема сенсорной кнопки на TTP223 | Мастер Винтик. Всё своими руками!

CIRCUITO INTEGRADO PT2322 SMD - Eletro Parts

Микросхема pt2313l схема подключения

Remote Control On&Off Switch Using TTP223

Handmade 5.1 digital audio preamp with PT2323 and PT2322

วงจรรวม SOP28 PT2322-S SOP-28 PT2322S SOP PT2322 2322 5 ชิ้น | Shopee ...

РадиоКот :: 5.1 канальный темброблок на PT2323 PT2322 + FM

Электронный выключатель на одной кнопке

Мастер выключатель схема подключения

Включение – выключение электронных устройств одной кнопкой без фиксации

Принципиальная схема включения трансформатора - 96 фото

Тп 30 2 трансформатор схема включения - 81 фото

ULN2003A Схема включения микросхемы

ATmega16 + PT2322 + PT2323 - MCS51, AVR, PIC, STM8, 8bit - Форум ELECTRONIX

pt2323 pt2322 энкодер + ик пульт - YouTube

Темброблок 5.1 на PT2323 и PT2322 (Arduino) - YouTube

  • Вперед Вооруженные силы польши
  • Назад Мирамистин при беременности

Новые страницы

1144Н приказ минздрава по спортивной медицине

Алгебра восьмой класс номер 828

Банкетные залы махачкалы цены

Деловые линии курск официальный сайт

Гдз по русскому языку 8 класс номер 378

Химия 8 класс габриелян тетрадь

Хозяйство чехии

Как подключить прикуриватель на ваз 2107

Карта в бимке как у булкина

Лидо париж

Математика 4 класс просвещение гдз

Mitsubishi asx волгоград

Насос циркуляционный с мокрым ротором

Образец удостоверения гражданина подлежащего призыву на военную службу

Образец заявления на учебный отпуск

Поздравления с днем рождения мужчине красивые в картинках бесплатно для ватсапа бесплатно

Преображенский храм

Псевдотуберкулез фото

Распиновка предохранителей нива

Решебник по математике 5 класс виленкин жохов чесноков александрова шварцбурд

С днем рождения 9 месяцев девочке красивые картинки

С какой целью при передаче электроэнергии на большие расстояния напряжение повышают

Санатории орска

Шаблон коммерческого предложения на поставку товара образец

Схема амебы

Телефон яндекс такси в москве

Установка ebuild gentoo

Вытекла тормозная жидкость из бачка

Включи фитнес для начинающих

Заявление о возобновлении исполнительного производства по алиментам образец

cdn.zecar.ru