Skip to content

Фотогалерея

  • Главная
  • Контакты

Промэлектроника

Промэлектроника | Промэлектроника - поставщик электронных компонентов ...

НПЦ Промэлектроника Екатеринбург

О компании | НПЦ «Промэлектроника»

Локализация производства систем НПЦ «Промэлектроника» в Узбекистане ...

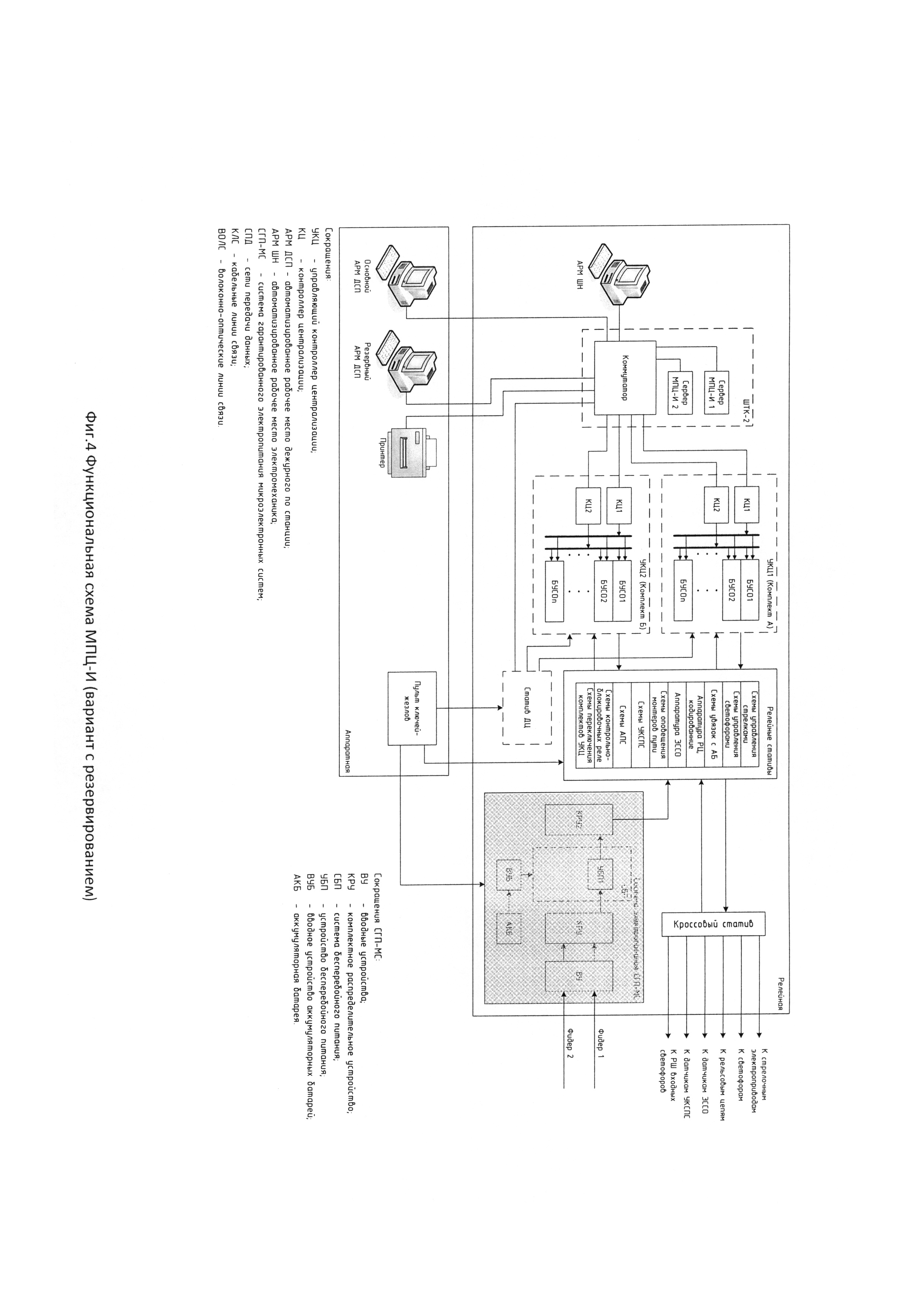
Диагностические функции микропроцессорных систем ЖАТ (журнал ...

Флюс ЛТИ-120 с кисточкой 20мл., Флюс для пайки меди и её сплавов ТехКон ...

78M12, Линейный стабилизатор с низким падением напряжения положительной ...

IHLP2525CZER3R3M01, ЧИП-индуктивность экранированная 3,3мкГн ±20% 6A ...

IRS44273LTRPBF, Драйвер нижнего плеча 1.5A 1-выход неинвертирующий 5 ...

NT90-RHAS-DC12V-C-B-0.9, Реле силовое, 30А одна контактная группа на ...

ETD34 P3 core, Сердечник ферритовый ETD34 P3 33,4х17,5х11,1мм без ...

KSDI-65 65*C 5A (B-1009), Термостат KSDI-65 65*C 5A (B-1009), NC ...

EC6025L12S, Вентилятор 12В, 60х60х25мм, подшипник скольжения, 4000 об ...

МИКРОПРОЦЕССОРНАЯ ЦЕНТРАЛИЗАЦИЯ СТРЕЛОК И СИГНАЛОВ. Патент № RU 133798 ...

STW9N150, Транзистор полевой MOSFET N-канальный 1500В 8А 320Вт ST ...

KLS1-AS-301-3, Разъем 220В вилка на блок крепление на защелках KLS ...

МИКРОПРОЦЕССОРНАЯ ЦЕНТРАЛИЗАЦИЯ СТРЕЛОК И СИГНАЛОВ. Патент № RU 133798 ...

2EDGKAM-5.08-05P-14-00A(H), Разъемный клеммный блок, 5 контакта. Серия ...

D-DC2.5-01P-11-00Z(H), Торцевая крышка, для клемм DC2.5..., цвет: серый ...

Сверхлинейный УМЗЧ КТ-21 import [Часть 2] - Страница 2 - Обсуждение ...

KBU610, Диодный мост 6А 1000В YANGZHOU YANGJIE ELECTRONIC CO., LTD ...

DS1095-WNR0, Розетка USB тип A с экраном монтаж в отверстие Connfly ...

Электронные часы СССР - Продам-Отдам, Услуги - Форум по радиоэлектронике

RS207, Диодный мост 2А 1000В Galaxy Microelectronics Co.,Ltd купить ...

CCC15GG, Кабель коммуникационный 15 проводов, бухта 50м, экранированный ...

5гдш 4 характеристики

Конструктор радиоприемника с AliExpress Paeansonic CF210SP проблема при ...

Op 482g с распая - Продам-Отдам, Услуги - Форум по радиоэлектронике

KSD301 80*C 10A NC, Термостат KSD301 80*C 10A, SPST NC Shanghai Ruichi ...

HF41F/12-ZS, HONGFA купить оптом и в розницу

ТПГ-2 (2*12В), Трансформатор питания герметичный 2*12В (2.5W) Комплекс ...

DP200A-2123XBT.GN, Вентилятор 220В AC, 2850об./мин., 165м3/час ...

Дамп с ПЛИС Max2 EPM570T100I5N - ПЛИС - Форум по радиоэлектронике

ШР28П7ЭГ9Н розетка, Блочная розетка Россия купить оптом и в розницу

B57045K0102K, NTC-термистор 1кОм 0.45Вт ±10% 8мм EPCOS AG купить оптом ...

  • Вперед Moc3021 datasheet
  • Назад Вилка rj45 8p8c

Новые страницы

5 Класс английский язык рабочая тетрадь страница 40 номер 1

Альбом мертвый анархист

Бургер кинг копейск

Чита мый

Дорогая олечка с днем рождения от всего сердца картинки красивые

G7s313u

Гдз по английскому языку 10 класс spotlite

Гдз по английскому языку 7 класс афанасьева студент

Как правильно подписать тетрадь по английскому языку образец

Как составить резюме для устройства на работу образец 2023

Карта бендеры с улицами и номерами домов

Карта российской империи 1914 года крупным размером

Кофе айриш крим

Ленка с днюхой картинки прикольные с надписями

Очки солнцезащитные мужские рей бен

Однолинейная схема требования

Оскал волка картинки на телефон

Отчет на категорию фельдшера скорой помощи образец 2022 год

Подключение птф на ваз 2110

Проект очистки пруда

Промэлектроника

Психологические тренинги выгорание

Sport days

Спорт вк

Спорткомплекс кант на нагорной веб камеры

Срезал краткий пересказ

Срочная подработка в москве с ежедневной

Тележка 18 194 чертеж

Упр 35 физика 8 класс

Журнал оттисков печатей и штампов образец

cdn.zecar.ru