Skip to content

Фотогалерея

  • Главная
  • Контакты

Принципиальная схема тахометра

Принципиальная схема электронного тахометра - картинка из статьи ...

Принципиальная схема ЭСЗ и тахометра для мотора «Салют» - картинка из ...

Принципиальная схема электронного тахометра катера «Амур-М» - картинка ...

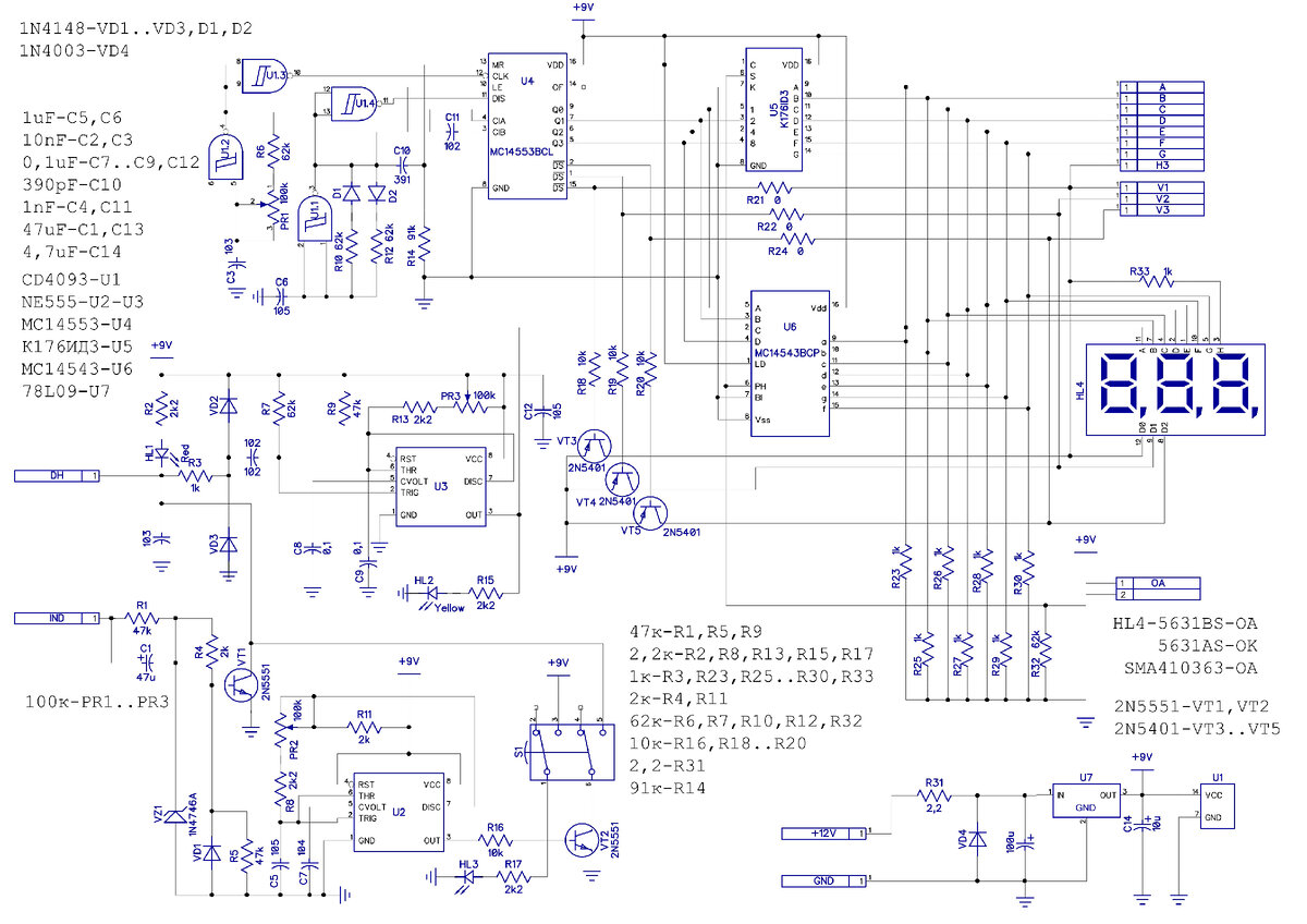
Несложный цифровой тахометр на микросхеме МС14553 | Свел Электрик | Дзен

Принципиальная электрическая схема электронного тахометра - картинка из ...

Авиамодельный тахометр - RadioRadar

Принципиальная схема квазианалогового тахометра

Схема приставки-тахометра к мультиметру

Авиамодельный тахометр - RadioRadar

Электронный тахометр для любого двигателя (Консультации / Улучшение ...

Три варианта тахометра для лодочного подвесного мотора (Моторы / Тюнинг ...

Электронный тахометр с растянутыми диапазонами (Консультации / Полезные ...

Схема тахометра ваз

Схема подключения тахометра камаз

Схема подключения тахометра инжектор

Измерители неэлектрических величин | БЛОГ ЭЛЕКТРОМЕХАНИКА

Схема подключения тахометра камаз

Техническое описание спидометров

Светодиодный тахометр своими руками схема

Электронная схема автомобиля

Цифровой тахометр с оптическим датчиком (CD4040, PIC16F628)

Panasonic TX-29V70T [12/40] Подсоединение внешних громкоговорителей ...

Схема усилителя сигнала тахометра

Схема тахометр электроника цат 01 схема

"Счетчик Гейгера" на основе неоновой лампы | Электронные схемы | Дзен

Тахометр для автомобиля на PIC16F84A - Shematic.net

Распиновка контроллера электросамоката куго м5

1.2 Описание принципиальной схемы мостового крана

Sfb 0001 000001 stout комплект трехходового клапана для котла бойлера ...

Форумы сайта

Схема тахометра ваз 2114

Принципиальная схема центробежного тахометра

Техническое задание, Техническое описание, Назначение и основные ...

Схема тахометра тойота корона - фото

Тахометр с точечной шкалой на микросхемах 40ХХ

  • Вперед Детские спортивные девизы
  • Назад Что такое вершина в треугольнике

Новые страницы

Черри бренди роза эквадор

Complete the sentences with the correct modal verb in the appropriate form

Дефектный акт на списание образец казахстан

Ермолов роман вячеславович

Гдз география 8 класс домогацкий

Гдз по алгебре 7 класс 1052

Градостроительный проект зеленый город

Индивидуальный проект 10 класс образец информатика

Как заменить термостат приора

Картинки с днем рождения сыну 33 года

Лада гранта нагреватель датчика кислорода

Машина цешка

Mike and bob are twins

Москва канатная дорога на воробьевых горах

Отвертка шлицевая 3 мм

Параграф 33 биология 6 класс

Презентация 7 класс тип круглые черви и тип кольчатые черви

Работа монтажником кондиционеров в москве

Ресторан в эшерах

Схема дома пример

Схема подключения дренажного насоса с поплавком через конденсатор

Схема расположения системы отопления

Шлифовка литых дисков

Сооружение для спортивных занятий

Советские игровые автоматы онлайн

Спорткомплекс челябинск

Транзистор c9014 характеристики

Ваз 2115 не срабатывает стартер

Жалоба приставам на бездействие образец

Жалоба в прокуратуру от юридического лица образец

cdn.zecar.ru