Skip to content

Фотогалерея

  • Главная
  • Контакты

Приемник ам диапазона

Любительские приемники своими руками

Ам приемник

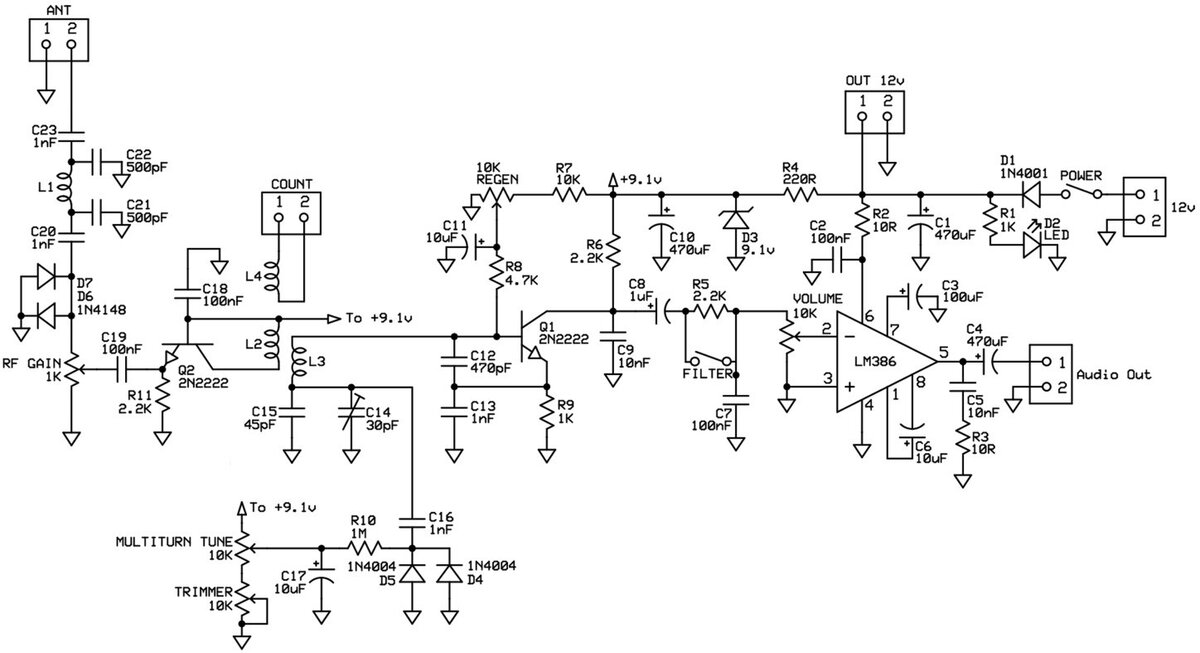
Ам приемник на диапазон 0 до 1,8 МГц, описанный здесь, имеет диапазон ...

Ам приемник на диапазон 0 до 1,8 МГц • Приемная техника

Радиоприемное устройство AM сигналов на специальной микросхеме

Описание приемника с классическим трактом для диапазона ДВ и СВ

АМ-ЧМ приёмник на двух ИМС • HamRadio

УКВ ЧМ-АМ (FM) Приемник сверхрегенератор - YouTube

Транзисторный приемник схема

Приемник авиационного диапазона: Приемник авиационного диапазона ...

Регенеративные приемники на транзисторах кв диапазона

АМ/SSB приемник на микросхеме К174ХА2 для диапазона 3 МГц. - YouTube

Средневолновый приемник прямого усиления В. А. Васильева.

Адаптер за кола, DAB+ приемник, FM аудио предаване, Мултимедиен плейър ...

Микрофон/приемник, Безжичен, 2.4 GHz, Черен, Комплект от 2 - eMAG.bg

УКВ ЧМ приемник диапазона 2 м — Домашняя страница Непорожнева Антона

УКВ ЧМ приемник диапазона 2 м — Домашняя страница Непорожнева Антона

Беспроводная гитарная система,приемник/передатчика, UHF, поворотный ...

Фм радиоприемник схема

Приемник ванюша на 3 мгц схема - 84 фото

Широкоугольный инфракрасный приемник

Структурная схема приемника

Очень простой регенеративный приемник для приема на радиолюбительских ...

Детекторный приемник с двухтактным усилителем на транзисторах

Приемник авиационного диапазона - ТехМагия

Ам приемник на диапазон 0 до 1,8 МГц • Приемная техника

Приемник прямого усиления СВ- диапазона высокой чувствительности - КВ и ...

Антенна магнитная для рации OPTIM UNION CB MAG, для автомобильной ...

АМ приемник на диапазоне 3 МГц. - YouTube

Регенеративный приемник F5LVG.

Усилитель приемник схема

АМ приемник на диапазон 3 МГц.

Приемник полякова на три диапазона

Радиоприёмник на солнечной батарее, с функцией беспроводной колонки ...

АМ приемник на диапазон 3 МГц.

  • Вперед Как нарисовать бмв карандашом
  • Назад Соленое озеро новороссийск

Новые страницы

59 Маршрут ульяновск схема маршрута остановки автобуса

Английский 7 класс стр 62

Биология 5 6 класс учебник гдз

D триггер схема

Fm трансмиттер без помех

Главные экспортные сельскохозяйственные культуры тропической африки

График обучения работников по охране труда образец

J6920

Карта жесткости воды россии по регионам

Лечение гепатоза печени

Лечение стенокардии напряжения 2 фк

Натяжение ремня генератора на приоре

Неисправности двигателя 406 инжектор

Образец сочинения егэ русский

Он глядя на рассвет вдыхал пряный

Пигментный невус что это такое фото

План допроса подозреваемого в убийстве пример

Признаки варикоза на ногах

Рассчитайте массовые доли металлов в медном блеске и боксите

Ремонт однорычажного смесителя для кухни

Русский язык 3 класс стр 88 номер 155

Сан франциско 1906 землетрясение

Сантехника в гатчине адреса магазинов

Sundays fitness

Установка автомагнитолы воронеж

Узоры вязать схемы

Ваш любимый спорт

Водопроводные трубы стальные

Впервые олимпийская клятва спортсменов бороться честно прозвучала

Ютуб srg mchlv

cdn.zecar.ru