Skip to content

Фотогалерея

  • Главная
  • Контакты

Pn8366

PN8366 Chipown | PDF

可控硅_ic电源芯片_整流二极管_三极管_电容-佛光电子有限公司

PN8386 Datasheet pdf - Chipown

آی سی PN8366 پکیج SMD - ولتاتک

New PN8370 PN8358 PN8366 SOP 7|Integrated Circuits| - AliExpress

10pcs-PN6370-PN6367-PN8015-PN8016-PN8358-PN8360-PN8366-PN8370-SOP7.jpg

PN8366 datasheet, converters equivalent, Chipown

PN8366 datasheet, converters equivalent, Chipown

5pieces/lot PN8360 PN8366 PN8368 PN8370 SOP 7|Integrated Circuits ...

(5-10piece)100% New Good PN8015 PN8366 PN8368 PN8370 sop-7 Chipset

5-10piece-100-New-PN8015-PN8366-PN8368-PN8370-sop-7-Chipset.jpg

PN8368 Converter Datasheet, Distribuidor, stock y mejor precio

switch power adapter battery charger Low Standby-Power Converter--PN8366

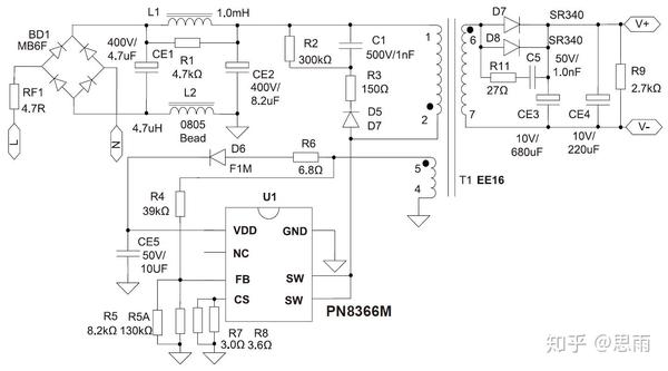
5V/1.2A小功率电源适配器芯片PN8366M - 知乎

PN8366

PN8366

PN8366

PN8366

PN8366

PN8366

PN8366

(10ชิ้น) 100% ใหม่ PN8015 PN8366 PN8368 PN8370 Sop 7ชิปเซ็ต - Superb ...

【凯拓达】PN8366 5v电源芯片开关电源管理IC充电器5V1A SOP-7_虎窝淘

充电器电源解决方案-锦利国际微信hq9999190锦利QQ1028799996 锦利国际

PN8366_5V1.2A适配器芯片-深圳骊微电子

PN8577 18W 原边反馈控制器内置BJT-深圳骊微电子

PN8366_5V1.2A适配器芯片-深圳骊微电子

芯朋微PN8368 5V/2.4A充电器方案--奥伟斯科技-解决方案-奥伟斯

DER-8366-15-P043

芯朋微PN8368 5V/2.4A充电器方案--奥伟斯科技-解决方案-奥伟斯

ic集成电路-深圳足彩竞彩单场 - 维多利亚vic008

PN8366 PN8366SSC-R1M SOP7 芯朋微 原边反馈交直流转换器芯片IC-阿里巴巴

PN8366芯朋微5V/1A充电器应用方案-解决方案-奥伟斯

pn8370规格书_pn8370应用电路图_pn8370资料-电源网

PN8366_PN8366PDF资料详细参数下载_Powered by 奥伟斯

  • Вперед Тренировка деления 3 класс
  • Назад Прибалтика и украина в 1725 1762 кратко

Новые страницы

Алгебра 7 класс мордкович александрова

Aps 3320

Atmor classic

Авторазбор в домодедово

Доклад дифференциал

Довольная свинья картинки

Федерация спорта спб

Фитнес рядом со мной

Футбольная форма для мальчиков с нанесением фамилии

Гдз математика 2 класс 2014

Гдз по алгебре 7 класс колягин 2012

Гдз по алгебре проверь себя 8 класс

Картинки наруто надпись

Математика 5 класс упр 1489

Моро учебник 4

Музикуса варваризм или нет

На рисунке изображен график зависимости координаты

Портфолио титульный лист образец

Процесс передачи схема

Ремонт и покраска деревянных окон

Рисунки по точкам сложные распечатать четкие 1000 точек

Рисунок пиратка девочка

Схема движения санкт петербурга

Схема распределения по энергетическим уровням

Событие гражданской войны

Спорт новости часа

Спортивные интерактивные игры

Станция лобня москва

Ваз 2112 не набирает обороты и дергается

Вго 1

cdn.zecar.ru