Skip to content

Фотогалерея

  • Главная
  • Контакты

Pe4259

PE4259 pSemi RF Switch|RFMW

The WORKBENCH part 1 - Hardware - The Things Network

CCS/CC1352R: RF switch PE4259 - components in RF common port - Sub-1 ...

PE4259-63 PEREGRINE Discrete Semiconductors - Jotrin Electronics

PE4259 Datasheet PDF - SPDT High Power UltraCMOS RF switch

RF Switches | How it works, Application & Advantages

国内外芯片对比ATR5179 VS PE4259_atr5179 pdf-CSDN博客

PE4259-63 PEREGRINE Transistors - Veswin Electronics

【项目设计】基于HLW8110计量芯片的电量计设计

PE4259 datasheet(1/8 Pages) PEREGRINE | SPDT High Power UltraCMOS??DC ...

PE4259-63实物图-PE4259-63商品图片-立创商城

PE4259 PE4259-63 丝印:259 RF 开关 贴片 SOT-363 全新原装正品-淘宝网

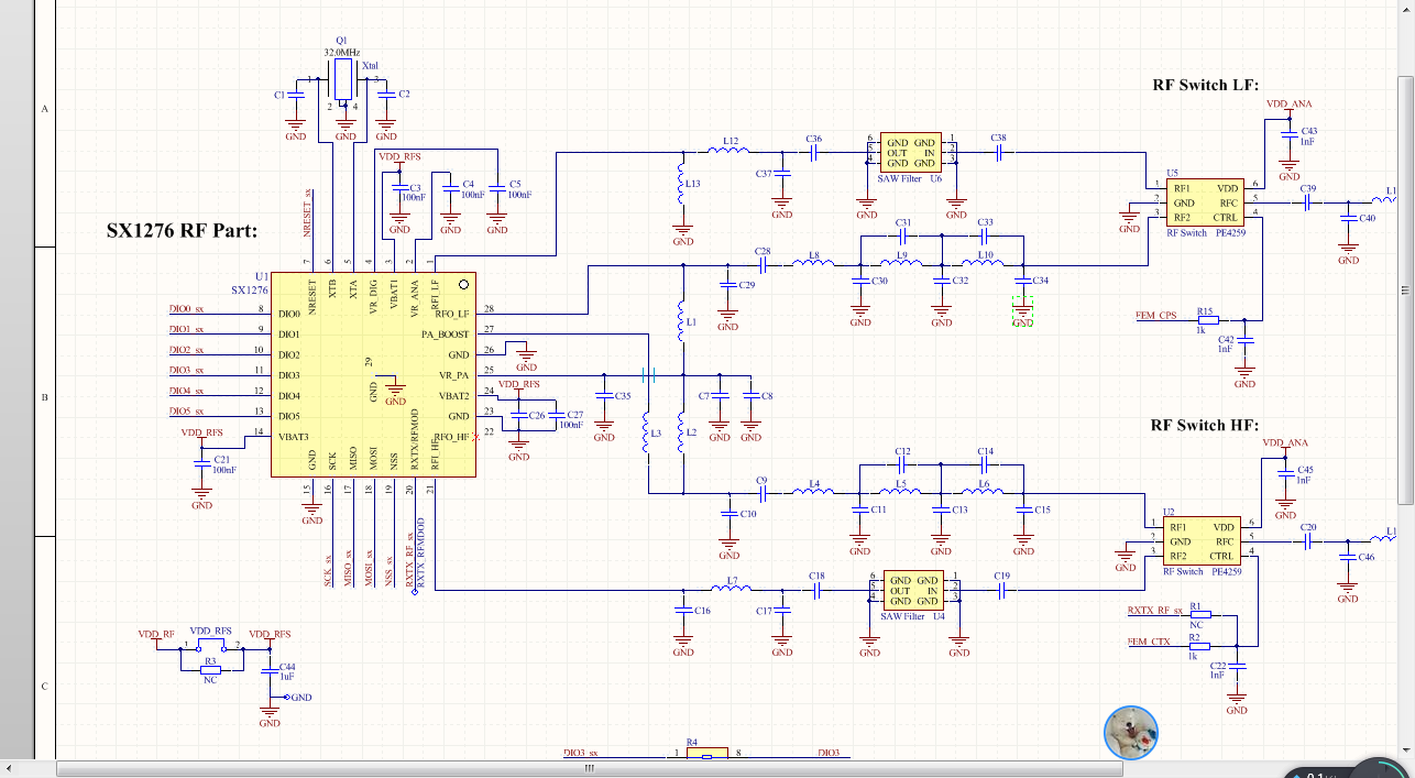
stm32g071 pe4259 sx1280 diversity rx - OSHWLab

lora开发(一)_f8l10d-CSDN博客

10PCS-Lot-PE4259-63-259-PE4257-52-4257-PE4251MLI-Z-4251-PE42742MLIBB-Z ...

PE4259-63 PEREGRINE Discrete Semiconductors - Jotrin Electronics

PE4259-63 丝印259 贴片SOC70-6 大功率射频开关芯片 全新原装-Taobao

50pcs/lot 100% New PE4259 259 SOT 363 RF Switch IC|ic switch|100 pcs10 ...

Piscina Enterrada StarPool 420x150 PE4259

技能梳理35@电源软起动电路+大电流开关电路+恒流源电路_大电流 恒流驱动电路 讲解-CSDN博客

MCP6401T-E/OT - Operational Amplifiers SOT-23-5 78 dB - Instrumentation ...

关于PE4259等各类射频开关选型对比分析 - 知乎

全新原装现货PE4259-63 SC-70-6射频开关芯片IC电子元器件BOM配单-阿里巴巴

10pcs/lot PE4259 63 PE4259 SOT 363 SPDT RF switch new original ...

Integrated Circuit(IC) RF switch PE4259 SOT-363 marking 259|Welcome to ...

关于PE4259等各类射频开关选型对比分析 - 知乎

pSemi 的 PE4259 規格書 | DigiKey

10 개/몫 PE4259 63 SOT363 PE4 259 63 PE 4259 63 IC RF 스위치 SPDT 3GHZ SC70 ...

SX1276 저전력 디버깅 – CoXlab Inc. (주)콕스랩

50 pcs/lot 100% New For PE4259 259 SOT 363 RF Switch IC-in LCD Hinges ...

PE4259-63 封装SC-70-6 射频开关芯片 电源管理IC 集成电路-阿里巴巴

PE4259-63 封装SC-70-6 射频开关芯片 电源管理IC 集成电路-阿里巴巴

Pe4259 datasheet: PE4259 — Switches — pSemi — Производство и поставка ...

1.8V Power Supply IL Reflective PE4259 63 SPDT RF Switch

  • Вперед Красноярское море летом
  • Назад Выступление в прениях по гражданскому делу образец

Новые страницы

3Д сладости бизнес план

Автоматический воздушный клапан

Чем приклеить клемму обогрева заднего стекла

Чистка дроссельной заслонки пежо 307

Что такое джонджоли

Детский спортивный досуг

Гдз по английскому языку 9 класс spotlight виргина эванс

Гдз по геометрии 8 класс атанасян 610

Глядя на картину ван гога ирисы представляешь будто сидишь что неправильно

Грибокорень или микориза это

Ив 11

Изивей одежда для фитнеса

Как собрать шар головоломку из 6 деталей схема пошагово

Карта тотал вар вархаммер 3 с фракциями

Катаракта признаки и лечение

Киа сид калибровка руля

Киа спектра снятие блока предохранителей

Комплект монтажных материалов азу 2

Л карнитин фитнес формула

Лечение радиоактивным йодом

Накладная на внутреннее перемещение образец рб

Образец заполнения заявления для загранпаспорта старого образца

Оферта о продаже доли в ооо образец

Распиновка abs провода

Ремонт лобового стекла сао

Решебник математике

Совмещение должностей в одной организации дополнительное соглашение образец

В чем измеряется индуктивность

Ваз 2106 дергается стрелка тахометра

Включи вид схема

cdn.zecar.ru