Skip to content

Фотогалерея

  • Главная
  • Контакты

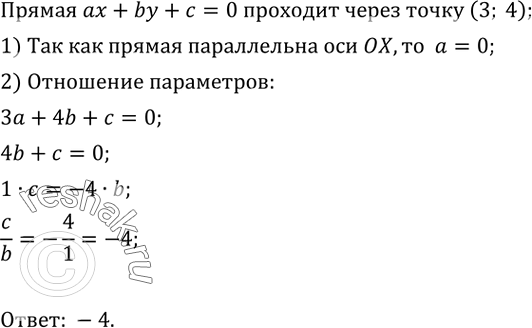
Параллельна оси абсцисс

ЕГЭ Производная | На рисунке изображён график функции y=f(x) и ...

Урок 13. Уравнение касательной, проходящей параллельно прямой ...

Ответы Mail.ru: Найдите абсциссы всех точек, в каждой из которых ...

Дополнительные свойства параллелограмма

Ось абсцисс - презентация онлайн

Ось абсцисс - презентация онлайн

Ось абсцисс

Ось абсцисс

(Решено)Упр.510 ГДЗ Муравин 7 класс по алгебре

На рисунке изображён график y = f’(x) — производной функции f(x ...

Две оси | Пикабу

Ответы Mail: Необходимо найти точки графика функции f(x)=x^3-3x^2, в ...

Определить, при каком значении a прямая : (a+2)x+(a^2-9)y+3a^2-8a+5=0 1 ...

(Решено)Упр.11.7 ГДЗ Мордкович Семенов 7 класс по алгебре

1)Найдите значение х ,при которых касательная к графику функции ...

Свойства линейной функции - презентация по Алгебре

(Решено)Упр.528 ГДЗ Атанасян 10-11 класс Вариант 1 с пояснениями

Упр.141 Итоговое повторение Функции и графики ГДЗ Мордкович 9 класс по ...

В8-11. На рисунке изображен график производной некоторой функции ?(x ...

На рисунке изображён график y = f'(x) произведной функции f(x). Найдите ...

Презентация на тему: "Подготовка к ЕГЭ Решение задач части В Составил ...

Уравнения прямой: в декартовой системе, с угловым коэффициентом, в ...

Презентация на тему: "Гобозова Л. В. Гобозова Л. В. МОУ «Соловьёвская ...

Презентация на тему: "Гобозова Л. В. Гобозова Л. В. МОУ «Соловьёвская ...

  • Вперед Баня с бассейном под ключ
  • Назад Грузоперевозки котельнич

Новые страницы

3 Ндфл с продажи автомобиля менее 3 лет как заполнить образец

Английский язык рабочая тетрадь страница 47 4 класс

Bolton middle school

Чертежом или чертежем как правильно

Что такое кристаллогидраты

Дети летом на пляже

Фитнес хаус большевиков расписание занятий

Гдз по матем пять

Карта крыма подробная с городами и поселками на русском языке 2018

Карта свияжска с достопримечательностями для туристов

Картинки планет в космосе с названиями

Краткое содержание незнайка на луне для читательского дневника

Насос циркуляционный ups 25 40

Незнайка говорил что сочинил несколько стихотворений схема

Oodji интернет магазин в москве каталог товаров с ценами

Парки стран

Печать невролога

Письмо о перерасчете денежных средств образец

Плохие дороги в канаде

Радиостанция структурная схема

Расширения для torque

Русский язык 3 класс учебник канакина горецкий 2 часть упр 112

Схема подключения пионер deh 1400ub

Слово карта на английском языке

Составьте схемы образования химических связей в соединениях n2 h2s mg3n2 укажите тип связи

Стрижки йорков

Текст на 5 предложений

X4 foundations брошенные корабли карта

Забор металлический профиль

Завезти документы

cdn.zecar.ru