Skip to content

Фотогалерея

  • Главная
  • Контакты

Открытие депозитного счета

Пополнение депозитного счета посетителя - YouTube

Использование публичного депозитного счета нотариуса при совершении ...

🍒 Бонус без депозита 2019. Онлайн казино с Бездепозитными бонусами при ...

Freelance retoucher (@galinkastyle) • Threads, Say more

Заявление О Возврате Депозита - spisoknature

Накопительный депозит

Срочный депозит

Открытие и ведение расчетного счета - online presentation

Накопительный депозит

Финансовые институты как субъекты финансового рынка. Финансовые ...

Деньги - online presentation

Срочные депозиты комм банков и формы их привлечения. Договор на ...

Гражданство • AO ESTATE

Депозити

Финансовый Блог: Вексель - перспективный финансовый инструмент

Винницкий банкир за счет депозитного счета похитил почти полмиллиона ...

Депозиты Монобанка: ставка в процентах, условия, сравнение

Сельский коммерческий банк г. Хуньчунь 珲春农村商业银行 Город: Хуньчунь 珲春 ...

Заявление на открытие счета Макет RA0228 ~ Типография РИОН

Оформление договора банковского счета образец

Калькулятор вкладов онлайн: нужен ли он для открытия депозита

Что такое депозит: различия с банковскими вкладами

Аренда индивидуальных депозитных сейфов — БАНК "МСКБ" (АО)

Чем стейкинг отличается от майнинга | GNcrypto News

500 RUB бонус без депозита за регистрацию в казино Триумф en 2021 | Casino

Депозитные сертификаты

Капитализация вклада: что это такое, как работает, расчет процентов

Договор На Открытие Расчетного Счета - programmyboulder

Преимущества и недостатки банковских депозитов

Регистрация компании в Латвии

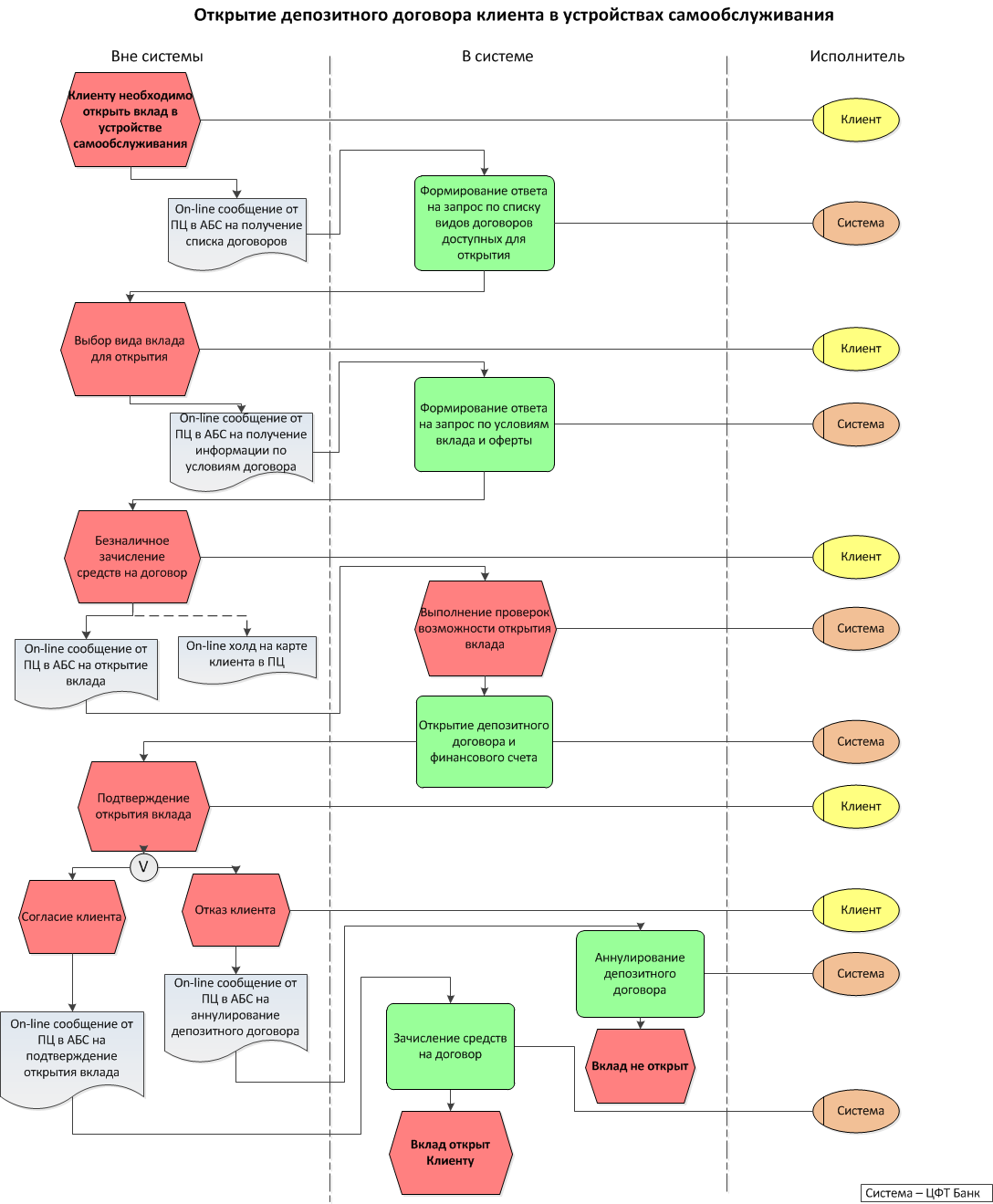
Открытие депозитного договора клиента в устройствах самообслуживания ...

Как купить квартиру в новостройке через Жилстройсбербанк в 2017 году ...

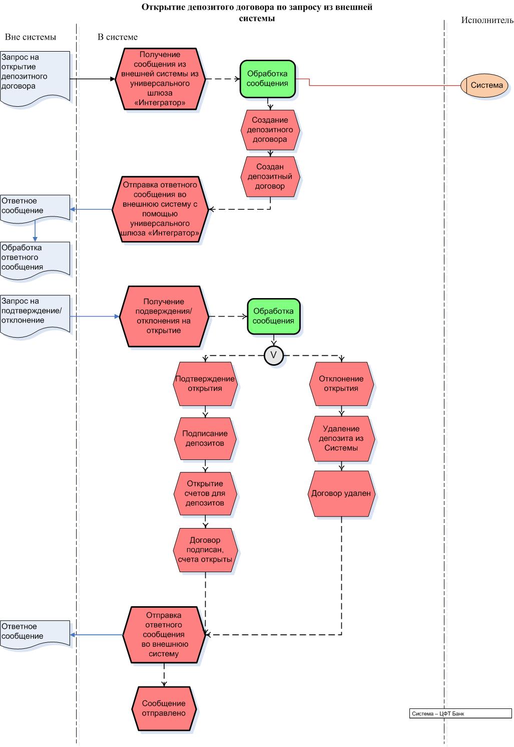
Открытие депозитного договора физического лица по запросу из внешней ...

Договор банковского вклада: что это, характеристика и образец

Депозитные счета. Открытие и закрытие депозитных счетов

  • Вперед Исследуемая схема
  • Назад Наружная отделка дома из газобетона

Новые страницы

Алгебра номер 937 7 класс

Бар койот киберпанк 2077 карта

Блок розжига ac или dc

Частный пансионат для престарелых и инвалидов

Чумной доктор картинки

День рождения девочке 11 лет поздравления картинки красивые

Двигатель 21186 характеристики

Двигатель на рейсер 110 кубов цена

Электронные денежные системы презентация

Фитнес хаус славянка расписание

Калькулятор ампер в миллиампер

Металлобаза дмитров

Наталья николаевна с днем рождения картинки красивые с пожеланиями

Николай ге распятие картина

Печать врача заказать в спб

План игры актеры

Пребольшая на слоги

Публичная кадастровая карта мордовии 2022 года

Пусть ваши печальки превратятся в ерундульки картинки

Распиновка датчика давления воздуха мерседес актрос

Разъем для батарейки крона

Русский язык 2 класс 2 часть учебник стр 37

Схема клапана грм

Схема приготовления мяса

Слива дерево картинка для детей на прозрачном фоне

Super maxi

Технологическая схема станции

Учет в спорте виды учета

Углеводы еда список продуктов

Зил 131 стреляет в глушитель

cdn.zecar.ru