Skip to content

Фотогалерея

  • Главная
  • Контакты

Ncp3170adr2g

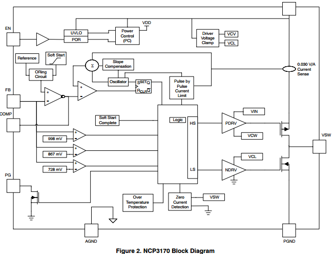
Микросхема NCP3170ADR2G

NCP3170ADR2G onsemi | C145192 - LCSC Electronics

NCP3170ADR2G onsemi | C145192 - LCSC Electronics

ON Semiconductor NCP3170AGEVB Power Management Development Kit ...

5X NCP3170ADR2G 3170A Synchronous PWM Switching Converter SOP-8 | eBay

ON Semiconductor NCP3170AGEVB Power Management Development Kit ...

NCP3170ADR2G - YouTube

NCP3170ADR2G Supplier and ONSEMI NCP3170ADR2G(3170A) Distributor in ...

Jual NCP3170ADR2G NCP3170A NCP3170 A NCP 3170A NCP 3170 A | Shopee ...

NCP3170ADR2G IC晶片 NCP3170A好品質 積體電路 205-03206 | 露天市集 | 全台最大的網路購物市集

NCP3170ADR2G Synchronous PWM Switching Converter Circuit Board Chips

Nardi Oilless Pump Unit Extreme 240v (400 lpm) | AC Diving

明佳達電子|ON Semiconductor:NCP3170ADR2G|PMIC - 電圧レギュレータ - DC DCスイッチングレギュレータ ...

NCP3170ADR2G ,IC REG Original supply, US $ 0.21-0.25 , Clock & Timer ...

Jual NCP3170ADR2G NCP3170A NCP3170 A NCP 3170A NCP 3170 A di Lapak Home ...

Store Home Products Feedback

明佳達電子|MT45W2MW16PABA-70 MT5580KUFI MT6261MA MT6735V MXL265 NCP3170ADR2G ...

NCP3170ADR2G NCP NCP3170 NCP3170AD NCP3170ADR 100% العلامة التجارية ...

NCP3170ADR2G-SOP-8-3170A-IC-1.jpg

Other Industrial Pumps Hydraulics, Pneumatics, Pumps & Plumbing YONG ...

WebDesigner+™ Power Supply | onsemi

公司介绍

New original 10PCS NCP3170ADR2G 3170A NCP3170AD SOP8|Replacement Parts ...

Ncp3170adr2G-ncp3170adr-ncp3170a-ncp3170-3170a-sop-8-ncp1377bdr2G ...

3170A NCP3170ADR2G NCP3170ADR SOP8 10PCS in Stock|sop8| - AliExpress

Fyx Original Ncp3170adr2g 3170a Switching Regulator Power Management ...

Original 3170a Sop-8 3a Ncp3170adr2g Adjustable Voltage Adjustable ...

NCP3170ADR2G Synchronous PWM Switching Converter Circuit Board Chips

10 pçs/lote NCP3170ADR2G NCP3170ADR2 NCP3170ADR NCP3170AD NCP3170A ...

10pcs NCP3170ADR2G NCP3170ADR NCP3170AD NCP3170A NCP3170 3170A SOP8|반도체 ...

Amy (@Amy55750935) / Twitter

现货认证_现货认证证书_库存核查记录_深圳市天芯半导体科技有限公司

Guoyuan Electronics on LinkedIn: #guoyuanelectronics #guoyuanelectronics

HK ZHONG QIANG Technology Corporation Limited on LinkedIn: #teatime # ...

판매리스트

  • Вперед Поздравления с днем рождения девочке 2 года картинки
  • Назад Значок камаза картинки

Новые страницы

2P2 торговля

37 Мм автоматическая зенитная пушка образца 1939 года 61 к

Акт приема передачи доли в уставном капитале ооо образец

Баскетбольный мяч из бисера схема

Биография м исаковского кратко

Давление колес уаз

Форд транзит троит двигатель

Голубое озеро в алтае

Гравира ру интернет магазин

Как подключить задние стеклоподъемники приора

Как вылечить протрузию поясничного отдела

Картинки roblox квин

Kcd3 переключатель схема подключения

Колеса маркировка

Куда сдать банки из под детского питания

Натальная карта джонни деппа

Обеднели морфологический разбор

Постоянное напряжение схема

Пример ответа на представление прокуратуры об устранении нарушений образец

Распиновка магнитолы pioneer mvh 150ub

Резюме образец электромонтера по ремонту и обслуживанию электрооборудования

Рисуем портрет схема

Семьянин фильм 2000

Схема киа спектра 2008

Схема переработки или утилизации промышленных отходов

Схема подключения 4 20

Схемотехника для начинающих книга

Внешний долг россии

Зачем невесте фата

Заявление в прокуратуру челябинской области образец

cdn.zecar.ru