Skip to content

Фотогалерея

  • Главная
  • Контакты

На деталь площадь поверхности которой 20 см2 нанесен слой серебра толщиной 1 мкм сколько атомов

Индуктивность L соленоида при длине l = 1 м и площади поперечного ...

На изделие, поверхность которого 20 см2, нанесен слой с... Рымкевич ...

(Решено)Упр.462 ГДЗ Рымкевич 10-11 класс по физике Вариант 1

(Решено)Упр.462 ГДЗ Рымкевич 10-11 класс по физике Вариант 1

(Решено)Упр.462 ГДЗ Рымкевич 10-11 класс по физике Вариант 1

(Решено)Упр.892 ГДЗ Рымкевич 10-11 класс по физике Вариант 1

(Решено)Упр.462 ГДЗ Рымкевич 10-11 класс по физике Вариант 1

(Решено)Упр.892 ГДЗ Рымкевич 10-11 класс по физике Вариант 1

(Решено)Упр.892 ГДЗ Рымкевич 10-11 класс по физике Вариант 1

(Решено)Упр.570 ГДЗ Атанасян 10-11 класс Вариант 1 с пояснениями

На картонный каркас длиной l =50 см и площадью S сечения, равной 4 см2 ...

На клетчатой бумаге с размером клетки 1х1 изображена трапеция найдите ...

Электролитическое серебрение изделия протекало при плотности тока 0,5 А ...

66. Вычислить температуру кристаллизации водного раствора мочевины СО ...

Площадь поверхности и объём многогранника | Будни репетитора | Дзен

№525. Площадь осевого сечения цилиндра равна 10 м2, а площадь основания ...

Иллюстрации к патенту 2645926 - Слои оптического эффекта ...

Физика Площадь пластин плоского конденсатора равна 200 см2, а ...

Определите число атомных слоев серебряного покрытия толщиной 15 мкм ...

Решение задач на количества вещества - презентация онлайн

Решение задач на количества вещества - презентация онлайн

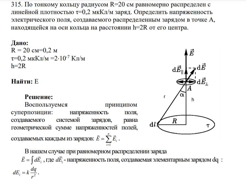
По тонкому кольцу радиусом R=20 см равномерно распределен с линейной ...

Площадь боковой поверхности конуса равна 20 пи см2, а его образующая ...

Пространство между пластинами плоского конденсатора заполнено стеклом ...

66. Составьте ионные и молекулярные уравнения гидролиза по всем ...

Задание №27339: Найдите площадь поверхности многогранника ...

(Обновлен)Задание 8 Параграф 54 ГДЗ Мякишев 10 класс по физике

№1188. Для серебрения ложек ток 1,8 А пропускался через раствор соли ...

№1188. Для серебрения ложек ток 1,8 А пропускался через раствор соли ...

  • Вперед Оформить электронную медицинскую карту в москве без
  • Назад Крекинг бензин можно отличить от бензина прямой перегонки

Новые страницы

10 Месяцев малышу картинки поздравления мальчику

Аавв гаметы

Буквы обозначающие твердые согласные

Детская поликлиника в набережных челнах

Есть и дать особенности спряжения

Федерация спорта забайкальского края

Grundfos ups 25 70 180

История россии 8 класс учебник арсентьев 2 часть

Известный спортивный человек

Как перевести амперы в киловатты таблица

Карта божества пв

Карта менде московской губернии 1860 с привязкой

Картинка нет аватарки

Магазин елисеевский в москве адрес

Мальчик читает книгу рисунок карандашом

Народный продюсер

Образовательная организация схема

Окна в квартиру под ключ

Оксана николаевна с днем рождения картинки красивые

Описать ненаследственную изменчивость

Остров мечты в москве цена входного билета и аттракционов официальный сайт

Подарки с пивом для мужчин на день рождения

Проект мск

Р 250м2 схема

Спортивные костюмы 48 размер

Сведения о гражданах состоящих на воинском учете приложение 10 образец

Труба пнд фитинги

Выбрать правильную форму глагола

Висцерорецепторы

Военкомы москвы фамилии

cdn.zecar.ru