Skip to content

Фотогалерея

  • Главная
  • Контакты

Мультивибратор на логических микросхемах

- YouTube

Как работает МУЛЬТИВИБРАТОР | Часть 1 - YouTube

Как работают логические элементы. Часть 2 - YouTube

Мультивибратор и Как это РАБОТАЕТ - YouTube

Мультивибратор на логических элементах И НЕ - YouTube

Мультивибратор на логических элементах из транзисторов - YouTube

Собираем D триггер на логических микросхемах - YouTube

Логические элементы в электрических схемах » Школа для электрика: все ...

Мультивибратор на логических элементах

Мультивибратор на логических элементах

Двоичный сумматор на логических микросхемах

"Таймер на 4060 схема"

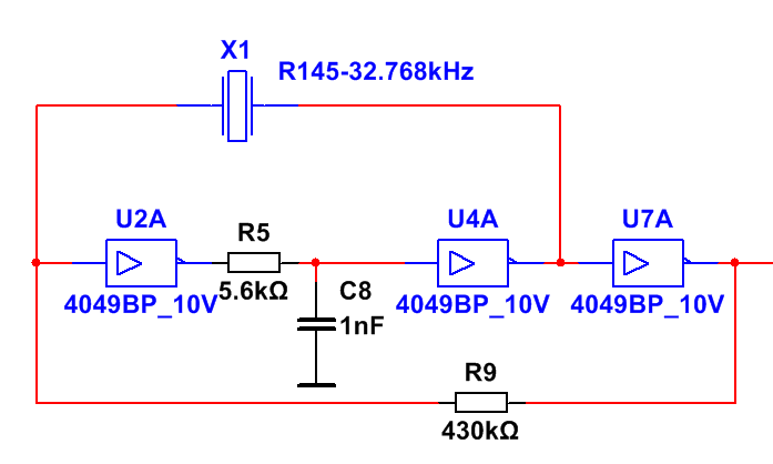
Генератор, синхронизируемый резонатором

Кварцевый генератор на логическом инверторе 74HC04 | Записки программиста

Генераторы импульсов на микросхемах КМОП | Электрические схемы

Мультивибратор на логических элементах "И-НЕ" в multisim - Школьникам и ...

Мультивибратор на логических элементах "И-НЕ" в multisim - Школьникам и ...

Мультивибратор. Приминение мультивибратора в электронных таблицах ...

【E58】用STC单片机制作的简易示波器-单片机-索炜达电子

Простые таймеры с автономным питанием и автоотключением

5.1 Мультивибраторы на потенциальных логических элементах.

Мультивибратор на микросхеме

Электротехника: Мультивибратор на элементах "не".

Генератор импульсов на логических элементах – FROLOV TECHNOLOGY

Схемы на логических микросхемах

Мультивибратор- как работает, схема

Автоколебательный мультивибратор на логических элементах - ЭЛЕКТРОНИКА ...

Схема частотомера на цифровых микросхемах (до 1МГц)

Генераторы прямоугольных импульсов. Мультивибраторы на логике ...

Счетчики — микросхемы » Паятель.Ру - Все электронные схемы

Два секундомера на логических микросхемах / Хабр

Схема таймера для фотоэкспозиции (CD4060B, CD4040)

Цифровой частотомер

Электронный дверной звонок на микросхемах CD4001 (К561ЛЕ5)

Автоколебательный мультивибратор на последовательном соединении ...

  • Вперед Дополнительное соглашение на увеличение объема работ образец
  • Назад Ремонт маленького туалета панелями

Новые страницы

Алгебра 7 класс макарычев 1128

Березка 2 5

Что такое лучинка в химии

Доброй ночи природа картинки с пожеланиями

Дроссель 471

Фото любовь на диком пляже

Гдз по географии 7 класс просвещение

Гдз по русскому языку 7 класс номер 465

Гидроаккумулятор промышленный

Карта спуск для гта 5 онлайн

Картинки стрей кидс распечатать

Кофточка для девочки 1 год спицами с описанием реглан сверху и схемами

Котельский карта поселка

Лето в ирландии

Морфемный разбор слова 5 класс образец

Не жужжу когда сижу отгадка

Нива шевроле разборка панели

Образец протокол осмотра места несчастного случая форма 7 образец заполнения

Озеро ключик в ворсме

Паджеро спорт дизель купить в москве

Печать для налоговой на рецепте образец

Расширитель для металлопластиковых труб

Разборка ауди севастополь

Сайт беби ру

Схема 21099 карбюратор высокая панель

Sport loop

Стог высится как сеновал

Ткани у папоротников

Установка автоматики на распашные ворота алютех

Виды тренировочного эффекта

cdn.zecar.ru