Skip to content

Фотогалерея

  • Главная
  • Контакты

Mp3378

MP3378E Queimado: Altere IC em EAX66826103/06 sem Substituir (Imagens ...

master-lcd repair: LG Chasis LB67A 32,43LH510 mati total.

MP3378E Queimado: Altere IC em EAX66826103/06 sem Substituir (Imagens ...

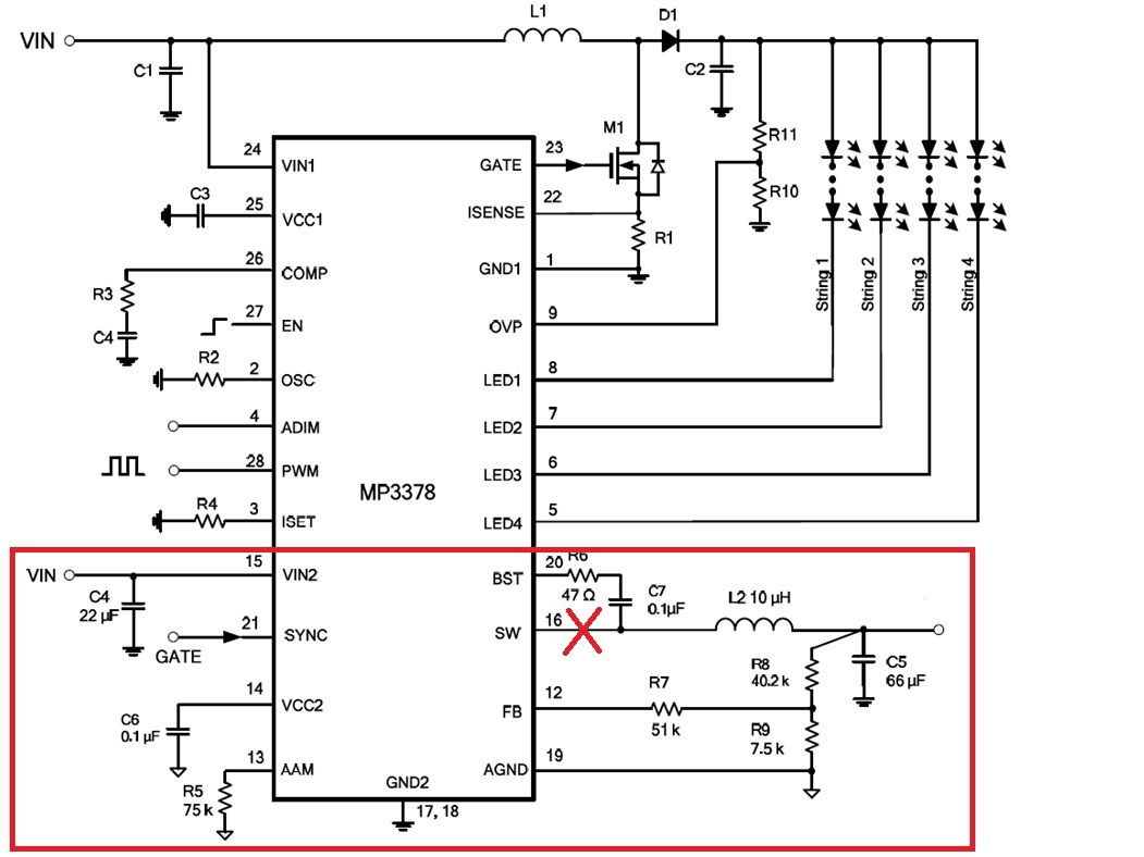
MP3378 | 4-Channel WLED Controller And High Efficiency Buck Converter | MPS

LG Gu230 - Câmera 1.3 Mp, Mp3 Player, Radio Fm - Novo - R$ 219,99 em ...

5pcs MP3378E MP3378 TSSOP 28 New Original Top Quality-in Circuits from ...

MP3378 datasheet(12/25 Pages) MPS | 24 V, 4-Channel WLED Controller ...

(5piece) 100% New MP3378E MP3378 sop 28 Chipset-in Integrated Circuits ...

CIRCUITO INTEGRADO MP3378 SMD CONTROLADOR WLED 24 V/4 CANALES Y ...

2pcs MP3378E MP3378 TSSOP 28-in Integrated Circuits from Electronic ...

5pcs/lot MP3378E MP3378 TSSOP-28 In Stock Review | Circuit, Electronic ...

1pcs/lot YD7377 CD7377CZ ZIP 15 In Stock|cd7377cz - AliExpress

5pcs/lot MP3378E MP3378 TSSOP 28 In Stock-in Integrated Circuits from ...

10pcs/lot MP3378E MP3378 TSSOP 28 MP3378R New original 100% quality IC ...

MP3378 datasheet(8/25 Pages) MPS | 24 V, 4-Channel WLED Controller Plus ...

MP3378E smd

5pcs MP3378E MP3378 TSSOP 28 New Original-in Circuits from Consumer ...

10pcs/lot MP3378E MP3378 TSSOP-28 MP3378R New original 100% quality IC

5pcs/lot MP3378E MP3378 TSSOP 28-in Integrated Circuits from Electronic ...

Linh kiện MP3378E MP3378 3378E TSSOP-28 mới chính hãng

10pcs MP3378E MP3378 TSSOP 28-in Integrated Circuits from Electronic ...

5pcs/lot MP3378E MP3378 TSSOP 28 In Stock|Integrated Circuits| - AliExpress

ᐉ Чип MP3378E/MP3378 TSSOP28 (4412) • Купить в Киеве, Украине • Лучшая ...

Koupit 10pcs Nové Mp3378e Mp3378 Sop-28 Chipset \\ Aktivní Složky ~ www ...

2pcs MP3378E MP3378 TSSOP 28 new original free shipping-in Integrated ...

Best quality Free shipping 10pcs/lot MP3378 MP3378E 3378 TSSOP28 IC -in ...

Ci Mp3378e Mp3378 3378 Sop28 Original | Shopee Brasil

Linh kiện MP3378E MP3378 3378E TSSOP-28 mới chính hãng

Jual MP3378E MP3378 SMD di Lapak Electronic Care | Bukalapak

Ci Smd Mp3378e - Mp3378 E - Sop28 - Original Envio R$10,00 ...

(10piece) 100% New MP3378E MP3378 sop-28 Chipset

Ci Mp3378 Circuito Integrado Mp3378 Esop28 Smd Original | MercadoLivre

Kit Com 3 Pcs Ci Smd Mp3378e Mp3378 E / MP3378 Novo | Shopee Brasil

Mp3378e - Mp 3378 E - Mp3378 E - 3378e - Mp3378

เครื่องเล่น Mp3378e - Mp3378 Ic แบบดั้งเดิม | Shopee Thailand

  • Вперед Лечение полиартрита
  • Назад Визитная карточка канады география 7 класс по плану

Новые страницы

53 Маршрут ставрополь схема

Административные домены и географические домены якласс

Аудиомонтаж

Благодарность водителю за хорошую работу образец

Что такое касательные в окружности

Для чего используют схемы

Гдз по математике 5 класс вторая часть учебник

Как поменять кран буксу на кране

Карта метро москвы ботанический сад показать на карте

Кэтрин хан в молодости

Match the words to their definitions what do all these words have in common

Математика 2 часть страница 89 номер 5

Математика рабочая тетрадь номер 3

Мочекаменная болезнь клиника

Обслуживание и ремонт технологического оборудования

Осенний марафон смотреть онлайн

Повреждение лучевого нерва руки лечение

Рассрочка по исполнительному производству через суд образец заявления

Ремонт компьютеров крымск

Решебник по русскому языку тетрадь

Сформулируйте и докажите лемму о коллинеарных векторах

Схема решения задач 4 класс математика

Согласие на регистрацию иностранного гражданина от собственника квартиры образец

Составить схему конспект

Составьте электронные схемы атомов азота

Спорт ребенок и взрослый

Тренинг на мотивацию

Турбины в калининграде

Уравнения в картинках 3 класс

Звуковая схема слова поем

cdn.zecar.ru