Skip to content

Фотогалерея

  • Главная
  • Контакты

Mp1583dn datasheet

Dell 27 4k Usb C Hub Monitor P2723qe Datasheet | PDF | Computer Monitor ...

MB89254_640860.PDF Datasheet Download --- IC-ON-LINE

F9444_7007882.PDF Datasheet Download --- IC-ON-LINE

BD189_1218586.PDF Datasheet Download --- IC-ON-LINE

ALL Datasheet Updates for Tyranids!! Inc. Norn Emissary, Assimilator ...

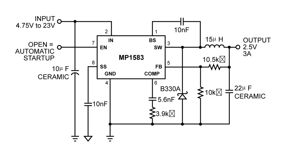
MP1583DN datasheet(12/13 Pages) MPS | 3A, 23V, 385KHz Step-Down Converter

D1779 Data Sheet | NEC

B834_2762004.PDF Datasheet Download --- IC-ON-LINE

AVX Datasheets

STK4028_108530.PDF Datasheet Download --- IC-ON-LINE

Splashtop Remote Support Datasheet | Splashtop

AKD4317_9049047.PDF Datasheet Download --- IC-ON-LINE

MP1583DN datasheet(2/13 Pages) MPS | 3A, 23V, 385KHz Step-Down Converter

MiniPIX SPRINTER – compact radiation detection solution

BA8204F_243097.PDF Datasheet Download --- IC-ON-LINE

KSB772_177142.PDF Datasheet Download --- IC-ON-LINE

MP4101_121347.PDF Datasheet Download --- IC-ON-LINE

Datasheet NC100, NC200, NC300, NC400 Noisecom - Просмотр и загрузка

MP1583DN datasheet(1/13 Pages) MPS | 3A, 23V, 385KHz Step-Down Converter

Don’t trust the datasheet! « GreenPhotons

2SD1189_689971.PDF Datasheet Download --- IC-ON-LINE

M52300BSP_153408.PDF Datasheet Download --- IC-ON-LINE

SA-62SM-Datasheet-VP_Page_1 – Vision Products

2SC1324_532896.PDF Datasheet Download --- IC-ON-LINE

TMP88CU74F_4414950.PDF Datasheet Download --- IC-ON-LINE

MP1583DN datasheet(2/4 Pages) MPS | 3A MP1583 Step Down Converter

GMP-Compliant CPC

MP1584 MPS Integrated Circuits (ICs) - Jotrin Electronics

AKD2304_365186.PDF Datasheet Download --- IC-ON-LINE

Dell 24 Monitor p2423 Datasheet | PDF | Monitor de computadora | Hdmi

EVAL-AD7470CB Datasheet PDF ( Pinout ) - 1.75 MSPS/ 4 mW 10-Bit/12-Bit ...

MP1583DN-LF-Z Monolithic Power Systems - Datasheet PDF & Technical Specs

CP1063G_7459012.PDF Datasheet Download --- IC-ON-LINE

MP1583DN datasheet(4/4 Pages) MPS | 3A MP1583 Step Down Converter

10pcs Mp1583dn Sop-8 Mp1583 Sop Mp1583d Sop8 New Original - Integrated ...

  • Вперед Кубгу экономическая безопасность учебный план
  • Назад Прихожая чертежи схемы

Новые страницы

15 Школа глазов карта

Алгебра шыныбеков

День из жизни кошки

Диод 242б характеристика

Gbu806 datasheet

Гдз по математике 5 класс номер 1260

Гдз по математике третий класс вторая часть страница 28

Глаголы которые могут быть сказуемыми только в двусоставных предложениях

Как рисовать уличный фонарь

Комната люкс в гостинице

Литературное чтение 2 класс страница 139

Лобовое стекло орел

Маркировка резисторов по цветам

Монтаж гидрошпонки

Москва к 510 военный

На рисунке показана зависимость координаты тела от времени определите максимальное значение модуля

Народное лечение псориаза

Озеро оглублянка калужская область

Пионы в парке

Размер стандартного листа гипсокартона

Решебник по математике 2 1 часть

Шекспир гамлет пастернак читать

Схема портала в пипл плейграунд

Схема смены зубов

Спорткомплекс график работы

Спортмастер иваново серебряный город

Унижая других выше не станешь картинки

Замена стекла в окне минск

Заявление на раздел имущества образец

Журнал рза образец заполнения

cdn.zecar.ru