Skip to content

Фотогалерея

  • Главная
  • Контакты

Mp1470gj

MP1476 | 18V, 2A, 800kHz, High-Efficiency, Synchronous, Step-Down ...

控制器芯片_HI-6130PQTF微处理器及控制器封装芯片-HI-6130PQTF尽在买卖IC网

MP1470GJ datasheet(1/16 Pages) MPS | High-Efficiency, 2A, 16V, 500kHz ...

genuine MP1470GJ-Z IC REG BUCK ADJ 2A TSOT23-6 – Empower Laptop

1PCS-MP1470GJ-Z-MP1470GJ-Marking-Code-ADJ-100-Imported-With-Original ...

Jual MP1470GJ TPMP1470GJ-Z MP1470GJ-Z di Lapak greenergy | Bukalapak

genuine MP1470GJ-Z IC REG BUCK ADJ 2A TSOT23-6 – Empower Laptop

MP1470GJ-Z MNPW Регуляторы линейные, цена, купить в ДКО Электронщик

MP1470GJ-Z ADJK - D-Central

New and Original 100PCS AO3401 SOT23 SMD A19T IC|Integrated Circuits ...

MP1470GJ-Z ADJ*

MP1470GJ (ADJ) разумная цена и экспресс доставка, информация ...

MP1470GJ-Z 开关式稳压器_其他IC_维库电子市场网

Jual Mp1470Gj-Lf-Z Sot23 Mp1470Gj Mp1470 Sot Smd Sot23-6 di Lapak ...

20-pi-ces-MP1470GJ-Z-MP1470-marquage-ADJK-ADJE-ADJG-ADJF-ADJN-ADJ-SOT ...

10pcs MP1470GJ MP1470G MP1470 IADJD IADJE IADJF IADJG IAD SOT23-6 | eBay

MP1470GJ-Z ADJ* step down converter - YouTube

MP1470GJ Z 贴片SOT23-6 AD开头 丝印IADJK 电源芯片 IADJD lADJF

MP1470GJ Z 贴片SOT23-6 AD开头 丝印IADJK 电源芯片 IADJD lADJF

Original ADJE ADJD ADJF ADJG MP1470GJ MP1470 SOT-23-6 10PCS - AliExpress

【现货】MP1470GJ mp1470 IAD开头 SOT23-6液晶电源6脚管理芯片_虎窝淘

10ชิ้น MP2359DJ LF Z SOT23 6 MP2359DJ SOT MP2359 MP1470GJ MP1470 ...

10PCS MP1470GJ-LF-Z SOT23 MP147GJ MP1470 New original fast delivery

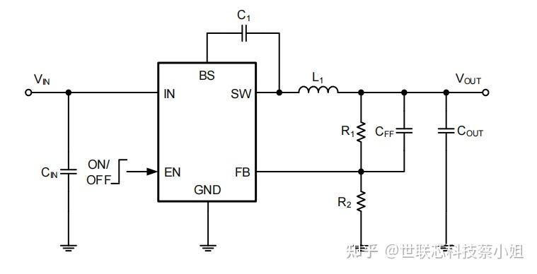
MP1470GJ,0.9V 1.5V时分压电阻值计算 - DC-DC 功率转换 - MPS技术论坛

10PCS/LOT MP1495DJ MP1495DJ LF Z MP1470GJ MP1495DJ LF MP2359DJ MP1470 ...

5piece MP1470GJ MP1470GJ G MP1470GJ Z SOT 23 6 (10|Performance Chips ...

SGM61220-热点产品-深圳市威尔迈电子有限公司_SGM_SCT_ACP专业品牌代理商-深圳市威尔迈电子有限公司

20PCS MP1470GJ IAD MP1471AGJ IAG MP2259DJ IJ9 MP2359DJ IF8 MP2451DT IV7 ...

10pieces MP1470GJ Z|Car Switches & Relays| - AliExpress

MP1470GJ-Z代替料RY8122 18V 2A 500KHz同步降压调节芯片 - 知乎

10pcs MP1470GJ-LF-Z SOT23 MP1470GJ MP1470 SOT-23 SOT23-6 Marking IADJE ...

5pcs/lot MP1470GJ Z MP1470GJ mp1470 1ADJD SOT 23|Contactors| - AliExpress

Buck Switching Regulator IC Positive Adjustable 0.8V 1 Output 2A SOT-23 ...

MP1470GJ LF Z MP1470 IADJE IAD SOT23 6|iad voip|iadiad 1 - AliExpress

贴插IMD9T108 EMZ1GT2R MA8075-M MP1470GJ MA277840 N_虎窝淘

  • Вперед Абн кабель
  • Назад Тренировки видное

Новые страницы

Аккумулятор для шуруповерта замена элементов

Акт приема техники на ремонт в сервисном центре образец

Алкогольные напитки египта

Arcadia golf sport resorts

Чехлы автолидер установка

Числовое равенство по рисунку и по схеме 1 класс математика школа россии презентация

Что такое нейрогормон

Договор найма жилого помещения между физическими лицами на безвозмездной основе образец

Фитнес клуб ближний

Фланцевое соединение полипропиленовых труб

Гдз по алгебре 7 класс мерзляк номер 941

Гигиенический душ установка

Хочу бабу на час

Карта карелии и кольского полуострова

Кд 1 конденсатор

Купить новый спорт

Линда вокзал

Питание бензонасоса уаз патриот

Предчувствуя неприятную

Ребусы про животных с ответами в картинках

Ремонт платы управления стиральной машины ардо

Резюме веб разработчика образец

Русаковская набережная

Схема электричек с финляндского вокзала на карте пригородных поездов и электричек

Схема работы функциональной системы

Схема реки миасс в челябинске

Упр 643

Установление господства рима во всем средиземноморье 5 класс история

Ван гог картины постимпрессионизм

Втб саратов официальный сайт саратов

cdn.zecar.ru