Skip to content

Фотогалерея

  • Главная
  • Контакты

Модуль тспк

Студенты ТСПК -- «Мы -- вместе» - YouTube

ТСПК образовательное учреждение центр инноваций - YouTube

Модуль 4. Урок 3. - YouTube

модуль 2

ТсПК - Home

Новости

Плата зарядки для фонарика купить — купить по низкой цене на Яндекс Маркете

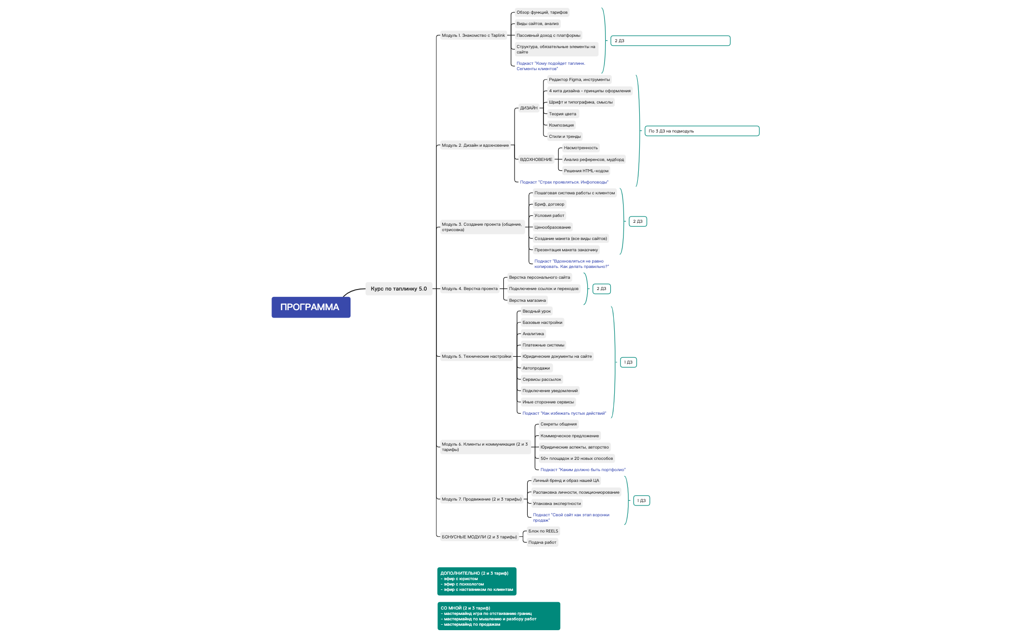
Программа

МОДУЛЬ 6. Система Ки: влияние календарного года на вас

Экзамен-Технолаб

OBS Тьюторы

Новости проекта Arduino Tft — Reshine Display

Моника

6 Урок Типографіка

Александрия

Александрия

Модуль ЦАП

Контент

Кухонный модуль 2В1 с фасадом МДФ Контент M05

Модуль 0 - Подготовительный

Сетчатый модуль в шкаф купе - 89 фото

Сборно разборный модуль транспак чертежи - 80 фото

Сборно разборный модуль транспак чертежи - 80 фото

Сборно разборный модуль транспак чертежи - 80 фото

взрывостойкость КПП Модуль - Галерея - ВПК.name

взрывостойкость КПП Модуль - Галерея - ВПК.name

Модули и участки линий – Intelmachine

Модуль мебель для детского сада 96 фото

Урок 1. Цільова аудиторія. Сегментація

Ttp223 модуль сенсорной кнопки схема подключения - 92 фото

Модуль сенсорный ttp223 схема подключения - 94 фото

курс таплинк | EPOOsxkfjF - Xmind

Модуль тактовой кнопки

skoro_zapusk_1920.png

Miele APCL 079 Дополн. средний модуль для стационарного стеллажа STG ...

  • Вперед Надежный хабаровск
  • Назад Как поменять лампочку на фаре лада гранта

Новые страницы

Боровицкие ворота кремля фото

Что такое sip телефония для чайников

Джордж вашингтон биография

Эпителиальные опухоли яичников

Где русский 9 класс

Гдз математика 2 класс учебник 2 часть стр 90

Идеал липецк фитнес

Иск по кас образец

Как начертить вписанную окружность в треугольник

Как открутить масляный фильтр на ваз 2109

Как включить турботаймер на старлайн

Картинка гранат для детей на прозрачном фоне

Математика 6 класс мерзляк упр 1164

Модуль тспк

Образец оборотно сальдовой ведомости за год

Образец обращения в администрацию президента

Образец заявления о недобросовестной конкуренции

Объяснить работу схемы

Проходной выключатель схема на 3

Распиновка эбу матиз 0.8 трамблер

Сцеживание при лактостазе

Схема формы растений

Схема химического элемента фосфора

Схемы простых колец

Шкаф пожаротушения

Ст 134 ук рф

Уэйд тренировочная зона

Вышивка примитивов крестом схемы

Возврат госпошлины образец заявления

Vw липецк

cdn.zecar.ru