Skip to content

Фотогалерея

  • Главная
  • Контакты

Микросхема развертки

Микросхема развертки

Микросхема развертки

Микросхема развертки

Микросхема развертки. Обмотка двухслойная петлевая равносекционная. Однослойная шаблонная обмотка статора. Двухслойная петлевая равносекционная обмотка статора. Двухслойная шаблонная обмотка статора.

Микросхема развертки. Фефко ласточкин хвост. Шкатулки ласточкин хвост FEFCO 0215. Коробка ласточкин хвост развертка. FEFCO 0215 чертёж.

Микросхема развертки. Чертеж домика для склеивания. Как склеить дом из бумаги схема. Как склеить макет дома из бумаги схема. Схема сборки картонного домика.

Микросхема развертки. Развертка домика. Макет домика. Развертка бумажного домика. Бумажные макеты зданий.

Микросхема развертки. Блок строчной развертки телевизора самсунг. Схемы строчной развертки кинескопных телевизоров. Строчная развертка телевизора Samsung схема. Неисправность строчной развертки телевизора.

Микросхема развертки. Неисправность строчной развертки телевизора. Микросхема строчной развертки телевизора Daewoo. Схема кадровой развертки. Схема кадровой развёртки телевизора Samsung.

Микросхема развертки. Микросхема кадровой развертки la8040n. La78040n. La5522. Микросхема кадровой развертки cd8403cs.

Микросхема развертки. Схема намотки якоря постоянного тока. Развертка волновой обмотки якоря. Волновая намотка якоря. Волновая обмотка якоря двигателя.

Микросхема развертки. Элементы конструкции ручной развертки. Машинная развертка схема. Развертка диаметра 10 Назначение. Калибрующая часть развертки обозначена.

Микросхема развертки

Микросхема развертки

Микросхема развертки. Чертеж макета домика из бумаги. Развертка макета домика из бумаги. Развертка макета дома из бумаги с размерами. Развертка домика из бумаги с размерами.

Микросхема развертки

Микросхема развертки. Развертка параллелепипеда. Развертка состоит из. Прямоугольный параллелепипед чертеж с размерами. Схема построения параллелепипеда.

Микросхема развертки

Микросхема развертки

Микросхема развертки

Микросхема развертки. Схемы однослойных обмоток статора 36 паза. Однослойная петлевая обмотка статора. Схема однослойной обмотки. Схема развертки обмотки статора.

Микросхема развертки. К174ха11. К174ха8 приемник. Микросхема к174ха11. Металлоискатель на микросхеме 174 ха 11.

Микросхема развертки. Развертки правильных многогранников. 5 Правильных многогранников развёртки. Многогранник правильные многогранники развертки. Развертки правильных многограннико.

Микросхема развертки

Микросхема развертки. Схема раскроя коробки из картона. Развертка самосборной коробки без склейки. Чертеж развертки упаковки коробочки. Чертеж развертки коробки из картона.

Микросхема развертки

Микросхема развертки. Полигональный бриллиант сбоку развертка. Пейпер крафт развертки сложные. Полигональные фигуры развертки. Полигональные животные развертки.

Микросхема развертки. Чертеж развертки Куба. Развёртка Куба 4 на 4. Куб 6х6 чертеж. Развёртка Куба 8ч8.

Микросхема развертки. Схема строчной развертки телевизора Rolsen. Блок строчной развертки телевизора самсунг. Схема строчной развертки телевизора самсунг. Схема строчной развертки телевизора Ролсен.

Микросхема развертки

Микросхема развертки

Микросхема развертки. Макет здания из картона своими руками схемы. Чертёж развёртка макет дома. Чертеж развертка домика из бумаги. Домики из картона своими руками чертежи.

Микросхема развертки. Макет машинки для склеивания. Развертки для склеивания для детей. Машинка макет для вырезания. Шаблоны машин из бумаги.

Микросхема развертки

Микросхема развертки. 4 Куба на а4 чертеж. Развертка Куба 4х4. Как построить развертку Куба. Развертка Куба черчение.

Микросхема развертки. Простая петлевая обмотка развернутая схема. Простая петлевая обмотка 2p=6. Схема петлевой обмотки 2р=6. Схема петлевой обмотки в котором 2p = 8.

Микросхема развертки. Схема осциллографа н313. Схема осциллографа н313 1984. Осциллограф радиолюбителя н313 схема. Неисправности осциллографа н313.

Микросхема развертки. Структурная схема осциллографа с1-72. Схема осциллографа ЭО-6м.

Микросхема развертки. Схема кадровой развертки телевизора. Схема включения микросхемы ла78045. Схема кадровой развертки на микросхеме la78040. La78045 схема включения.

Микросхема развертки

Микросхема развертки. Схема пожарной машины из бумаги для склеивания. Пожарная машина из картона чертеж. Пожарная машина схема для склеивания. Пожарная машина своими руками из картона схема.

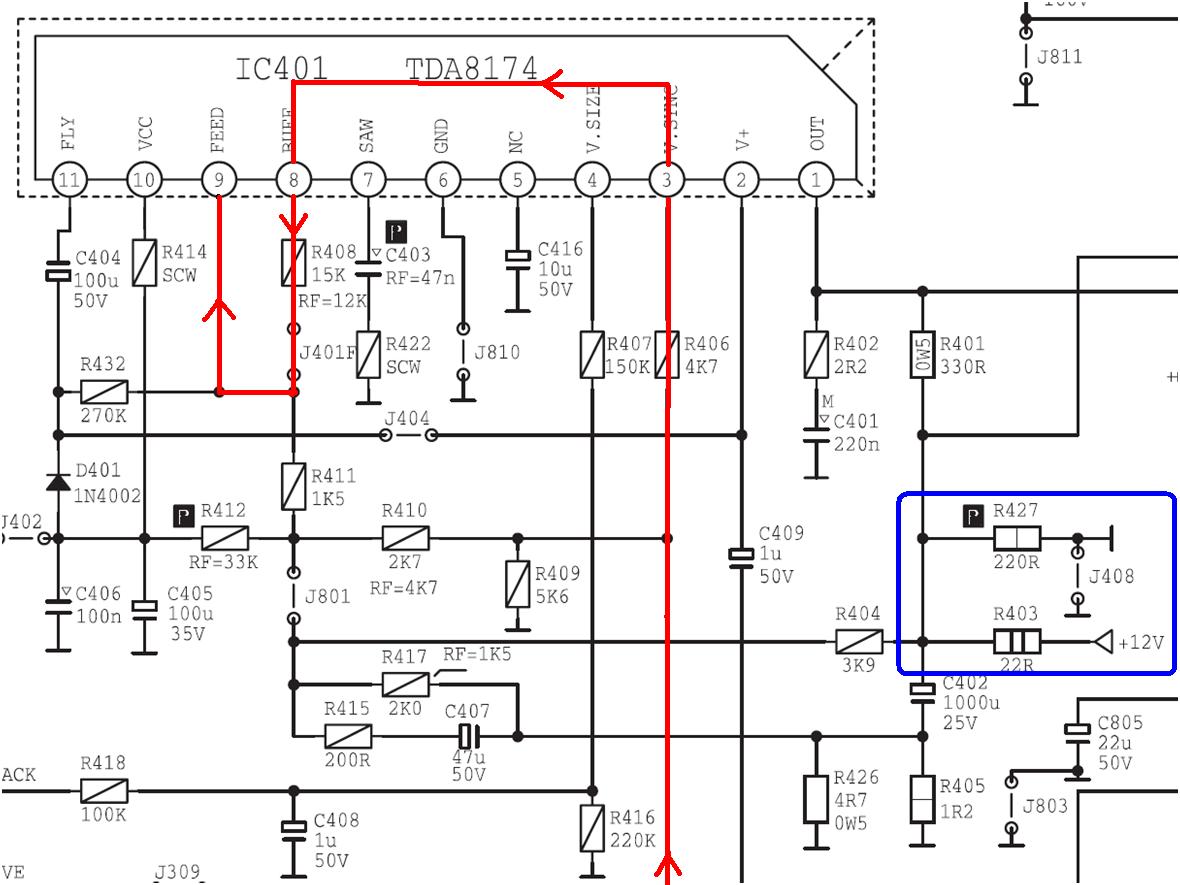
Микросхема развертки. Усилитель на tda8174aw. Схема кадровой развертки на микросхеме tda8174w. Tda8174aw схема включения. Tda8174aw схема усилителя мощности.

Микросхема развертки. Развертка коробочки для карандашей. Развертка кристалла. Развертка кристалла из бумаги. Развертка коробки карандашей.

Микросхема развертки. Схема синхронизации импульсов. Генератор импульсов с синхронизацией схема. Генератор синхроимпульса для мониторов схема. Генератор синхроимпульсов на структурной схеме.

Микросхема развертки

Микросхема развертки. Развертка Куба 6 на 6. Развертка Куба на а3. Схема развертки Куба. Схема развертки Куба для склеивания.

Микросхема развертки. Tda78040 схема включения. Схема подключения микросхемы d78040. Схема кадровой развертки на la78040. Микросхема кадровой развертки la78041 схема включения.

Микросхема развертки. Микросхема stv8172a. Микросхема stv6888. Микросхема yw1130. Микросхема stv8101.

Микросхема развертки. Геометрические параметры развертки. Конструктивные и геометрические параметры разверток. Геометрия развертки режущий инструмент. Геометрические параметры зенкера и развертки.

Микросхема развертки. Макет домика из картона своими руками схема. Развертка макета домика из бумаги. Чертеж схема макета здания. Как сделать домик из бумаги чертеж.

Микросхема развертки. Чертеж шестигранной шкатулки. Шкатулки из картона своими руками чертежи. Чертеж развертки коробки из картона. Шкатулки из бумаги своими руками чертежи и схемы сборки.

Микросхема развертки. Развертка Призмы. Пятиугольная Призма развертка для склеивания. Неправильная Призма развертка. Скрученная Призма развёртка.

Микросхема развертки

Микросхема развертки

Микросхема развертки. Развертка Куба из бумаги 5 см. Схема развертки Куба. Развёртка Куба 4 на 4. Развёртка Куба для склеивания с припусками.

Микросхема развертки

Микросхема развертки

Микросхема развертки. Схема развертки Куба. Развертка Куба 5 на 5. Схема развертки Куба для склеивания. Развёртка Куба 10х10 см.

Микросхема развертки. Схема строчной развертки. Блок строчной развертки телевизора схема. Схема выходного каскада строчной развертки. Схема строчной развёртки телевизора 2 УСЦТ.

Микросхема развертки. Развертка гексаэдра Куба. Развёртка Куба 4ч4. Развертка Куба 4х4. Развёртка Куба для склеивания.

Микросхема развертки

Микросхема развертки

Микросхема развертки

Микросхема развертки

Микросхема развертки. Комбинированный прибор для радиолюбителя Сура схема. Осциллограф Сура схема электрическая принципиальная. Принципиальная схема осциллографа Сура. Прибор Сура схема.

Микросхема развертки. Прямоугольный параллелепипед чертеж с размерами. Прямоугольный параллелепипед 5 класс схема. Чертеж развертка прямоугольного параллелепипеда. Прямоугольный параллелепипед развертка с размерами.

Микросхема развертки. Параллелепипед развертка для склеивания а4. Схема параллелепипеда из бумаги для склеивания. Как склеить параллелепипед из бумаги схема. Схема прямоугольного параллелепипеда из бумаги для склеивания.

Микросхема развертки. Развертка ракеты для склеивания для детей. Бумажная модель ракеты для детей. Модель ракеты из бумаги. Бумажный макет ракеты.

Микросхема развертки. Развёртка насадная по металлу параметры. Развёртка по металлу чертеж. Развертка разжимная для глухих отверстий. Развертка Машинная цельная насадная схема обработки.

Микросхема развертки. Чертеж развертки поверхностей Призмы. Чертеж развертки геометрического тела. Построение чертежа развертки поверхностей Призмы. Развертки геометрических тел Призма.

Микросхема развертки. Макет Пизанской башни из бумаги. Развертка Пизанской башни из бумаги. Пизанская башня развертка. Пизанская башня из бумаги шаблон.

Микросхема развертки. Генератор строчной развертки схема. Схема строчной развертки УПИМЦТ. Генератор строчной развертки схема подключения. Схема генератора для проверки строчной развертки.

Микросхема развертки. Схема осциллографа н3013. Осциллограф h3013 схема. Осциллограф на трубке ЛО-247. Осциллограф н3013 схема электрическая.

Микросхема развертки

Микросхема развертки. Развёртки геометрических фигур. Развертка для склеивания. Развертка сложных геометрических фигур. Развертка объемных геометрических фигур.

Микросхема развертки. Схема трехфазной обмотки однослойная шаблонная. Схема распределения пазов по фазам однослойной обмотки. Схема цепной обмотки электродвигателей переменного. Обмотка машины переменного тока 36 пазов.

Микросхема развертки. Схема кадровой развертки на la78040. Микросхема la78040 схема включения. Микросхема кадровой развертки телевизора самсунг. Микросхема la7840 распиновка.

Микросхема развертки

Микросхема развертки. Объемный шкаф бумажный. Развертка мебели. Мебель бумажная развертка. Шкаф распечатка для склеивания.

Микросхема развертки. Генератор развертки осциллографаc1-137. Генератор развертки 1 Гц - 10 МГЦ для осциллографа. Генератор развертки осциллографа на динисторе. Генератор развертки осциллографа схема.

Микросхема развертки. Транзистор строчной развертки телевизора. Модуль строчной развертки МС-3 схема. Блок строчной развертки телевизора схема. Схема выходного каскада строчной развертки.

Микросхема развертки

  • Вперед Веном живые
  • Назад Математика 4 класс номер 5

Новые страницы

Абонемент солнечный фитнес

Аэропорт тунис

Agm topla

Asus rog oc panel

Австралия кимберли

Египет фараоны мумии

Икеа испания

Иваново спорт лежневская

Как правильно промыть мотор димексидом

Как умножать число на десятичную дробь

Какая из внешних угроз для россии выдвигается на первый план

Кутикула аскариды

Лыжный костюм мужской зимний купить в спортмастере

Москва погода на сегодня

Mt7628

Образец заполнения заявления на страховую выплату ресо гарантия

Оперативный журнал по электроустановкам образец заполнения

Пежо 206 разболтовка дисков

Пкв

Портрет акварелью

Приглашение на поминальный обед образец

Пво куб

Распиновка кабеля ip кабеля

Разделительный баланс при выделении образец

Разновидности роторных двигателей

Рецепт драники с картошкой

Рисунки для 6 лет для девочек легкие начинающих карандашом

Самодельный краскопульт для покраски

Схема технологической карты урока

Уроки джигитовки

cdn.zecar.ru