Skip to content

Фотогалерея

  • Главная
  • Контакты

Микросхема инвертор

Микросхема инвертор. Двухтактный повышающий преобразователь схема. Схема двухтактного инвертора. Однотактный преобразователь напряжения принципиальная схема. Двухтактный инвертор напряжения схема.

Микросхема инвертор. Np8qm30.PCB инвертор схема. Схема инвертор для eg8010. Схема инвертор 220 с чистой синусоидой. Синус 50гц на tl494.

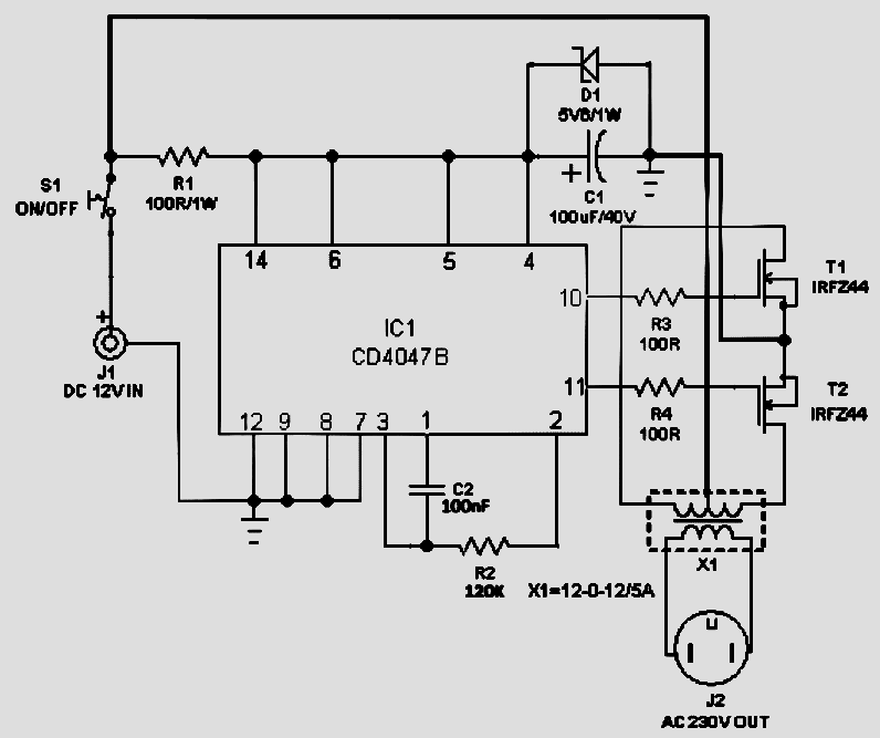
Микросхема инвертор. Преобразователь напряжения с 12 на 220 на cd4047. Схема инвертора 12 220 sg3525. Схема инвертора DC/AC 12v/220v. Генератор на микросхеме cd4047.

Микросхема инвертор. Преобразователь напряжения с 12 на 220 на тиристорах схема. Преобразователь 12 в 220 схема на двух транзисторах. Схема тиристорного преобразователя напряжения. Схема инверторного преобразователя напряжения 12 220.

Микросхема инвертор. Np8qm30.PCB инвертор схема. Схема чистый синус eg8010. Схема инвертор 24-220 чистая синусоида. Схема инвертора 3000 ватт.

Микросхема инвертор. Схема частотного инвертора трехфазного преобразователя. Схема частотного инвертора трехфазного преобразователя на ir2130. E206453 инвертор схема. Схема управления транзисторами трехфазного мостового инвертора.

Микросхема инвертор. Схема инвертора на IGBT транзисторах. Схема преобразователь частоты с транзистор IGBT. IGBT транзистор схема частотника. Силовой модуль IGBT принципиальная схема.

Микросхема инвертор. Преобразователь частоты схема электрическая принципиальная. Преобразователи частоты схемы принцип работы. Схема подключения инверторного двигателя. Преобразователь напряжения схема электрическая принципиальная.

Микросхема инвертор. Преобразователь DC-DC 12 220 вольт. Преобразователь напряжения DC DC 12-220 схема. Инверторный преобразователь 12 в 220 схема. Инвертор 12v 220v схема.

Микросхема инвертор. Анализатор инвертора rsuk0917 схема. Схема включения инвертора 220в. Np8qm30.PCB инвертор схема. Схема инвертора 48-220 5000вт.

Микросхема инвертор. Схема электрическая принципиальная инвертора напряжения. Принципиальная схема автономного инвертора напряжения. Принципиальная электрическая схема инвен. Инвертор схема электрическая принципиальная.

Микросхема инвертор. Эл схема преобразователя 12в-220в. Преобразователь 12 на 220 схема. Инвертор преобразователь напряжения с 12 на 220 схема. Схемы инвертора 12в-220в на полевых транзисторах.

Микросхема инвертор. Однотактный преобразователь напряжения схема. Однотактный преобразователь напряжения принципиальная схема. Обратноходовый преобразователь напряжения схема. Электрические схемы преобразователей напряжения.

Микросхема инвертор. Схема преобразователя напряжения на cd4047. Преобразователь на микросхеме сд4047. Tl494 инвертор 12-220 схема. Схема преобразователя 12-220в на микросхеме 4047.

Микросхема инвертор. Синусоидальный инвертор Sunyima dy002 'eg8010 + ir2110',. Инвертор eg8010 + ir2110. Схема инвертор 220 с чистой синусоидой. Плата eg8010 ir2110 Inverter.

Микросхема инвертор. Однотактный преобразователь напряжения принципиальная схема. Электрические схемы преобразователей напряжения. Преобразователь напряжения схема электрическая принципиальная. Преобразователь на полевом транзисторе схема.

Микросхема инвертор. Преобразователь частоты схема электрическая принципиальная. Принципиальная схема инвертора напряжения. Принципиальная схема частотного преобразователя. Схема частотного преобразователя 3х380в.

Микросхема инвертор. Схема частотного преобразователя 3х380в. Схема преобразователь напряжения с 220в на 380в. Преобразователь напряжения на 220в3фазы схема. Схема частотного преобразователя 220в 380в.

Микросхема инвертор. Схема преобразователя напряжение частота на операционном усилителе. Преобразователь напряжение частота на ОУ схема. Преобразователь напряжение частота на ОУ. Преобразователь напряжение частота микросхема.

Микросхема инвертор. Сварочный инвертор на тиристоре схема. Тиристорный сварочный инвертор своими руками схема. Тиристорный инвертор схема. Схема выпрямителя сварочных инверторов.

Микросхема инвертор. Схема преобразователь 12в 220в печатная плата. Преобразователь напряжения на к561тм2 схема. П210 преобразователь преобразователь. Преобразователь напряжения на 220в3фазы схема.

Микросхема инвертор. Автомобильный инвертор с 12 на 220 схема. Инвертор 12 220 схема китайского инвертора. Схема инвертора 12-220в. Схема мощного инвертора 12 220в с чистым синусом.

Микросхема инвертор. Схема инвертора 12-220в с чистым синусом. Схема чистый синус eg8010. Инвертор 12 в 220 с чистой синусоидой схема. Схема инвертор 220 с чистой синусоидой.

Микросхема инвертор. Схема инвертора DC/AC 12v/220v. Схема инвертора 12-220в с чистым синусом. Схема преобразователя 12-220в 50 ватт. Схема инвертора 12-220 модифицированный синус.

Микросхема инвертор. Импульсный преобразователь напряжения 12 в 220 схема. Схема инверторного преобразователя напряжения 12 220. Преобразователи 12 на 220в схемы принципиальная. Схемы преобразователя 12в 220в на тл494.

Микросхема инвертор. Схема инвертора 12-220в с чистым синусом. Генератор синуса 50 Гц схема. Инвертор чистый синус tl494. Преобразователи 220 вольт 50 Герц на тиристорах.

Микросхема инвертор. Кр1211еу1 высоковольтный преобразователь. Преобразователь напряжения схема электрическая принципиальная. Автомобильные инверторы 12 (220) схемы преобразователей. S4055 преобразователь напряжения схема.

Микросхема инвертор. Инвертор пн 90 Орион схема. Автомобильный инвертор 2000 Вт схема. Схема китайского инвертора 12 220 2000вт. Инвертор чистый синус 2000 Вт схема.

Микросхема инвертор. Схема инвертора синусоидального напряжения. Схема инвертор 220 с чистой синусоидой. Схема инвертора 12-220 модифицированный синус. Схема инвертора 12-220в с чистым синусом.

Микросхема инвертор. Преобразователь на tl494 и irf3205. Схема инвертора 12-220в 150 Вт. Tl494 схема инвертора 220в. Схема инвертора 12-220в.

Микросхема инвертор. Инвертор логического сигнала на полевом транзисторе. КМОП инвертор микросхема. Инвертор на транзисторе схема. Принципиальная схема инвертора напряжения.

Микросхема инвертор. Автомобильный преобразователь на 220 схема. Инверторный преобразователь 12 в 220 схема. 12-220 Инвертор на tl494. Np8qm30.PCB инвертор схема.

Микросхема инвертор. Схема преобразователя частоты IGBT. Принципиальная схема преобразователя частоты электродвигателя. Преобразователь частоты схема электрическая принципиальная. Частотный преобразователь схема электрическая принципиальная.

Микросхема инвертор. Синусоидальный инвертор Sunyima dy002 'eg8010 + ir2110',. Плата eg8010 ir2110 Inverter. Инвертор синус схема. Egs002 схема подключения преобразователя.

Микросхема инвертор. Egs002 схема подключения преобразователя. Инвертор eg8010 + ir2110. Преобразователь напряжения чистый синус 12-220 схема. Схема инвертора на egs002.

Микросхема инвертор. Схема инвертора напряжения 12-220в. Автомобильный инвертор с 12 на 220 схема. Эл схема преобразователя 12в-220в. Инвертор 12 220 50гц схема.

Микросхема инвертор. Схема преобразователя DC-DC uc3843. Np8qm30.PCB инвертор схема. Tl494 Inverter. DC 12v AC 220v преобразователь схема.

Микросхема инвертор. Автономный инвертор напряжения схема. Принципиальная схема инвертора напряжения. Однофазный автономный инвертор напряжения схема. Автономный инвертор на транзисторах схема.

Микросхема инвертор. Импульсный преобразователь напряжения схема на tl494. Генератор 50 Герц на tl494. 12-220 Инвертор на tl494. Мощный преобразователь для автомобильного усилителя схема.

Микросхема инвертор. Схема преобразователь частоты с транзистор IGBT. IGBT транзистор схема частотника. Преобразователь на IGBT транзисторах схема. Схема инвертора на IGBT транзисторах.

Микросхема инвертор. Тиристорный преобразователь схема. Схема тиристорного преобразователя напряжения. Двухтактный Генератор импульсов схема. Схема преобразователя напряжения самовозбуждением.

Микросхема инвертор. Преобразователь для автомобильного усилителя на tl494 схема. Схема преобразователя напряжения для автоусилителя. Схемы инверторы напряжения tl494. Схема питания автомобильного усилителя.

Микросхема инвертор. Тиристорный сварочный инвертор схема. Однофазный тиристорный выпрямитель схема. Схема тиристорного преобразователя напряжения. Тиристорный выпрямитель схема подключения 220в.

Микросхема инвертор. Схема трехфазного автономного инвертора напряжения. Схема электрическая принципиальная инвертора напряжения. Np8qm30.PCB инвертор схема. Принципиальная схема автономного инвертора напряжения.

Микросхема инвертор. Преобразователь с 12 на 220 автомобильный схема. Электрическая схема преобразователя напряжения 12в 220в. Генератор сигнала 50 Гц схема. Принципиальная схема инвертора 12 220в.

Микросхема инвертор. Инвертор схема hcpl3120. Управление IGBT hcpl3120. Оптрон 3120. Схема сварочного инвертора с hcpl3120.

Микросхема инвертор. Np8qm30.PCB инвертор схема. Преобразователь напряжения с 12 на 220 схема чистая синусоида. Схема инвертора 12-220в с чистым синусом. Преобразователь напряжения схема электрическая принципиальная.

Микросхема инвертор. Схема мощного инвертора 12 220в с чистым синусом. Автомобильный преобразователь напряжения 12-220в схема. Схема инвертора напряжения с 12 на 220 с чистой синусоидой. Автомобильные инверторы 12 (220) схемы преобразователей.

Микросхема инвертор. Однофазный автономный инвертор напряжения схема. Принципиальная схема автономного инвертора напряжения. Однофазный инвертор напряжения схема. Автономный инвертор напряжения схема.

Микросхема инвертор. Np8qm30.PCB инвертор схема. Инвертор Электротехника схема. Инвертор схема принципиальная. Электрическая схема инвертора напряжения.

Микросхема инвертор. Схема мощный преобразователь с 12 на 220 вольт. Схема инвертора 12-220 5000вт. Схема самодельного преобразователя 12-220 вольт. Схема инверторного преобразователя напряжения 220в.

Микросхема инвертор. Автомобильный инвертор с 12 на 220 схема. Схема инверторного преобразователя напряжения 12 220. Автомобильные инверторы 12 (220) схемы преобразователей. Схемы инвертора 12в 220в 3.000Вт.

Микросхема инвертор. Принципиальная схема преобразователя напряжения DC-DC 5v. Импульсный инвертор напряжения схема. Tl494 преобразователь частоты схема. Схема преобразователь 220в 50 Гц в 220в 400 Гц.

Микросхема инвертор. Преобразователь 12 на 220 схема. Схемы преобразователей напряжения 12в 220в на полевых транзисторах. Схема преобразователя напряжения 12-220в. Схема инверторного преобразователя напряжения 12 220.

Микросхема инвертор. Схема китайского инвертора 12 220 2000вт. Схема инвертора 12-220в 600вт. Схема инвертора 12 220 1000вт своими. Схема китайского автомобильного инвертора 12-220в 150в.

Микросхема инвертор. Схема гибридного солнечного инвертора. Схема грид инвертора. Гибридный Солнечный инвертор схема принципиальная. Grid инвертор схемы.

Микросхема инвертор. Преобразователь напряжения на к1211еу1. Кр1211еу1 схема преобразователь напряжения. Микросхема кр1211еу1 аналог. Схема AC/DC преобразователя на 1 а.

Микросхема инвертор. Схема инвертора автомобильного усилителя. Np8qm30.PCB инвертор схема. Автомобильный инвертор с 12 на 220 схема. Инвертор автомобильный 300вт схема.

Микросхема инвертор. Sg3524n схема инвертора. Sg3524. Схема инвертора 12 220 sg3525. Двухтактный преобразователь sg3524.

Микросхема инвертор. Инвертор eg8010 + ir2110. Плата eg8010 ir2110 Inverter. Ir2110s + pic16f716. Инвертор 12 в 220 с чистой синусоидой схема.

Микросхема инвертор. Схема инвертора 12 220в 1000w. Импульсный преобразователь напряжения схема. Схема задающего генератора для инвертора. Схема инвертора с 12 на 220 в 3 КВТ.

Микросхема инвертор. Схема китайского инвертора 12 220 2000вт. Автомобильный преобразователь напряжения 12-220в схема. Схема инверторного преобразователя напряжения 220в. Np8qm30.PCB инвертор схема.

Микросхема инвертор. Схема частотного преобразователя 3х380в. Принципиальная схема трехфазного инвертора. Схема преобразователя частоты IGBT. Схема частотный преобразователь 220 для электродвигателя.

Микросхема инвертор. Схема инверторного преобразователя напряжения 12 220. Импульсный повышающий преобразователь напряжения схема. Импульсный преобразователь повышающий схема 220в 5а. Автомобильные инверторы 12 (220) схемы преобразователей.

Микросхема инвертор. Микросхема bit3105 схема включения. Инвертор LS-1940t04001 схема. Инвертор для ламп подсветки монитора схема. Bit3713 схема инвертора.

Микросхема инвертор. 12 В 220 вольт автомобильный инвертор схема. Преобразователь 12 на 220 схема. Автомобильный преобразователь напряжения 12-220в схема. Преобразователь напряжения схема электрическая принципиальная.

Микросхема инвертор. Инверторный преобразователь 12 в 220 схема. Схема преобразователь напряжения 12-220 вольт. Инвертор преобразователь напряжения с 12 на 220 схема. Схема преобразователя напряжения 12-220в.

Микросхема инвертор. Схема инвертора на egs002. Управляемый инвертор схема. Инвертор управления двигателем схема. Egs002 схема принципиальная электрическая.

Микросхема инвертор. Инвертор на МОП транзисторах схема. КМОП логика схема. КМОП логика на полевых транзисторах. КМОП транзистор схема.

Микросхема инвертор. Импульсный регулятор постоянного напряжения инвертор схема. Импульсный трансформатор схема и принцип работы. Инвертирующий импульсный преобразователь.

  • Вперед Поезд 028 москва санкт петербург сидячие места
  • Назад Упр 480 по русскому языку 7 класс разумовская

Новые страницы

Английский язык михеева 3 класс

Быдло на пляже

Братское кладбище москва

Что можно нарисовать карандашом красиво поэтапно

Что такое dsp в автомагнитоле

Экспресс пункт замены масла бибиойл

Гдз по б6

Геометрия седьмой класс номер 281

График работы врачей образец

Happy birthday картинки мужчине на английском языке с пожеланиями прикольные

Какие явления наблюдаются в цепи в котором существует электрический ток

Карта белореченска гугл

Клей грифон

Конкурс где логика с картинками примеры и ответы для веселой компании

Мария кухни воронеж

Милые рисунки milk

Нутелла фото картинки

Образец искусства 6 букв сканворд

Окружающий мир 3 класс рабочая тетрадь стр 73 ответы

Расшифровка свечей зажигания ngk

С днем спортивной гимнастики поздравление

Схема арбуза из бисера

Схема электронного зажигания 2106

Схема хронология

Схема реле ходовых огней

Спорт информ

Справка о среднедневном заработке для суда образец скачать

Stk403 070

Учебник по математике 3 класс 2 часть моро стр 66

Заявление на перевод на 0 25 ставки образец

cdn.zecar.ru