Skip to content

Фотогалерея

  • Главная
  • Контакты

Медикаментозный гепатит

ГЕПАТИТ: первые признаки, диагностика и ЛЕЧЕНИЕ Хронического гепатита ...

Гепатит в прошлом. Лечение окончено результаты и мое мнение - YouTube

Про Гепатит С . #лечениегепатитас #хочувтренды #цирроз #гепатит # ...

Гепатит В Лечение. История Любомира. Признаки, симптомы, и лечение ...

Гепатит в плюс дельта - фото презентация

Что такое Гепатит C

Гепатит Е

Хронический вирусный гепатит С можно вылечить! #инфекционист#гепатит# ...

Гепатит С | Пикабу

Глутатион

Вирусты гепатит - презентация онлайн

Гепатит в цифрах 2024

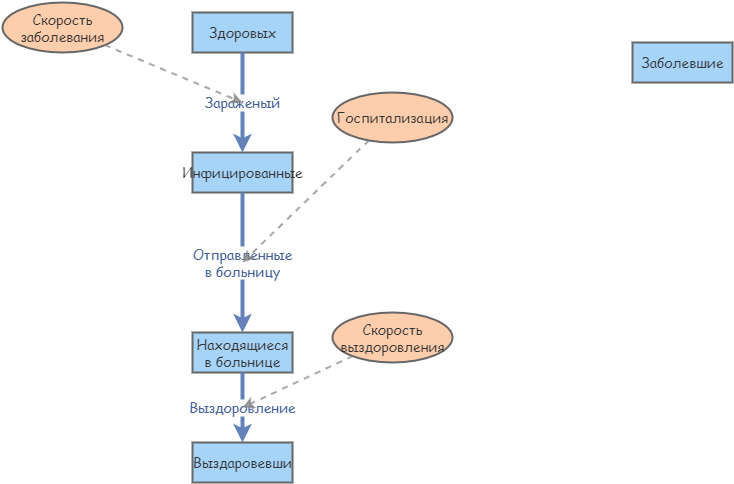
Гепатит А в России | Insight Maker

Хронические гепатиты - презентация онлайн

Болезни печени - презентация онлайн

Гепатит С генотип 1b - что это значит?

Сколько живут с гепатитом С, продолжительность жизни

Лекарственные средства против гепатита

Вирусные гепатиты В, С, D - презентация онлайн

Патология гепатобилиарной системы - online presentation

Болезни печени ГЕПАТОЗ ГЕПАТИТ ЦИРРОЗ ГЕПАТОЗЫ

Гепатиты: что важно знать о вирусных заболеваниях печени?

Гепатиты: что важно знать о вирусных заболеваниях печени?

Какой гепатит приводит к циррозу печени

Острый и хронический лекарственный гепатит: симптомы и лечение

Пересадка печени: где делают, сколько живут после трансплантации

Презентация на тему: Алкогольный гепатит

Презентация на тему: "Холециститы Гепатиты Цирроз печени. Хронический ...

Презентация на тему: "Основные симптомы и синдромы заболеваний гепато ...

Картинки гепатит (46 фото)

Патология печени О А Воробьева СПб МАПО

БОТКИН ЧТО ЗА ГЕПАТИТ

Стоит ли лечить гепатит Б, если он неизлечим ? | Пикабу

Что такое гепатит С? Что важно знать?

Токсический гепатит: причины, симптомы и лечение

  • Вперед Fill in the comparative or superlative form of adjectives
  • Назад Снятие втягивающее реле стартера приора

Новые страницы

Если медиана и высота проведенные из одной вершины треугольника не совпадают то этот треугольник

Фум лента газ

Гдз по математике 3ий класс

Гдз по русскому языку 7 класс ладыженская 1 часть упр 351

Как правильно оформить записку об упокоении образец

Карта постоянного клиента наращивание ресниц готовый шаблон

Казанский вокзал цена

Кремль в казани карта

Математика 5 класс номер 138

Mdnb

На усилителе горит красная лампочка

Начало проведения реформы в промышленности

Образец иск о признании права собственности на движимое имущество по приобретательной давности

Опель виваро неисправности

Письмо по английскому языку 9 класс образец

Письмо в будущее самому себе образец школьника 5 класса

Планирование младшая группа спорт

Ь показатель мягкости согласного звука примеры

Прически на свадьбу

Расписание электричек коломенская бирюлево

Rhapsody of fire

Севастополь ресторан севастополь

Схема архангельского

Sina cosb sinb cosa

Согласие на работу в выходной день в командировке образец

Спортивная мелкокалиберная винтовка

Таблица схема кровь

Тойота камри габариты

Визитная карточка класса на конкурс самый классный класс презентация

Замена натяжителя цепи нива 2121

cdn.zecar.ru