Skip to content

Фотогалерея

  • Главная
  • Контакты

Max253

MAX253 Transformer Driver for Isolated RS-485 Interface - OSHWLab

485隔离电源芯片max253 - 捷配电子市场网

MAX253ESA datasheet(7/16 Pages) MAXIM | Transformer Driver for Isolated ...

Transformer_driver_for_isolated_RS485_interface - Electrical_Equipment ...

原装现货 MAX253 MAX253CSA MAX253ESA SOP-8 变压驱动器IC芯片-Taobao

MAX253 Datasheet and Product Info | Analog Devices

Datasheet MAX253 Maxim - Просмотр и загрузка

MAX253CSA - MAX253 - Transformer Driver for Isolated RS-485 Interfaces ...

Драйверы MAX253, SN6501 для гальванической развязки питания RS485 и не ...

Max253 102534 | Download Free PDF | Power Supply | Transformer

Драйверы MAX253, SN6501 для гальванической развязки питания RS485 и не ...

Negative voltage on Max253 D1 D2 during switched on - Q&A - Power ...

MAX253 8 Pin 8 Terminations MAX253MJA Power Management | Utmel Electronic.

XFRMR 1:2.14 4KV SMD MAX253 78253/35JVC-R 村田製作所製|電子部品・半導体通販のマルツ

MAX253 SMD 8ขา แพ็คละ3ตัว | Shopee Thailand

MAX253 - Alimentatoare, surse - ELFORUM - Forumul electronistilor

MAX253ESA MAX253 SOP8|MAX253ESA MAX253 SOP8| - AliExpress

Insanity 4004: New VFD Filament Driver

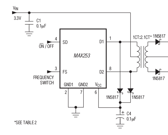
MAX253 Transformer Driver for Isolated RS-485 Interface

这几种485通讯自动收发电lu - 小樊同学 - 博客园

自転車スマホ防水ケース 4.7インチ汎用 NV-BAG05 max253 | レジャー/スポーツ | 新品・中古のオークション モバオク

5pcs/lot MAX253CSA MAX253ESA MAX253 SOP 8 In Stock|Integrated Circuits ...

1pcs/lot MAX253 MAX253CSA MAX253ESA SOP8 In Stock|Relays| - AliExpress

1PCS MAX253CPA MAX253 DIP8 new and original In Stock-in Relays from ...

76253/35ENC / 디바이스마트

MAX253ESA+T,MAXIM

PH9085 datasheet - Pulse Electronics Corporation, a leading provider of ...

Led Wiring Schematic Auto Transformers

изолированный DC-DC для RS485, подешевле :-) - Конференция iXBT.com

Гальваническая изоляция двухпроводного интерфейса - MAX253, MAX517, MAX845

MAX253CSA Original supply, US $ 1.25-1.45 , [Maxim] Maxim Integrated ...

Гальваническая изоляция двухпроводного интерфейса - MAX253, MAX517, MAX845

RS-232 PC kit for MicroMaster 4

Transformer_driver_for_isolated_RS485_interface - Electrical_Equipment ...

SSS Racing. Maxxiz Honda M9804

  • Вперед Афиша кипелов
  • Назад Песня на английском ван ту фри фо

Новые страницы

Бампер гранта спорт

Белоносые грачи в березовой роще

Черненко и андропов презентация

Эйфелевая башня ресторан

Em78p156elpj g схема включения

Гдз по геометрии 7 9 класс атанасян номер 1014

Инноваторы книга

Как открутить прикипевший болт на глушителе

Как успешно сдать экзамен по вождению

Какие бывают сладости

Катушка мишина отзывы

Купить bicycle standard

Математика 5 класс мерзляк номер 1102

Назовите вид спорта который обеспечивает

Nokia music express

Прокат мотобур

Рассмотрение проекта закона о федеральном бюджете

Рецепт на фенибут на латинском языке образец

Регистрация ип для такси

Рисунок на тему на что похожа буква

Российские производители смартфонов

S manual

Санкт петербургская биржа официальный сайт

Сделай подписи к рисунку схеме жука

Схема на лета

Схема соцветия и примеры

Спортзал тверь цены

В электрической схеме показанной на рисунке ключ замкнут заряд конденсатора 2 мккл эдс батарейки 24

Ваз 2109 черкаси

Зимний вид спорта сочетающий лыжную

cdn.zecar.ru