Skip to content

Фотогалерея

  • Главная
  • Контакты

Lta301p datasheet

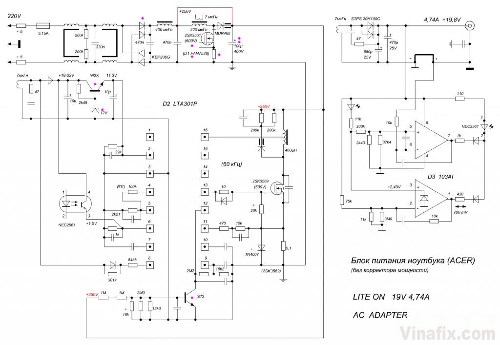
Lite ON LTA301P acer.jpg | Vinafix.com

Как сделать блок питания 12В своими руками - схема и описание

5ชิ้น/ล็อต LTA301N LTA301P LTA301 SOP 16มีสินค้าในสต็อก ...

M22TAC10XP6NH55 | M22TAC10XP6NH55 | M22TAC10XP6NH55 Stock | OMO Electronic

datasheet_30_kevineeg | Kaggle

GMP-Compliant CPC

(PDF) xp-datasheet-5982-7811EN.pdf - DOKUMEN.TIPS

LT317 DataSheet | Linear Technology

Схемы блоков питания Chieftec, ATX. Cборка № 4

BD189_1218586.PDF Datasheet Download --- IC-ON-LINE

D1779 Data Sheet | NEC

SA-62SM-Datasheet-VP_Page_1 – Vision Products

EVAL-AD7470CB Datasheet PDF ( Pinout ) - 1.75 MSPS/ 4 mW 10-Bit/12-Bit ...

ALL Datasheet Updates for Tyranids!! Inc. Norn Emissary, Assimilator ...

Datasheet NC100, NC200, NC300, NC400 Noisecom - Просмотр и загрузка

Splashtop Remote Support Datasheet | Splashtop

HikVision AcuSense NVR DS-7608NXI-K2/8P - CCTV Camera, IP Camera, CCTV ...

Схемы блоков питания Chieftec, ATX. Cборка № 4

Lta201p схема включения - 88 фото

Амперметр постоянного тока с выводом данных в монитор последовательного ...

PA2032A Electronic Components

How Easy Is It to Use a Thermistor?! | Arduino Project Hub

План локализации (ликвидации) аварийных ситуаций по цеху ск и нак ...

Функциональная схема цифрового датчика скорости и направления с ...

Изображение

fpga - What could be the usage of material declaration datasheet for ...

Блок питания на кенотроне - Страница 4 - Ламповые усилители, ламповые ...

Изображение

FreeEMS on an AW11 4AGZE - DIYEFI.org Forum

Схема № 10: топливный насос, Multec S (F) (Опель Корса С 2000-2006 ...

Модернизация ЛБП HY3010 - Страница 51 - Аналоговые блоки питания и ...

Регулируемый ИИП на базе АТХ с цифровым модулем - Импульсные источники ...

arduino - Noisy Logic Level Converter for SD Card - Electrical ...

Схемы DCA510 - Форум

Изображение

  • Вперед Широкоформатная печать баннеров дешево
  • Назад Hummer fitness

Новые страницы

Бор машинка стоматолога

Что нельзя есть перед тренировкой

Cls дизель отзывы

Фотография которой меня нет краткое содержание

Гдз по английскому языку 7 класс страница 93

Иванов составить схему

Какие водорастворимые витамины вам известны

Каркасный дом 3х6 проект бесплатно с чертежами

Карта реки уфа онлайн подробная

Крепость из дерева

Лампочки вместо ксенона

Машина амо

Методист онлайн курсов обучение

Мороз составить схему

Новая схема спб

Образец заполнения накладной

Образец заявления на увеличение заработной платы

Объявление о захламлении мест общего пользования образец

Ор 95

Поздравления с днем рождения женщине красивые картинки с ирисами

Привет олеся картинки

Проверочные работы по окружающему миру

Пятый элемент электронные компоненты

Реавиз саратов

Реестр отгрузок образец

Русский язык 8 класс упражнение 343

Салат картинка на белом фоне

Трезвый водитель зеленоград

Вешалка напольная картинки для одежды

Японцы спорт

cdn.zecar.ru