Skip to content

Фотогалерея

  • Главная
  • Контакты

Lme49810

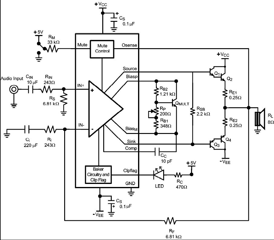
High-End Power Amplifier LME49810 2SC5200 2SA1943 | Power amplifiers ...

LME49810@MJ15003/4 - YouTube

LME49810 160Wrms Test - YouTube

LME49810 @ 3 paires MJL4281 / MJL4302 - YouTube

Power Amplifier LME49810 - YouTube

LME49810 300W Toshiba Mono High Power Amplifier Board N2 free image ...

LME49810 HIGH-POWER By Bis. High-End - AUDIO WORKSHOP

AEM6000 Audio Amplifier with heatsink | Connex Electronic

Assembled LME49810 high-fidelity DC servo mono amplifier board 300W | eBay

Assembled LME49810 high-fidelity DC servo mono amplifier board 300W | eBay

LME49810 200V HiFi Audio Power Amplifier Driver stage Qty:1 | eBay

LME49810 2x BJT Amp | lme49810 circuit upgraded from lme4981… | Flickr

Amplifier 2x150W on LME49810 drivers

Amplifier 2x150W on LME49810 drivers

2x100W LM4702 MOS with Heatsink | Connex Electronic

300W LME49810 Audio Amplifier with Heatsink | Connex Electronic

Altec 604-8G Monitor Drivers. Cabinets making. Work In Progress ...

LME49810 300 W amp kit from TaoBao (Test) - diyAudio

For Sale - LME49810 LME49811 | diyAudio

1PCS Standard 2 LME49810 Push The Big Tube Amplifier Official Standard ...

LME49810-power-amplifier-board-official-standard-circuit-LME49810-chip ...

High-End Power Amplifier LME49810 2SC5200 2SA1943 - Electronic Circuit

TDA8950 digital 2.0 power amplifier board stereo 150W*2 dual subwoofer ...

1pcs Standard 2 LME49810 push the big tube amplifier official standard ...

High end power audio amplifier? - Audio forum - Audio - TI E2E support ...

Lido LM-1202 Microphone Hooks LM-1202 - Free Shipping on Most Orders ...

Comparing LME49810, 49830 and 49811 - diyAudio

Comparing LME49810, 49830 and 49811 - Page 3 - diyAudio

【need help】Has anyone measured the resistance between the LME49810 VCC ...

3000w Amp Lme49810 Audio Power Amplifier - Buy Audio Power Amplifier ...

LME49810 100W Mono 8ohm Amplifier Kit With TTA1943 TTC5200 Subwoofer ...

300W LME49810 Mono Power Amplifier Empty PCB-in Replacement Parts ...

LME49810 + TTA1943/TTC5200 (1 Channel) 300W amplifier board assembled ...

free shipping LME49810 300W amplifier board-in Amplifier from Consumer ...

LME49810 2SC5200 Amplifier board 300W 8 ohm Mono (1 unit) - Audiophonics

  • Вперед 9959
  • Назад Гугл карта канск

Новые страницы

1720 5

35Ас 212 схема

Адаптация дросселя шевроле круз

Апельсин фитнес бийск

Доставка цветов воскресенск

Доверенность на платон образец заполнения с сайта платон

Гдз по алгебре мордкович 10 й класс

Гдз по английскому языку 6 рабочая тетрадь ваулина

Гдз русский язык 4 класс 2 часть упр 165

Глория джинс калуга

Индия дивали

Из чего состоит стойка амортизатора

Изоляторы электрические

Как чистить воздуховоды вентиляции

Картина павлин гончарова

Ламинация карбоном

Математика 2 класс 2 часть учебник 66

Математика 4 класс 2 часть учебник моро стр 85

Морг кириши телефон

Озеро в железногорске

Парк отель даниловский

Пежо 607 приборная панель дамп

Расположение хвои

Ремонт epson xp 700

Сервисный центр ооо эллипс

Схема маршрута 70 автобус пенза

Удар мула в каком виде спорта

Угол 100 градусов рисунок

Установка датчиков давления в шинах

Замена стекла на xiaomi redmi 5a

cdn.zecar.ru