Skip to content

Фотогалерея

  • Главная
  • Контакты

Lm318 datasheet

LM318 Pinout 741 Pinout Offset Null 10 Mot, 51% OFF

LM318 datasheet(1/8 Pages) LINER | High Speed Operational Amplifier

LM318 datasheet(2/6 Pages) UTC | HIGH SPEED OPERATIONAL AMPLIFIER

LM318 Precision Hi-Speed Op-Amp - Datasheet

LM318 OP-AMP: Datasheet, Pinout, Alternatives And Circuit, 42% OFF

LM318 datasheet(5/6 Pages) UTC | HIGH SPEED OPERATIONAL AMPLIFIER

Introduction to LM318 - The Engineering Projects

LM318 Datasheet PDF (88 KB) Texas Instruments | Pobierz z Elenota.pl

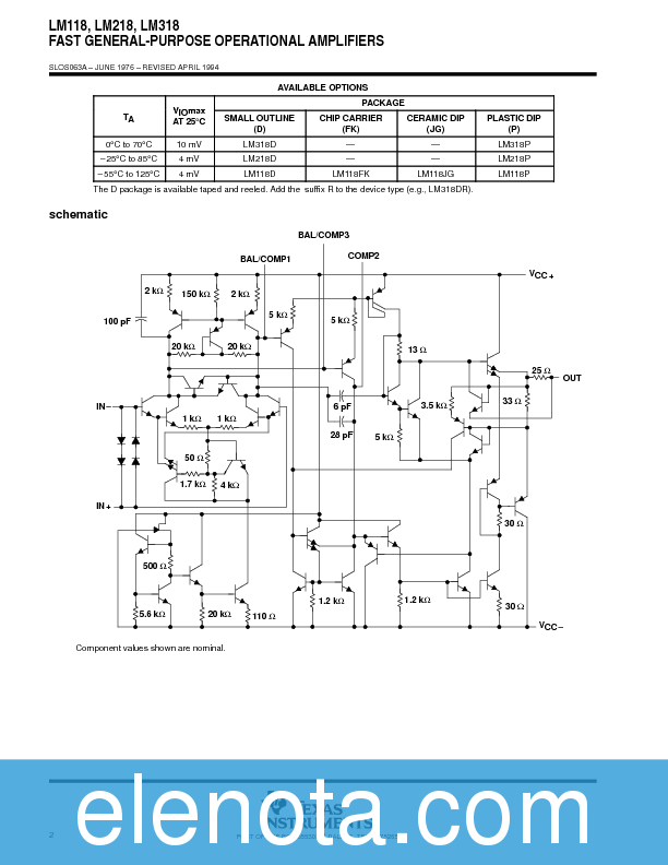
LM318 datasheet(4/11 Pages) TI | FAST GENERAL-PURPOSE OPERATIONAL ...

LM318 datasheet(1/11 Pages) TI | FAST GENERAL-PURPOSE OPERATIONAL ...

lm318n como amplificador no inversor - Electronica

LM318 OP-AMP: Datasheet, Pinout, Alternatives And Circuit, 42% OFF

Temperature rise and voltage offset in buffering with LM318 ...

LM318 datasheet(2/8 Pages) LINER | High Speed Operational Amplifier

LM318 Datasheet PDF (88 KB) Texas Instruments | Pobierz z Elenota.pl

LM318 OP-AMP: Datasheet, Pinout, Alternatives And Circuit, 43% OFF

LM318 datasheet(3/6 Pages) UTC | HIGH SPEED OPERATIONAL AMPLIFIER

operational amplifier - LM318 Voltage Follower Self-oscillation and ...

LM318-N datasheet(23/25 Pages) TI | LM118-N/lm218-N/LM318-N Operational ...

LM318 datasheet(5/8 Pages) LINER | High Speed Operational Amplifier

LM318 OP-AMP: Datasheet, Pinout, Alternatives And Circuit, 46% OFF

LM318 Datasheet PDF (88 KB) Texas Instruments | Pobierz z Elenota.pl

LM318 Datasheet PDF - Operational Amplifiers

LM318 datasheet(1/6 Pages) UTC | HIGH SPEED OPERATIONAL AMPLIFIER

LM218H National Semiconductor Amplifiers, Hoja de datos, Ficha técnica ...

LM318 OP-AMP: Datasheet, Pinout, Alternatives And Circuit, 55% OFF

LM318-N datasheet(24/25 Pages) TI | LM118-N/lm218-N/LM318-N Operational ...

LM318 OP-AMP: Datasheet, Pinout, Alternatives And Circuit, 51% OFF

LM318 Precision Hi-Speed Op-Amp - Datasheet

LM318-N datasheet(13/25 Pages) TI | LM118-N/lm218-N/LM318-N Operational ...

LM318 datasheet(7/8 Pages) LINER | High Speed Operational Amplifier

LM318-N datasheet(8/25 Pages) TI | LM118-N/lm218-N/LM318-N Operational ...

LM318-N Texas Instruments Amplifiers, Hoja de datos, Ficha técnica ...

LM318-N : LM318-N maximum supply voltage range - Amplifiers forum ...

LM318 Datasheet PDF (88 KB) Texas Instruments | Pobierz z Elenota.pl

  • Вперед Заявление о снятии ареста с имущества в суд образец по гражданским делам
  • Назад Ювента спорт каталог товаров

Новые страницы

Детский плед схема описание для начинающих

Доп соглашение об изменении банковских реквизитов образец

Фары с темным безелем

Гдз по алгебре 7 класс макарычев гдз рф

Гдз по английскому языку 4 класс рабочая тетрадь стр 55 упр 1

График платежей по договору подряда образец

Как рисовать лего

Как сделать технологическую карту блюда образец

Карта погоды златоуст онлайн

Кран с барашком для воды

Магний азот уравнение

Математика стр 70 номер 2

Музей изобразительных искусств тула

Начертите схему однородных членов предложения

Оттенки моря

Плюсы и минусы опель астра

Продажа квартиры менее 3х лет в собственности

Распиновка проводки приора

Расписание электричек всеволожская дунай

Регина збарская на показе в париже

Шанхай

Сколько планет в солнечной системе

Технический план образец пустой

Тренировочные работы егэ биология

Упр 136 русский язык 4 класс 2 часть

Васильевское вологодский район карта

Ворд проект образец

Юлия тайланд

Зажим сварочный крокодил

Журнал по электробезопасности 2 группа образец

cdn.zecar.ru