Skip to content

Фотогалерея

  • Главная
  • Контакты

Lm2917

LM2917-N: LM2917 - Amplifiers forum - Amplifiers - TI E2E support forums

LM2917 Frequency to Voltage Converter - Datasheet

vf fv converter - Frequency-To-Voltage Convertor With LM2917 ...

LM2917-N: Hall effect (TMAG5111) to Frequency to Voltage converter ...

vf fv converter - Frequency-To-Voltage Convertor With LM2917 ...

LM2917 PDF

LM2917 Frequency to Voltage Converter - Datasheet

Capacitance meter using LM2917

The LM2917 - DIYODE Magazine

Lm2917

[Resolved] LM2917-N: Zener regulated frequency to voltage converter ...

Lm2917 Tachometer Circuit | edu.svet.gob.gt

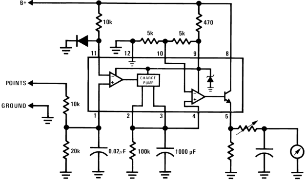
Industrial Valve Switching Detector Indicator Circuit – Homemade ...

LM2917 not working - Sensors - Arduino Forum

LM2917 datasheet(8/21 Pages) NSC | Frequency to Voltage Converter

Demonstrating the EasyEDA LM2907 and LM2917 spice models - OSHWLab

LM2917-N: About LM2917 application - Amplifiers forum - Amplifiers - TI ...

LM2907/LM2917 Frequency to Voltage Converter

LM2917 Dip8 (Frequency to voltage converter) - YouTube

[SOLVED] - Help need for LM2917 Tachometer Circuit Diagram | Forum for ...

LM2917 - Conversor Freq - Tensão - - - - - - - - - Docsity

LM2917 not working - Sensors - Arduino Forum

TEST LM2917 - YouTube

LM2917-8 Tachometer using variable reluctance magnetic speed sensor ...

IC LM2917

LM2917 LM2917N-8 Frequency to Voltage Converter IC

Frequency to Voltage Converter IC LM2907/LM2917 Datasheet Pinouts ...

lm2917 tacho simple test - YouTube

LM2917 LM2917N Frequency to Voltage Converter DIP-14 | eBay

National Semiconductor Lm2917n-8 Frequency to Voltage Converter IC ...

LM2917

LM2917-N: Hall Effect Vehicle Speed Sensor - Amplifiers forum ...

LM2917-N: Hall Effect Vehicle Speed Sensor - Amplifiers forum ...

LM2917 LM2917N LM2917N 8 DIP8 new original-in Replacement Parts ...

LM2917-N: LM2907/LM2917 variable reluctance sensor buffer to TTL ...

  • Вперед Толщина прокладки гбц abl
  • Назад Функции и графики картинки

Новые страницы

3260 2

Американка из нержавеющей стали

Автокласс в новомосковске

Авторазборка в брянске нива шевроле

Чтение книг развивает мышление тренирует егэ

Complete the sentences 1 to become a professional musician you must

Эрнст энд янг

Гдз английский 2 класс учебник starlight 2 часть

Гдз по русскому 7 класс ладыженская номер 367

Гостиница для собак

Как нарисовать ладу гранту

Картинки лен фон

Lm2917

Надежность шевроле каптива

Обмен частного дома на квартиру в сулине

Образец резюме ворд скачать

Обязанности финансового управляющего при банкротстве физического лица

Омниканальный маркетинг

Опель астра h распиновка датчика кислорода

Ответ на письмо о предоставлении информации образец письма

Промышленное освещение

Регулировка по первичной обмотке трансформатора схема

Русский язык государственный язык россии 4 класс орксэ презентация

Схема бесперебойника apc

Таможня экспорт

Трубы синикон

Тт 0 66 100 5

Забор из осины своими руками

Заказать газель для переезда

Зонт гриб

cdn.zecar.ru