Skip to content

Фотогалерея

  • Главная
  • Контакты

Lm2574 datasheet

LM2574_249570.PDF Datasheet Download --- IC-ON-LINE

LM2574-5.0YN datasheet(3/8 Pages) MICREL | 52kHz Simple 0.5A Buck Regulator

LM2574 Datasheet PDF - ON Semiconductor

импульсная кренка в корпусе DIP-8 LM2574 но она может больше | miti-mti ...

(PDF) LM2574 Datasheet - 52kHz Simple 0.5A Buck Regulator

LM2574 datasheet(3/8 Pages) MICREL | 52KHZ SIMPLE 0.5A BUCK REGULATOR

LM2574 Adjustable 0.5A Step-Down Voltage Regulator - Datasheet

LM2576T-ADJ_3336836.PDF Datasheet Download --- IC-ON-LINE

LM2574 Datasheet_PDF文件下载_芯片资料查询_维库电子市场网

LM2574 datasheet, regulator equivalent, National Semiconductor

LM2574_249571.PDF Datasheet Download --- IC-ON-LINE

LM2574HVM-ADJ datasheet(2/35 Pages) TI1 | LM2574/LM2574HV SIMPLE ...

LM2574 Adjustable 0.5A Step-Down Voltage Regulator - Datasheet

Variable LM317 Voltage Regulator Circuit

LM2574 Adjustable 0.5A Step-Down Voltage Regulator - Datasheet

LM2574 5V Regülatör Entegresi Soic14 Uygun Fiyatıyla Satın Al - Direnc.net®

LM2574 datasheet(11/35 Pages) TI1 | LM2574/LM2574HV SIMPLE SWITCHER??0 ...

Lm2574 Circuit Diagram

LM2574 Datasheet pdf - Motorola

LM2574 datasheet(4/35 Pages) TI1 | LM2574/LM2574HV SIMPLE SWITCHER??0 ...

LM2574 0.5A Buck Regulator: Datasheet pdf, Pinout and Circuit

LM2574_06 PDF文件_LM2574_06 PDF文件在线浏览页面【19/26】-天天IC网

LM2574 3.3V 0.5A Step-Down Voltage Regulator - Datasheet

LM2574 Datasheet PDF , Motorola => Freescale : EASY SWITCHER™ 0.5 A ...

LM2574 Datasheet pdf - National Semiconductor

LM2574 datasheet(1/35 Pages) TI1 | LM2574/LM2574HV SIMPLE SWITCHER??0 ...

LM2574 0.5A Buck Regulator: Datasheet pdf, Pinout and Circuit

voltage - Feedback in LM2574 - Electrical Engineering Stack Exchange

LM2574N datasheet(1/28 Pages) ONSEMI | 0.5 A, Adjustable Output Voltage ...

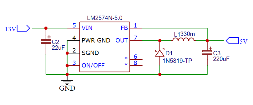
LM2574N 5.0 PDF

dc dc converter - What did I do wrong with this switching voltage ...

LM2574 0.5A Buck Regulator: Datasheet pdf, Pinout and Circuit

LM2574 Adjustable 0.5A Step-Down Voltage Regulator - Datasheet

LM2574 Datasheet pdf - National Semiconductor

LM2575D2T-12_261173.PDF Datasheet Download --- IC-ON-LINE

  • Вперед Калина схема охлаждения двигателя
  • Назад Схема шнуровки мужских туфель

Новые страницы

Что подарить фитнес тренеру на день тренера

Договор купли продажи доли в доме образец

Дополнительное соглашение к трудовому договору об увеличении объема работ образец

Двухподвесные велосипеды что это

Губернская дума самара официальный сайт

Карта кантемировки воронежской области с улицами и номерами домов

Катаболизм гемоглобина схема распада гема понятия прямой и непрямой билирубин

Комарово ленинградская область достопримечательности

Kzp 2 зажим

Лена ленина маникюр карта

Математика номер 1107

Мира и добра картинки красивые с пожеланиями доброго утра

Митсубиси спорт 1

Обозначить корни с чередующимися гласными

Образец справка о том что ребенок не оздоравливался образец

Образец журнала учета бланков аттестатов

Охарактеризуйте роль моллюсков в природе

Панель предохранителей 2112

Письмо по английскому образец егэ

Процедить сквозь зубы

Расшифровки к балансу образец в экселе

Рымкевич 683

С окончанием отпуска прикольные картинки и выходом на работу после отпуска

Сколько стоит уборка квартиры в турции

Собирать диван

Sportcast vk хоккей

Участвовать в тренировке

Volkswagen golf country

Впр по биологии образец 6 класс

Занятие массовым спортом

cdn.zecar.ru