Skip to content

Фотогалерея

  • Главная
  • Контакты

Lm1876

DIY LM1876 or LM4766 Amplifier module v. 2.2 with Komitart LAY6

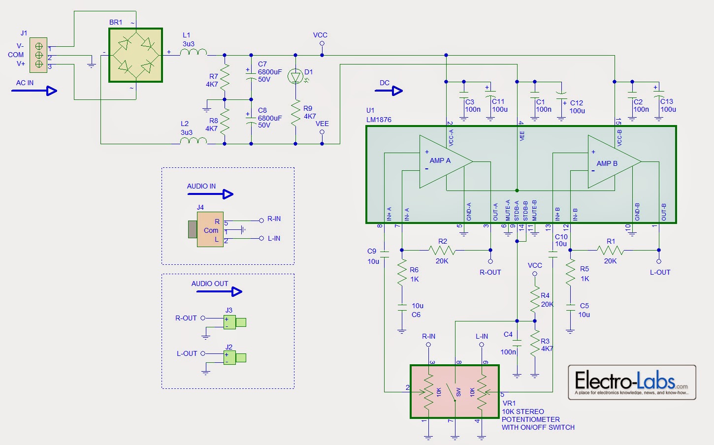
DIY LM1876 Dual 20W Audio Power Amplifier

LM3886 LM1876 2+1 Hi Fi Amplifier Project – Electronics Projects Circuits

LM1876 оригинал, стерео усилитель с блоком питания - Kit-Amp

GHXAMP Hifi LM1876 2.0 Amplifier Board DIY Kits 22W+22W Pure Post ...

Lm1876 dual ac15-20v 30w+30w 2.0 stereo hifi amplifier board Sale ...

2PCS / LM4766 LM1876 PCB board-in Integrated Circuits from Electronic ...

LM1876 оригинал, стерео усилитель с блоком питания - Kit-Amp

Lm1876 dual ac15-20v 30w+30w 2.0 stereo hifi amplifier board Sale ...

LM1876 Power Amplifier Board DIY Kit 30W*2 Dual Channel Amplifier ...

2.1 Audio Amplifier using LM1876 + 2SC2922 2SA1216 OCL Subwoofer ...

LM1876 оригинал, стерео усилитель - Kit-Amp

Typical Applied Circuit Diagram of LM1876 Integrated Circuit - Filter ...

정해영의 블로그 - JEONG Haeyoung's blog: LM1876 앰프 제작을 위한 부품 수급

LM1876 оригинал, стерео усилитель с блоком питания - Kit-Amp

Aiyima 1pcs LM4766 LM1876 PCB bare board 98*62MM-in Amplifier from ...

2.1 Audio Amplifier using LM1876 + 2SC2922 2SA1216 OCL Subwoofer ...

Стереоусилитель мощности звуковой частоты на микросхеме LM1876

IC LM1876T INTEGRATED CIRCUIT IC miscelaneous lm1876t ic metal lm 1876 t

2.1 Audio Amplifier using LM1876 + 2SC2922 2SA1216 OCL Subwoofer ...

LM1876 оригинал, стерео усилитель с темброблоком и БП - Kit-Amp

Schematic lm1876 Sheet-1 20190127034051 | PDF

LM1876 Audio Power AMP : Pinout, Application and Datasheet

LM1876 Power Amplifier Board DIY Kit 30W*2 Dual Channel Amplifier ...

Стереоусилитель мощности звуковой частоты на микросхеме LM1876

Изображение

elektronik projeler pic projesi devre şemaları arşivi proton basic ...

LM1876 оригинал, стерео усилитель с темброблоком и БП - Kit-Amp

2.1 LM1876 TDA7294 - YouTube

LM1875 LM1876 LM3886 LM3886 SK3875 power amplifierS board upgrade power ...

Lm3886t Lm3886tf 1ชิ้น/ล็อต Lm1876tf Lm3886 Lm1876t Lm1876ซิปในสต็อก ...

LM1876 оригинал, стерео усилитель с блоком питания - Kit-Amp

LM4766 ile yapılmış amplifikatör 2 x 40W | Uydudoktoru Forum | Audio ...

LM1876 оригинал, стерео усилитель с темброблоком и БП - Kit-Amp

AC Dual 12-18V LM1876 Power Amplifier Board With Speaker Protection ...

  • Вперед Составить схему окислительно восстановительной реакции
  • Назад Миелодиспластический синдром лечение

Новые страницы

Домкрат подкатной ермак 2т ремонт

Достопримечательности в полоцке

Храм парфенон в афинах

Хронический бронхит симптомы и лечение у взрослых

Как снять стопорное кольцо на стартере

Картинка туристы для детей на прозрачном фоне

Кольцо нии саратов карта

Лед звуковая схема

Маркет яндекс ру

Математика стр 66 упр 272

Матрешка это одушевленное или неодушевленное

Мтс банк пермь

На что влияет амортизатор

На рисунке показан график зависимости проекции vx скорости тела от времени t какова проекция ax

Написать служебную записку образец

Невнимательности падеж

Офлайн навигатор финляндия

Популяции конспект

Приказ о продлении полномочий главного бухгалтера образец

Rda5807fp схема приемника

Sint ctgt cost

Смайлик с языком картинки

Спортики телеграмм

Спортивные тренировки рядом

Спортсмены и другие

Тренировочная одежда для бальных танцев

Вектор 410 купить

Замена расширительного бачка ваз 2110 нового образца

Завоевание чингисхана таблица

Заявление об исправлении допущенных опечаток и или ошибок образец заполнения

cdn.zecar.ru