Skip to content

Фотогалерея

  • Главная
  • Контакты

Lc meter своими руками

Build-It-Yourself LC Meter | Hackaday

Simple LC meter - Electronics-Lab.com

LC-M5-A Flow Meter | Industrial Fluid Solutions

Lc метр своими руками: LC метр своими руками | joyta.ru — Производство ...

Km409 lc meter – Artofit

Circuit Hiland M8 LC Meter Clone With ATMEGA8 - Xtronic

Jual KUAIQU Lc Meter Multimeter Digital Profesional Tester Kapasitor ...

Hoe goed is mijn zelfbouw LC-Meter? | Ger Koper's blog

Simple LC meter - Electronics-Lab

Test Clip for Inductance Capacitance Multimeter Meter LC200A SMD LC Meter

جهاز لقياس الملفات والمكثفات LC Meter

Влагомеры для древесины: обзор лучших моделей. Как сделать влагомер для ...

Digital Capacitance Meter Circuit Diagram - Circuit Diagram

Meter System Accessories - Liquid Controls

Основные этапы электропроводки в доме своими руками

Flexible instrumentation supports medical device test | Electronic Design

LC-200A-LC200A-Capacitance-Meter-Hand-held-Digital-LCD-Capacitance ...

LC Meter DIY workshop for novice builders – South India Amateur Radio ...

QPX High Precision Digital Capacitance Meter Inductance Meter LC Meter ...

Как сделать ксв метр своими руками

Грязезащитные покрытия: как их подобрать > Сайт по ремонту и ...

M-Series™ & MSAA-Series™ Meters - Liquid Controls

Simple LC meter - Electronics-Lab

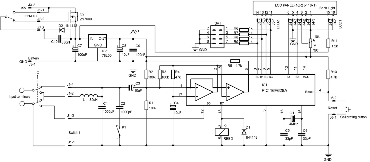
Простой измеритель ёмкости и индуктивности на микроконтроллере ...

Advanced LC meter - Electronics-Lab

Металлическое разноцветное плоское византийское ожерелье, витые цепи ...

طريقة سهلة لقياس المقاومات الكهربائية والمكثفات بدون الحاجة إلى جهاز LC ...

Измеритель индуктивности своими руками схема: Высокоточный измеритель ...

Lc метр своими руками: LC метр своими руками | joyta.ru — Производство ...

Голубая квадратная ткань с принтом майолики, хлопок, поплин, ткань для ...

جهاز قياس سعة المكثفات وحثية الملفات LC Meter

Advanced LC meter - Electronics-Lab

Simple LC meter - Electronics-Lab.com

Lc-200a Digital Lcd Capacitance Inductance Meter Lc Meter 1pf-100mf 1uh ...

Buy Willkommen Silver Multi-Functional Utilities Key, Meter Box Key for ...

  • Вперед Внутренние органы человека схема расположения 3д
  • Назад Ваз 2104 инжектор не заводится

Новые страницы

Английский в фокусе сборник упражнений 4 класс быкова ответы

Arduino uno r3 ch340g

Город аланья в турции

Институт орджоникидзе москва

Как менять реактивные тяги на ваз 2107

Как настроить колдун на ваз 2114

Как расцедить застой молока в домашних условиях

Карта свердловского района красноярска

Крепеж для канализационных труб 110

Мастер сантехник магазин

Математика 5 класс 2 часть упр 143

Музей чф

Национальный парк килиманджаро в африке

Нижний новгород театральное училище

Образец отчета врача на категорию

Образец заявки на коммерческое предложение

Образец заявления судебным приставам об отмене судебного приказа

Обществознание восьмой класс гдз

Окружающий мир 2 класс схема природы

Перепланировка квартиры спб согласование

Перевод elantra

Рассвет не за горами

Разновидности дверей межкомнатных по открыванию

Революция в германии 1918

Рисунок пионеры у костра

Ролик калина

С днем рождения тома прикольные и смешные картинки

Шотландский чертополох схема

Снятие приборной панели ваз 2114

Замена втулок поперечного стабилизатора

cdn.zecar.ru