Skip to content

Фотогалерея

  • Главная
  • Контакты

L7806

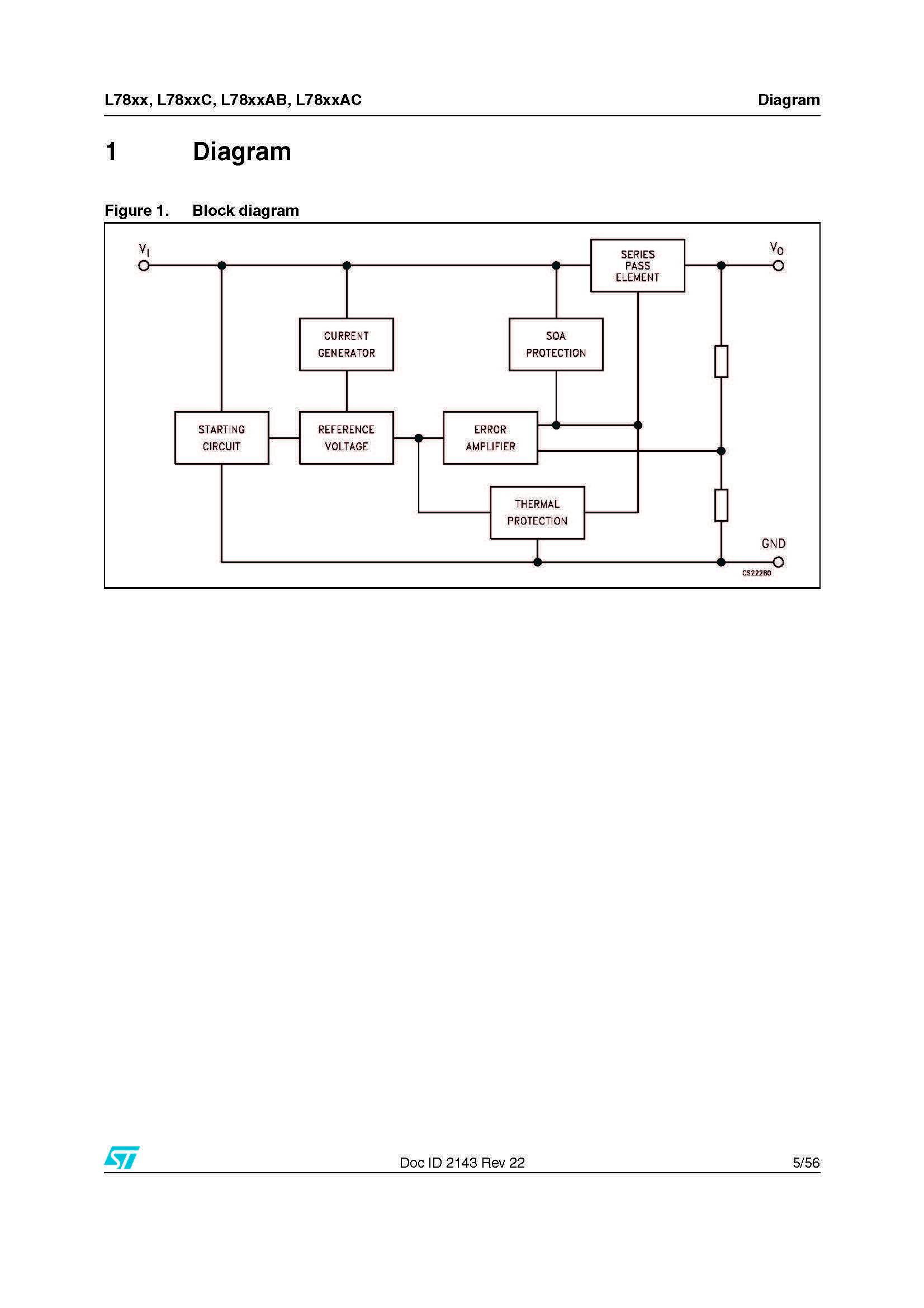
LM7806 L7806 7806 Linear Voltage Regulator IC In Pakistan

10pcs New L7806CV L7806 LM7806 ST TO 220 Voltage Regulator 6V 1.5A A+ ...

6v 1.5a Linear Voltage Regulators Ic To-220 7806 L7806cv L7806 L7806c ...

LM317T L7805 L7806 L7808 L7809 L7810 L7812 L7815 L7818 L7824 Transistor ...

L7806 LM7806 three terminal regulator module 6V voltage regulated power ...

Amazon.com: Todiys New 15Pcs for 7806 L7806 LM7806 MC7806 TO-220 ...

L7806 ASTRID timber D handle offset grip one foot wider : Kethy

28PC/Lot L7805,L7806,L7809,L7808,L7812,L7815,L7824,L7905,L7906,L7908 ...

L7806 Voltage Regulator 6V / 1.5A - ProtoSupplies

$1.62 - L7806 Lm7806 Step Down 8V-35V To 6V Power Supply Module Diy Kit ...

50pcs L7806CV L7806 7806 IC REG LDO 6V 1.5A TO220 NEW | eBay

L7806CV L7806 TO-220 1.2-1.5A Linear Voltage Regulator Price In ...

LM7806 Voltage Regulator IC Pinout, Datasheet, Circuit, and Specifications

L7806 LM7806 Three terminal Voltage Regulator Module Output 6V 1.2A-in ...

L7805,L7806,L7809,L7808,L7812,L7815,L7824,L7905,L7906,L7908,L7909,L7912 ...

L7806 LM7806 three - terminal regulator 6V regulator module_chinalctech

全新 L7805/L7806/L7808CD2T L7809CD2T L7812CD2T-TR三端稳压_虎窝淘

三端稳压管L7805CV/L7806/7808/7809/7812/7815/7818直插TO-220_虎窝淘

L7806 LM7806 Three Terminal Voltage Regulator Module 6V Regulated Power ...

L7805CV/L7806/L7808/L7809/L7812/L7815/L7818/L7824 直插TO-220-淘宝网

+6V VOLTAGE REGULATOR L7806CV / L7806 / KA7806

L7805CV/L7806/7808/7809/7810/7812/7815/7818 三端稳压管 TO220-淘宝网

5V三端稳压管L7805CV/L7806/7809/812/7815/7824直插TO-220/5只_虎窝淘

L7806CV L7806 6V三端稳压 TO-220三极管直插_虎窝淘

L7805CV/L7806/L7808/L7809/L7812/L7815/L7818/L7824 直插TO-220-阿里巴巴

7806 ic Regulator L7806 ST L 7806 | Lazada Indonesia

L7806 ASTRID timber D handle offset grip one foot wider : Kethy

10PCS/LOT L7805 L7806 L7809 L7812 L7815 L7824 L7905 L7912 L7915 LM317T ...

全新 L7805/L7806/L7808CD2T L7809CD2T L7812CD2T-TR三端稳压_虎窝淘

L7806 ASTRID timber D handle offset grip one foot wider : Kethy

LM7806 L7806 7806 Linear Voltage Regulator IC In Pakistan

TO263三端稳压管L7805 L7806 L7808 L7809 L7812 L7815 L7824CD2T-淘宝网

L7805 L7806 L7808 L7809 L7812 L7815 L7824 L7905 L7906 L7908 L7909 L7912 ...

KA7806 L7806CV FHP7806 L7806 KIA7806A LM7806 7806 Ic ổn áp 1.5A 6V TO ...

10 Uds. L7806CV 7806 TO220 L7806 TO 220 LM7806 MC780 nuevo original ...

  • Вперед Подключение экрана к магнитоле
  • Назад Развитие хозяйства 9 класс полярная звезда презентация

Новые страницы

Амарант хлеб

Антенна сотовой связи на крыше жилого дома куда жаловаться

Автозапуск на машину с телефона

Циан кингисепп

Цветик семицветик читательский дневник

Factorio главная шина схема

Флора из винкс картинки энчантикс

Гдз физика 8 класс упр 40

Гдз по русскому языку 7 класс 2008 год

Как испортить зрение

Как подписать акт выполненных работ с разногласиями образец

Как продлить срок полномочий директора ооо единственного учредителя образец

Как в компасе обрезать картинку в компасе

Магнитола перестала включаться

На берегу семейные

Образец заявления на отпуск жене военнослужащего вместе с мужем

Оптический стабилизатор в фотоаппарате

Осторожно злая собака картинки смешные

Перекрестный переключатель

План схема новой москвы

Расчет договорной цены в строительстве образец

Расположение веток сосны

Шевроле сервеладо

Штормовые земли карта

Sin 3090

Составить блок схему алгоритма s x

Составить схему предложения учи ру 2 класс

Спорт винлайн ру

Спп русский язык схема

Труба круглая стальная бесшовная

cdn.zecar.ru