Skip to content

Фотогалерея

  • Главная
  • Контакты

L2722

L2722 Original Pulled ST Integrated Circuit for sale online | eBay

L2722 datasheet(2/10 Pages) STMICROELECTRONICS | LOWDROP DUAL POWER ...

L272M L272 L272MS Polouta DIP-8直插运算放大噐 IC芯片_虎窝淘

L2722 ST Universal Op Amp - Veswin Electronics

L2722 datasheet(4/10 Pages) STMICROELECTRONICS | LOWDROP DUAL POWER ...

L272M L2722 DIP-8ST New Original Dual Power Operational Amplifier Power ...

‫مشخصات، دیتاشیت، قیمت و خرید L2722‬

L2722 PDIP-8 OPERATIONAL AMPLIFIER IC - Ulutaş Elektronik

Door Lock - L2722

HP Scanjet Professional 1000 Mobile Scanner L2722A B&H Photo

Pin by L. Yi on 待整理1 | Home decor, Decor, Furniture

L2722 datasheet(1/10 Pages) STMICROELECTRONICS | LOWDROP DUAL POWER ...

Простые УНЧ K174УH22, KA2209, L272M, L2722, NJM2Q73, TDA2822M (1Вт)

L2722 datasheet(5/10 Pages) STMICROELECTRONICS | LOWDROP DUAL POWER ...

组装机MS-L2722 V6灯条64MS200J94S0100杂牌山寨电视机5灯凹9条-Taobao

Lacoste L2722 Glasses | Free Shipping and Returns | Eyeconic

Pin von jolly auf chair

Semler LISSI L2722-012-070 | Stephan Schuhe online

5PCS L2722 PDIP-8 OP Amp Dual GP ±14V/28V | eBay

L2722 (DIP-8)

Lacoste L2722 Eyeglasses

367 Hola Armlehnstuhl | Stoelen

55cm Side Table - Full Black

Twilight Rug by Stephen Ormandy x Designer Rugs | Trendy rug, Rugs on ...

Don Lounge | Interior design sketches, Architect design house, Lounge

首发 | 默瑟设计:400m²中式合院,叙写家的故事! | Classic interior design luxury, Luxury ...

Ghim trên 家具

Malachite by Cole & Son - Emerald / Black - Wallpaper : Wallpaper ...

Elements of Art Slideshare | Elements of art, Art, Artist inspiration

Pin by INDIANVINTAGECARPETS on Home interior design | Hand tufted rugs ...

Products | Luxury furniture living room, Upholstery armchair, Furniture

都市归巢,秘密花园! | 壹新设计-发现世界优质案例 | 服装店

Thomas Grunfeld at Massimo de Carlo Gallery

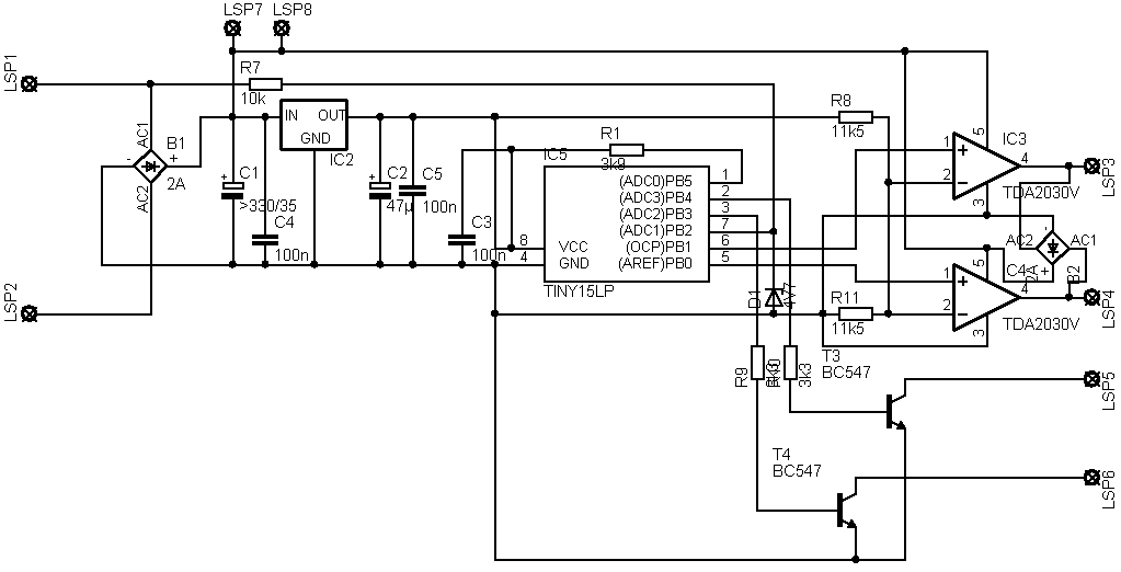
Die Platine:

Pin by Desing on aaaa | Abstract pattern design, Digital pattern design ...

  • Вперед Смарт камышин
  • Назад А в торкунова история россии 7 класс

Новые страницы

5223

553 Русский язык 5 класс 2 часть упр

Адлер схема

Денежная единица эстонии

Детский спортивный центр воронеж

Гдз англ биболетова 3 класс рабочая

Как поменять рулевые наконечники

Как составить схему слова

Карта погоды владимирской области онлайн в реальном времени

Карта синего дерева в lumber tycoon 2

L2722

Лидер мирового экспорта

Лофт парк

Маршрут 262 чебоксары новочебоксарск схема остановок на карте

Недельная программа тренировок

Пневмотранспорт для сыпучих материалов

Пускатель пм12 100150 380в

Рехау сантехника водоснабжения

С днем рождения сыновей маме картинки двойняшек сыновья

Спорт игра категорий

Спортивные игры на воздухе

Строение глаза таблица 8 класс и функции

Тренировка смоков кс2

Тренировочный вариант 2023 математика

Туре яя

Забор на фундаменте

Замена стоек

Замена свечей на лифан солано

Замки в море

Жесткие линзы для коррекции зрения цена

cdn.zecar.ru