Skip to content

Фотогалерея

  • Главная
  • Контакты

Концепт xray

Xray Doctor - эксклюзивный контент на Boosty

xray_alarmclock

Семиместный Lada Xray: каким он может быть - КОЛЕСА.ру – автомобильный ...

Læge behandlingen af en xray | Stock foto | Colourbox

Xray для майнкрафт Windows 10 Edition

АВТОВАЗ показал «спортивный» концепт XRAY

Xray SVG Vectors and Icons - SVG Repo

Xray Snitch - Minecraft Mod

Lada Xray. "Концепт-кар" образец и Серийный образец. | Пикабу

Кроссовер Лада XRAY — главная модель московского автосалона

Edem Xray Classification - a Hugging Face Space by vruizext

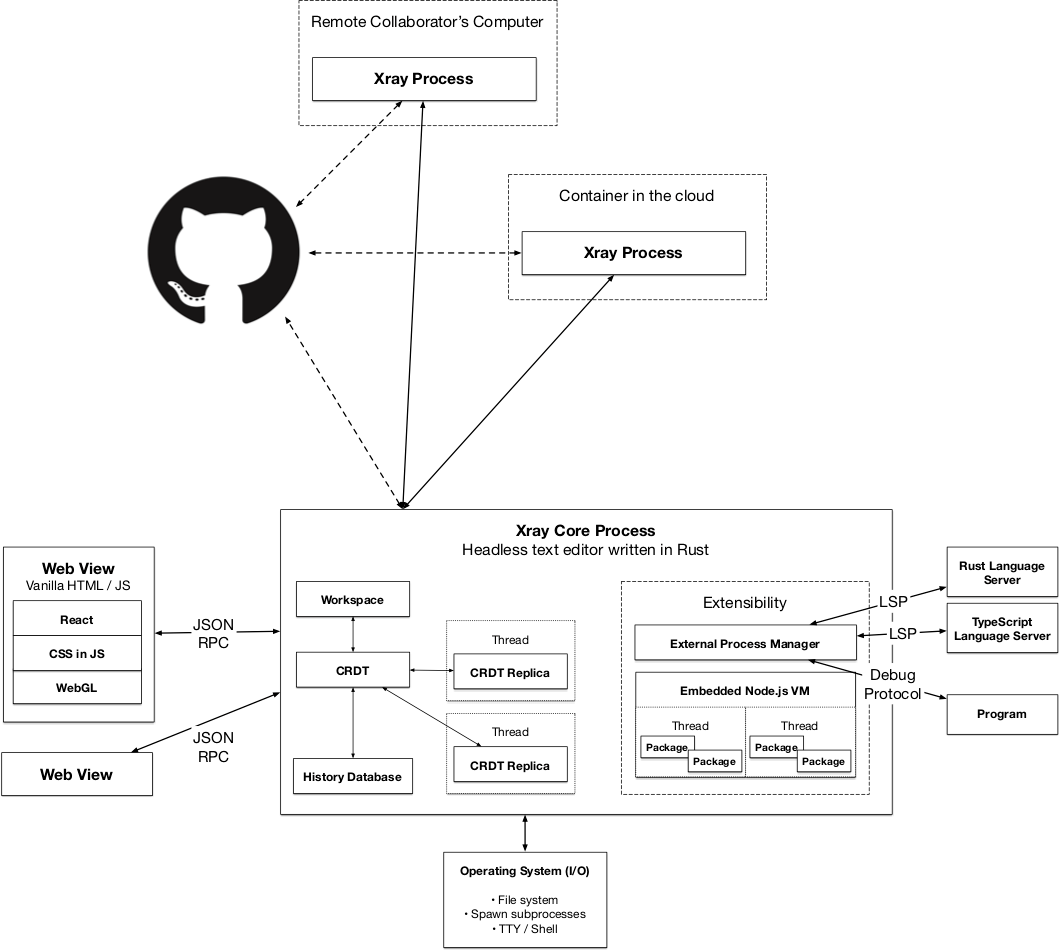
Xray – экспериментальный текстовый редактор от создателей Atom

X ray Body Scanner Xray camera Android 版 - 下载

Xray Spray Set | Badlion Store

Xray - Cover Art Market

XRAY SPECS by roberlan on DeviantArt

Xray line icon 23656963 PNG

Deevyankar/Chest-xray at main

Xray 2 Vector SVG Icon - SVG Repo

Compressed disk xray - suitelomi

Second Life Marketplace - Xray Specs

Blip Caption Generation For Chest Xray - a Hugging Face Space by mnavaidd

XRAY - Remote solution - MyCarTech

Xray report / تقرير آشعة عادية - Tele-Radiology Reporting Solutions

Xray Coloring Page & coloring book. 6000+ coloring pages.

XRay PDA v0.7.11 - STALKER Зов Чернобыля - - Скачать мод, аддон ...

Xray object Black and White Stock Photos & Images - Alamy

Anti Xray Screenshots - Resource Packs - Minecraft

Anti Xray Screenshots - Resource Packs - Minecraft

X xray Black and White Stock Photos & Images - Alamy

Git Caption Generation For Chest Xray - a Hugging Face Space by mnavaidd

Premium AI Image | Digital Xray background

Hand Xray Vector, Sticker Clipart Hand With A Skeleton In 3d Stock ...

  • Вперед Заявление в суд о невыплате заработной платы после увольнения образец
  • Назад Международные переводы денежных средств

Новые страницы

1049 Математика 6 класс мерзляк

Английский язык 5 класс учебник ваулина гдз ответы

Аскариды у человека лечение

Цилиндрические низкочастотные соединители

Д210 11 датчик реле давления

Доставка еды биробиджан

Игра спортивная в контакте игринский район

Jaguar xj 777 инструкция

Как написать письмо в налоговую об отсрочке платежа по налогам образец

Как сделать петлю на леске для поводка легкий способ схема

Какое спряжение у глагола кипит

Карта мир в метро санкт петербурга стоимость проезда 2023

Картинки кисаки тетта

Концепт xray

Listen and choose the correct picture

На рисунке жирными точками показан курс евро установленный центробанком рф во все

Настройка вариатора микролуч

Определите по диаграмме сколько примерно граммов жиров содержится в одном пирожке с мясом 100 г

Парк у моря цена

Rambler знакомства

Расшифровка маркировки шины

Ре мажор неустойчивые ступени

Регулировка дифференциала уаз

Ремонт смартфонов и телефонов

Схема блока предохранителей приора

Смешные картинки люблю свою работу

Смешные картинки про медведей с надписями прикольные

Согласие на раскрытие налоговой тайны коды 1100 и 1400 образец

Старшая школа время любви дорама сколько сезонов

Вентилятор 40мм

cdn.zecar.ru