Skip to content

Фотогалерея

  • Главная
  • Контакты

Компрессор блок схема

Компрессор блок схема. Схема подключения инверторного кондиционера. Инверторный компрессор схема подключения. Схема подключения кондиционера инвертор. Схема подключения инверторного компрессора кондиционера.

Компрессор блок схема. Чертёж винтового маслозаполненного компрессора. Компрессор винтовой 7вкг50/7. Винтовой компрессор s3-900 чертеж. Схема компрессора 7вкг 50/7.

Компрессор блок схема. Принципиальная электрическая схема компрессорной установки. Кинематическая схема компрессорной установки. Компрессор сжатого воздуха технологическая схема. Принципиальная электрическая схема компрессора.

Компрессор блок схема. Компрессор винтовой чертеж 2.226.050. Винтовой компрессор вх1600 чертеж. Винтовой компрессор s3-900 схема. Винтовой компрессор чертеж с описанием.

Компрессор блок схема. Дэн 45 компрессор схема электрическая принципиальная. ДУЦ-S-01 схема электрическая принципиальная. Сварог 205 схема электрическая принципиальная. Переключатель Defond CRM 1110 схема подключения.

Компрессор блок схема. Схема электрооборудования компрессорной установки. Электрическая схема включения компрессора. Принципиальная электрическая схема винтового компрессора. Электрическая принципиальная схема поршневого компрессора.

Компрессор блок схема

Компрессор блок схема

Компрессор блок схема

Компрессор блок схема. Схема электрооборудования компрессорной установки. Компрессорная сжатого воздуха принципиальная схема. Схема управления электроприводом компрессора. Электрическая принципиальная схема подключения компрессора.

Компрессор блок схема. Схема автоматики компрессора 380в. Схема электрооборудования компрессорной установки. Схема автоматического управления электроприводом компрессора. Электрическая принципиальная схема подключения компрессора.

Компрессор блок схема. Компрессор ЗИФ винтовой блок чертеж. Винтовой компрессор к22 схема. Винтовой компрессор вх1600 чертеж. Винтовой компрессор 14вк чертеж.

Компрессор блок схема. Блок схема оператора Case. Для какого алгоритма служит оператор Case.

Компрессор блок схема

Компрессор блок схема. Схема подключения компрессора в4000в. Электрическая схема компрессора Беркут р20. Эл схема подключения автомобильного компрессора. Схема подключения автокомпрессора.

Компрессор блок схема. Схема маслозаполненного винтового компрессора. Маслозаполненный винтовой компрессор схема. Винтовой компрессор чертеж с описанием. Схема маслоотведения компрессора винтового.

Компрессор блок схема

Компрессор блок схема. Электрическая схема включения компрессора. Принципиальная схема подключения насоса. Принципиальная схема управления насосом. Электрическая принципиальная схема подключения компрессора.

Компрессор блок схема. Принципиальная схема поршневой компрессорной установки. Технологическая схема компрессорной установки. Электрическая схема компрессорной станции. Принципиальная схема компрессорной станции высокого давления.

Компрессор блок схема. Компрессор винтовой чертеж 2.226.050. Винтовой компрессор типа 7вкг 50/7. Винтовой компрессор s3-900 чертеж. Винтовой компрессор FMS s3-900 чертеж.

Компрессор блок схема. Схема подключения компрессора ХГВ 2,2 - у2. Схема подключения компрессора кондиционера 220в. Схема подключения электродвигателя китайского компрессора. Компрессор воздушный электрический 220в схема.

Компрессор блок схема. Схема электрооборудования компрессора Atlas Copco XAS 97. Компрессор XAS 97 масляная система. Система охлаждения компрессора атлас Копко Хас 97. Дизельный компрессор XAS 186 Atlas Copco электро схема.

Компрессор блок схема. Деталировка компрессора Ремеза ВК-75е-8. Винтовой компрессор Ремеза вк15е-8-500д с осушителем взрыв схема. Схема электродвигателя на компрессор Ремеза. Ремеза вк50-8 схема запчасти и комплектующие.

Компрессор блок схема. Компрессорно-конденсаторные блоки схема установки. Компрессорно-конденсаторный блок схема подключения. Схема компрессорно-конденсаторного агрегата:. Схема обвязки фреонового охладителя.

Компрессор блок схема. Электрическая принципиальная схема поршневого компрессора. Принципиальная электрическая схема винтового компрессора. Принципиальная схема электроснабжения компрессора. Компрессор сжатого воздуха технологическая схема.

Компрессор блок схема

Компрессор блок схема. Электросхема автомобильного холодильника. Холодильник веко схема электрическая принципиальная. Холодильник Snaige схема электрическая принципиальная. Принципиальная электрическая схема холодильника.

Компрессор блок схема. Пневматика принципиальная схема. Принципиальная схема тормозной системы с пневматическим управлением. Принципиальная схема пневматической системы управления. Пневмопривод кинематическая схема.

Компрессор блок схема. Винтовой блок компрессора cf128g чертеж. Винтовой компрессор чертеж в компас 3д. Винтовой компрессор s3-900 схема. Винтовой компрессор s3-900 чертеж.

Компрессор блок схема

Компрессор блок схема. Схема подключения реле давления воздуха компрессор 380 вольт. Схема подключения реле включения компрессора. Реле давления воздуха для компрессора схема подключения. Реле давления для компрессора 380в схема подключения.

Компрессор блок схема. Принципиальная электрическая схема винтового компрессора. Электрическая принципиальная схема подключения компрессора. Схема электрооборудования компрессорной установки. Электрическая схема щита управления компрессором ВШВ 2.3/230.

Компрессор блок схема. Компрессор к2 чмэ3. Компрессор к2-лок-1 чертёж. Компрессор к2 лок чертеж. Компрессор к2 лок чертеж полный.

Компрессор блок схема. Схема компрессор ЗИФ винтовой. Принципиальная схема винтовых компрессорных установок. Схема управления винтовым компрессором.

Компрессор блок схема. Компрессор винтовой чертеж 2.226.050. Винтовой компрессор чертеж. Чертеж компрессор винтовой чертеж 2.226.050. Винтовой компрессор чертеж в компас 3д.

Компрессор блок схема. Компрессор АК-50т чертёж. Конструкция воздушного компрессора схема. Компрессор воздушный электрический 220в схема устройства. Устройство компрессора воздушного поршневого схема.

Компрессор блок схема. Компрессор Дэн-45шм электрическая схема. Электрическая принципиальная компрессора Дэн 75ш. Компрессор Кайзер м50 схема электрическая. Электрическая принципиальная схема подключения компрессора.

Компрессор блок схема. Двухступенчатый v-образный компрессор чертеж. Чертеж компрессора 2гу. Компрессор вертикальный одноступенчатый чертеж. Двухступенчатый поршневой компрессор чертеж.

Компрессор блок схема. Ведущий ротор винтового компрессора. Винтовой компрессор принцип действия схема. Компрессор винтового типа схема. Схема компрессор ЗИФ винтовой.

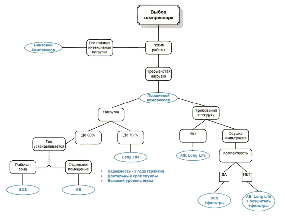
Компрессор блок схема. Алгоритм выбора компрессора. Составить алгоритм пуска поршневого компрессора. Алгоритм пуска поршневого компрессора блок схема. Алгоритм пуска компрессора.

Компрессор блок схема

Компрессор блок схема. Технологическая схема поршневой компрессорной установки. Электрическая принципиальная схема поршневого компрессора. Компрессор сжатого воздуха технологическая схема.

Компрессор блок схема

Компрессор блок схема

Компрессор блок схема. Алгоритм пуска ГПА 10.01. Алгоритм пуска газоперекачивающего агрегата. Алгоритм пуска ГПА ГТН-16. Пуск ГПА Ц 16 схема.

Компрессор блок схема. Электрическая принципиальная схема поршневого компрессора. Электрическая принципиальная схема подключения компрессора. Винтовой компрессор ЗИФ электрическая схема. Компрессор ABAC 100 схема электро.

Компрессор блок схема. Принципиальная электрическая схема компрессора. Принципиальная схема автоматики компрессора. Принципиальная электрическая схема компрессорной установки. Электрическая схема автоматизации компрессорной установки.

Компрессор блок схема. Схема перекачки сжиженного углеводородного газа. Компрессор для перекачки газа схема. Схема перекачки сжиженного газа СУГ. Схема насоса для перекачки жидкого газа.

Компрессор блок схема. Компрессорно конденсаторный блок на базе fh4538z-XG. Компрессорно-конденсаторный блок op-lpqm068ntp00e чертежи. Компрессорно-конденсаторный блок чертеж. Компрессорный конденсаторный блок на схеме электрической.

Компрессор блок схема. Схема подключения пускового реле компрессора холодильника. Реле холодильника р1 схема подключения. Схема подключения компрессора в4000в. Схема подключения пускового реле холодильника.

Компрессор блок схема. Схема компрессорно-КОНДИНСАЦИОННОГО агрегата. Компрессорно-конденсаторные блоки схема установки. Схема компрессорно-конденсаторного агрегата:. Холодильный компрессорно конденсаторный блок схема.

Компрессор блок схема. Блок схема Switch Case c++. Блок схема if else c++. Break в блок схеме c++. Switch Case goto c++.

Компрессор блок схема. Компрессоры объемного сжатия типы. Классификация компрессоров локомотивов. Поршневой компрессор классификация. Классификация компрессорного оборудования.

Компрессор блок схема. Компрессор 305вп-16/70 чертеж. Компрессор 305вп-30/8 чертёж. Компрессор поршневой 305вп-30/8 чертеж. Компрессор 305вп-30/8 общий чертёж.

Компрессор блок схема

Компрессор блок схема

Компрессор блок схема. Электрическая схема включения компрессора. Схема подключения компрессора БК 1500. Кондиционер БК 1500 схема электрическая принципиальная. Схема подключения кондиционера бк1500.

Компрессор блок схема. Прессостат 505kd101 схема. Схема подключения реле давления воздуха компрессор 380 вольт. Реле давления для компрессора подключение электрическая схема. Прессостат электрическая схема подключения.

Компрессор блок схема. Электрическая принципиальная схема подключения компрессора. Электрическая схема включения компрессора. Электрическая схема электропривода компрессора. Эл схема подключения компрессора.

Компрессор блок схема

Компрессор блок схема. Блок подготовки воздуха обозначение на схеме. Фильтр-влагоотделитель обозначение на схеме. Фильтр-регулятор на пневмосхеме. Блок подготовки сжатого воздуха схема.

Компрессор блок схема. Принципиальная схема системы топливного и пускового газа. Системы топливного, импульсного и пускового газа;. Схема система импульсного, пускового и топливного газа. Системы подготовки топливного, пускового и импульсного газа.

Компрессор блок схема

Компрессор блок схема. Компрессорно-конденсаторный блок схема подключения. Компрессорно-конденсаторные блоки схема установки. Схема компрессорно-конденсаторного агрегата:. Обвязка испарителя приточной установки схема.

Компрессор блок схема. Электрическая принципиальная схема подключения компрессора. Принципиальная электрическая схема компрессора 220в. Схема управления электроприводом компрессора. Электрическая схема включения компрессора.

Компрессор блок схема. Алгоритм схема устройства пуска каскадного. Алгоритм пуска насоса. Алгоритм регулирования уровня. Алгоритм пуска котла.

Компрессор блок схема. Блок управления Danfoss 101n0210. Danfoss 101n0210 схема. Danfoss 101n0220 схема. 101n0220 Danfoss схема включения.

Компрессор блок схема

Компрессор блок схема

Компрессор блок схема. Схема смазки центробежного компрессора. Система смазки винтового компрессора схема. Схема системы смазки поршневого компрессора. Схема смазки поршневых компрессоров.

Компрессор блок схема. Компрессорно-конденсаторный блок схема. Компрессорный блок центрального кондиционера. Компрессорно-конденсаторный блок на плане. Блок расширительного клапана типа ekexv400.

Компрессор блок схема. Деталировка поршневого блока компрессора сб4/ф-500.lb75. Компрессор поршневой сб4/ф-500lb75 устройство. Компрессор ремеза500 чертёж. Устройство компрессора воздушного поршневого схема электрическая.

Компрессор блок схема. Схема подключения инверторного компрессора холодильника LG. Схема линейного инверторного компрессора. Схема подключения инверторного компрессора холодильника. Схема обманки инверторного компрессора.

  • Вперед Police sport
  • Назад Какой вид спорта был 1

Новые страницы

6 Класс математика виленкин номер 1254

Ажурные веточки спицами схемы и описание

Чип тюнинг в северодвинске

Экспортная система клетки какой органоид

Фитнес нижний новгород

Хонда срв 3 схема предохранителей и реле

Как настроить навигатор

Как сделать дешево ремонт в квартире

Кардан киров

Карта боспорского царства

Компрессор блок схема

Корректор карандаш канцелярский

Мастер спорта ссср легкая атлетика

Медали для детей в детском саду спортивные картинки шаблоны

Отель турист в санкт петербурге

Планета авто кузовной ремонт

Приора уфа

Провайдер что это такое простыми словами

Резкая боль в пищеводе

Резюме кадровика образец грамотное

Романовский мост старые

Схема подключения плюс на минус

Схемы фольксваген пассат б3

Сказки народов мира читать 2 класс короткие с картинками

Судебный приказ в гражданском процессе образец

Укладка плитки в ванной туалете

Вертящийся спряжение

Винни пух с воздушным шариком картинки

Водоросли это редуценты

Заполнение трудовой книжки при увольнении по собственному желанию 2023 образец

cdn.zecar.ru