Skip to content

Фотогалерея

  • Главная
  • Контакты

К174ур3 схема

Генератор 455 кГц - делаем Сами . Схема №1 . Простой Генератор для ...

Микросхема к174ур3 схема включения

- YouTube

К174ун12 характеристики схема подключения

Опорный кварцевый генератор

Ka2206b схема усилителя - Фото подборки 2

Разбор микросхем К174ХА2, К174УР3 и К174ПС1 - YouTube

Схема НГЦУ | Комплексный инжиниринг

Схема парка - 81 фото

Мт лб схема

Микросхемы К174ХА2 и К174УР3. Схема, описание

Микросхема К174ХА1М

Pioneer avh 1700 dvd

Ka2206b схема усилителя - Фото подборки 2

Генератор для настройки любительской радиоаппаратуры печатная плата

Схема включения к1021ха8

Микросхема к174ун10а

Схема knorr bremse - 85 фото

К174УР3/диод - YouTube

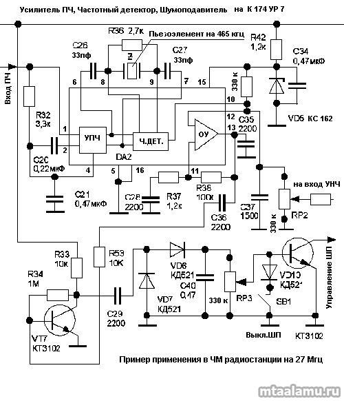
Schematics. Микросхема К174УР7 варианты схем включения. / Блог им ...

Схема генератора с керамическим резонатором

Stm32 usb схема подключения - 81 фото

Lt 42a320f схема - 83 фото

Схема приемного тракта на микросхеме К174ПС1 и К174УР3 » S-Led.Ru ...

Микроконтроллер atmega328p схема - 94 фото

Строение рыбы схема внутренние - 86 фото

Схема как делать пирамиду из бумаги

Lm324 схема подключения - 80 фото

Пин на доске Belleza

Схема вай фай адаптера - 83 фото

Схема подключения ардуино уно

Nodemcu v2 схема - 80 фото

Жгуты плюс ажур. Схема узора - Вязание спицами LenkomKnit

Микросхема к174пс1 описание и схема включения - TouristMaps.ru

Блок схема инфографики PNG , информационная таблица, блок схема, Опции ...

  • Вперед Как пишется заявление на увольнение по собственному желанию образец
  • Назад Тюнинг торпеды газель старого образца

Новые страницы

Акт обследования технической укрепленности объекта образец

Диснейленд сочи

Гдз англ яз спотлайт 8 класс рт

Гдз по алгебре 9 класс номер 604

Из этанола в ацетальдегид

Как добраться до кижей зимой

Картины караваджо положение во гроб

Мастер кит наборы схемы

Наряд допуск для работы в электроустановках образец

Новогодние тренинги

Нудистки в горах

Объемный кардиган схема

Образец приказа о премировании сотрудников

Паралимпийский спортсмен

Польское посольство в москве

Получение ацетилена в лаборатории и промышленности

Ппр образец

Приказ о инвентаризации материальных ценностей образец

Распиновка датчика 21236 3720010

Распиновка датчика пульсоксиметра пп 01

Распиновка подрулевого переключателя ваз 2105

Разрешен ли мельдоний для приема спортсмену

Решу огэ математика 7 класс

Ржев памятник советскому солдату

Схема блока питания зарядного устройства

Сочинение про алюминий

Спорт максимальный

Спортбокс футбол результаты

Спортшколы новороссийска

Установка дверей в выборге

cdn.zecar.ru