Skip to content

Фотогалерея

  • Главная
  • Контакты

Ir4427 datasheet

IR4427 datasheet драйвер полевых MOSFET транзисторов | AVR Lab ...

IR4427 datasheet(11/12 Pages) IRF | DUAL LOW SIDE DRIVER

IR4427 datasheet(5/12 Pages) IRF | DUAL LOW SIDE DRIVER

IR4427 datasheet(3/12 Pages) IRF | DUAL LOW SIDE DRIVER

IR4427 datasheet(1/12 Pages) IRF | DUAL LOW SIDE DRIVER

Схема включения ir4427

IR4427 datasheet(10/12 Pages) IRF | DUAL LOW SIDE DRIVER

Ir4427 Dip S4427 Irs4427 Driver Original Kit Com 4 Pçs | CONECTSOM

IR4427 International Rectifier DRIVER, Hoja de datos, Ficha técnica ...

IR4427 datasheet(2/12 Pages) IRF | DUAL LOW SIDE DRIVER

IR4427_26810.PDF Datasheet Download --- IC-ON-LINE

IR4427 datasheet(9/12 Pages) IRF | DUAL LOW SIDE DRIVER

IR4427替换芯片ID1127双低侧、大电流驱动,可完美代换!-深圳骊微电子

IR4427S datasheet(4/12 Pages) IRF | DUAL LOW SIDE DRIVER

IR4427. Двухканальный низковольтный драйвер MOSFET - YouTube

Еще раз про транзисторы нагревателей...

IR4427 datasheet(12/12 Pages) IRF | DUAL LOW SIDE DRIVER

S4427 = Ir4427 =irs4427 Dip 100% Original Usina Jfa ...

IR4427 IR 8 Lead PDIP

Circuito Integrado Ir4427 * Ir 4427 * 4427 * Smd - R$ 7,10 em Mercado Livre

IR4427STRPBF Original supply, US $ 0.55-0.60 , Drivers, [IR ...

IR4427S, IR4427, 4427 IC DRIVER DUAL LOW SIDE SOIC-8

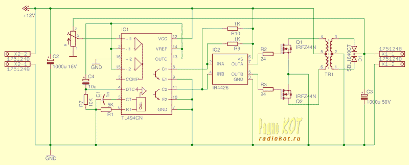
96kw: Двухтактный генератор, на IRFZ44N упраляемый через IR4426 && TL494

IR4426, IR4427, IR4428 - Драйвер двух ключей нижнего уровня

IR4427 IR 8 Lead PDIP

Светлый угол - светодиоды • Драйвер строю сам

IR4427S Datasheet - DUAL LOW SIDE DRIVER

IR2121 - Драйвер ключа нижнего уровня с ограничением тока

Gate Treiber mit IR2110 - forum.mosfetkiller.de

P G 0-14 K² Dual S P G W P US $2.50 radioondaazul.com

Ir4427 схема включения

100PCS IR4427S SOP8 IR4427STRPBF IR4427 SMD IRS4427S S4427 HJXRHGAL ...

MAN6960 Data Sheet | QT Optoelectronics

(PDF) xp-datasheet-5982-7811EN.pdf - DOKUMEN.TIPS

AKD2304_365186.PDF Datasheet Download --- IC-ON-LINE

  • Вперед Алгебра 811
  • Назад Протокол ознакомления обвиняемого и или его защитника с материалами уголовного дела образец

Новые страницы

Что такое фотоэпилятор и как он работает

Cos 10п

Девушки пятницы прикольные картинки

Фитнес браслет ми бэнд цена

Гдз по математике 1 класс стр 56

История национальных видов спорта

Как определить неисправность шаровой опоры ваз 2107

Как отключить сигнализацию у машины

Как повысить емкость аккумулятора автомобиля

Как регулировать карбюратор на ваз 2108

Кинопоиск точка ру

Клемма sttb 2 5

Кроссовки для спортзала

Лис черно белый рисунок

Match the words in column a to those in column

Натяжка ручника ваз 2114

Не горит стоп сигнал ваз 2109

Носки таби купить

Отличие 5000 купюры старого и нового образца

Предохранитель левого габарита

Приказ о приеме на работу форма т 1 образец заполнения

Приказ о продлении действия приказа образец

Разбор печки лада гранта

Rigexpert standard

Схема приемника на микросхеме lv23002

Сказка петушок и бобовое зернышко текст с картинками читать полностью

Тортик на день рождения мальчику 10 лет без мастики

Учебник по математике 2 класс 2 часть стр 95

Условный знак болото на плане местности

Визы в данию

cdn.zecar.ru