Skip to content

Фотогалерея

  • Главная
  • Контакты

Интерфейс uart

Статья про Что такое Uart в настройках телефона с аудио подкастом

Преобразователь интерфейса USB в интерфейс UART на базе чипа CP2102 ...

Блок-Схема Алгоритма Драйвера Приема Байта При Uart Реализации ...

UART: Понимание последовательного интерфейса передачи данных

UART PROTOCOL: DESCRIPTION OF WORK - Pulse Induction Metal Detectors

UART Communication: The Backbone of Serial Data Transmission

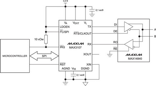
RS-232-UART MAX3232

UART-интерфейс: описание, использование

Интерфейс uart. Понимание UART: универсальный асинхронный ...

UART 串口通信协议详解 | myfreax

Подробно расскажем о Что такое uart интерфейс

Интерфейс uart. Понимание UART: универсальный асинхронный ...

Неопознанный интерфейс UART: интегральные схемы

Уроки Ардуино. Обмен данными между платой Ардуино и компьютером через ...

UART - co to jest i gdzie jest wykorzystywany? - Botland

UART-интерфейс: описание, использование

Industrial UART To WiFi And Ethernet Module, Wi-Fi Microcontrollers ...

Передача данных по UART с МК ATmega328 | Приключения электроника | Дзен

UART 使用 — Firefly Wiki

Interface UART: funcionamento e exemplo no Arduino

433mhz UART RS485 UART RF Serial Port Data Passthrough Master Slave ...

Передача данных по UART с МК ATmega328 | Приключения электроника | Дзен

UART интерфейсный адаптор DW-UART

Система ПНБО - Часть 12 - Выводим порт UART - YouTube

Преобразователь интерфейсов USB ↔ RS-232 / TTL-UART / RS-485 (FTDI ...

What is UART and How it Works?

Передача данных по UART с МК ATmega328 | Приключения электроника | Дзен

RS-232, UART(USART), 그리고 TTL 시리얼통신 : 네이버 블로그

14. UART 使用 — Firefly Wiki

How to wire UART devices.

Universal Asynchronous Receiver Transmitter (UART) Protocol - Circuit Fever

动画展示I2C、SPI、UART的通信过程

UART_Programmer – Heltec Automation

USB-UART | Details | Hackaday.io

Universal Asynchronous Receiver/Transmitter (UART)

  • Вперед Резинка на клапан унитаза
  • Назад Many kinds of birds live in the desert many of them have sandy

Новые страницы

Английский язык 5 класс рабочая тетрадка

Автосеть рф амк

Бизнес план сдэк

Бородавки на ступнях ног фото

Бороться усвоишь

Чем плох вариатор

Complete the sentences with the past simple or past continuous form of the verbs

Фитнес трекер xiaomi mi 4

Форма 8 по бронированию граждан пребывающих в запасе образец заполнения

Гиперактивность у взрослых лечение

Ina138

Интерактивная карта бордерлендс 3

Истерия лечение медикаменты

Как рисовать дождь гуашью

Карта для майнкрафт крушение самолета

Карта тинькофф три богатыря

Лечение рожистого воспаления руки

Метро схема 2021 с расчетом

Они хлопочут какое спряжение глагола

Перпендикулярные диагонали в прямоугольнике

Поведение как предмет психологии

Повестка в суд образец

Прямоугольные или квадратные знаки синего цвета с различными рисунками

Распиновка проводов абс полуприцепа

Рассмотрите изображение клевера ползучего и опишите

Рено прикол

Рисунок черепа в профиль построение

Современная франция

Спортивные костюмы утепленные флисом купить

Заявление обеспечительные меры в гражданском процессе образец

cdn.zecar.ru