Skip to content

Фотогалерея

  • Главная
  • Контакты

Индикатор свч излучения схема

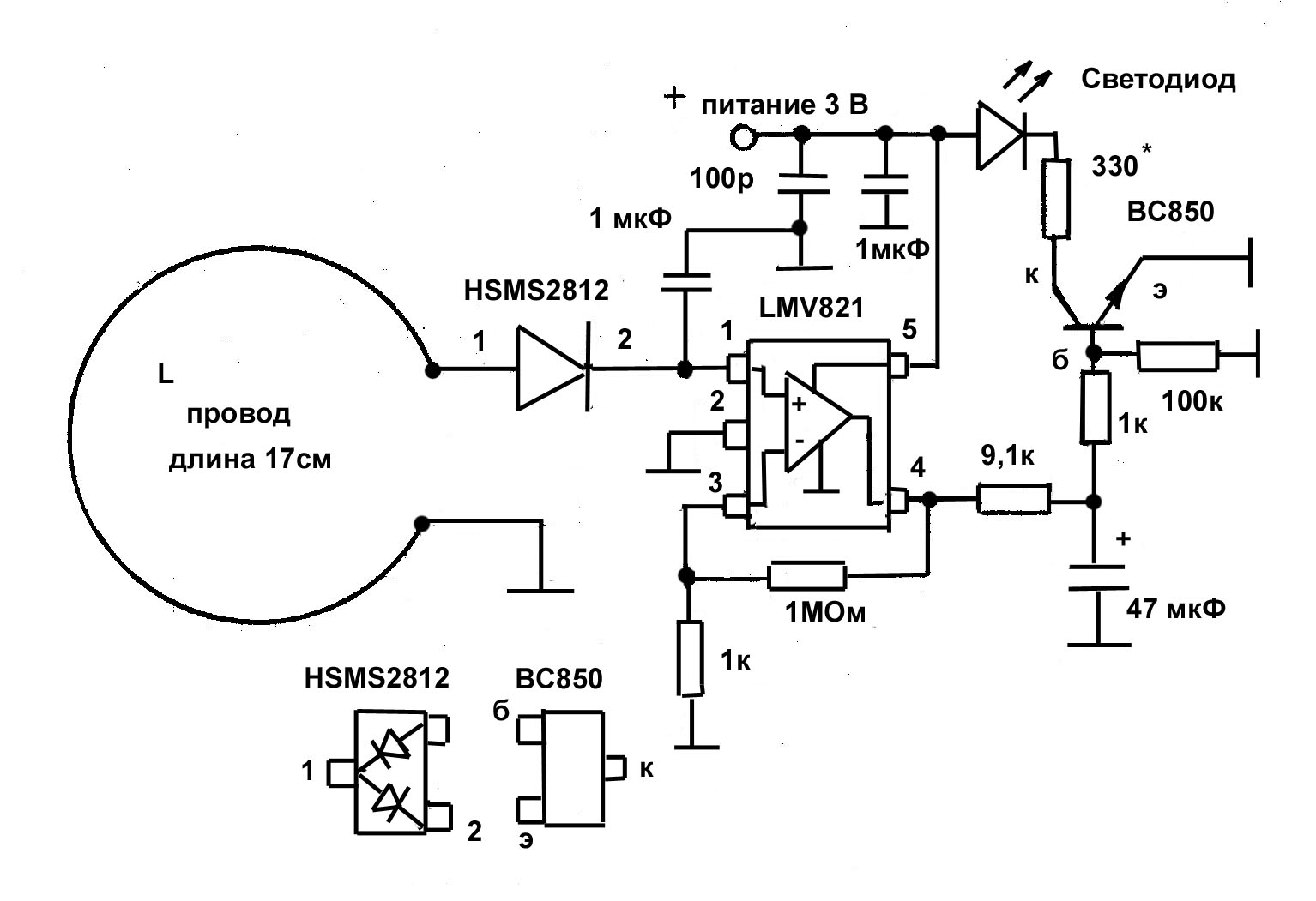
Индикатор излучения в диапазоне СВЧ. Схема, описание

Дед клуб: Простые индикаторы СВЧ поля своими руками.

Индикатор излучения в диапазоне СВЧ. Схема, описание

Простой волномер, индикатор СВЧ излучения для Wi-Fi

Russian HamRadio - Контроль излучения СВЧ печи.

РадиоКот :: Индикатор ИК излучения на поднесущих частотах.

Индикатор ВЧ поля своими руками | Мастер Винтик. Всё своими руками!

Индикатор бета- и гамма-излучения. Схема, описание

11.htm

Коммутация ВЧ и СВЧ сигналов с помощью p-i-n-диодов - Club155.ru

СВЧ-приставка к частотомеру - Измерительная техника - СХЕМЫ - Каталог ...

Дед клуб: Простые индикаторы СВЧ поля своими руками.

Схема доплеровского СВЧ датчика движения

Наклейка-индикатор СВЧ излучения | это... Что такое Наклейка-индикатор ...

Электрическая схема СВЧ-печи: устройство и принцип работы

Подбор и замена высоковольтного диода для микроволновки (СВЧ печи) - 13 ...

Дед клуб: Простые индикаторы СВЧ поля своими руками.

Дед клуб: Простые индикаторы СВЧ поля своими руками.

Индикатор излучения передатчиков

Генератор микроволн для свч

Как работает микроволновка: главные узлы, принцип действия

ВЗАИМОДЕЙСТВИЕ ИОНИЗИРУЮЩЕГО ИЗЛУЧЕНИЯ С ВЕЩЕСТВОМ, Взаимодействие ...

Практикум по СВЧ

Схема индикатора излучения от GSM телефона (радиус обнаружения до 10 м)

Схема свч печи: Электрические и принципиальные схемы микроволновки

Схема микроволновки от samsung и принцип работы: общая схема устройства ...

Подбор и замена высоковольтного диода для микроволновки (СВЧ печи) - 13 ...

Простой индикатор уровня радиоактивного излучения, радиометр

Схема свч печи: Электрические и принципиальные схемы микроволновки

Схема микроволновки от samsung и принцип работы: общая схема устройства ...

Многослойные интегральные схемы сверхвысоких частот СВЧ на основе ...

Дед клуб: Простые индикаторы СВЧ поля своими руками.

Монолитные интегральные схемы СВЧ: взгляд изнутри - Компоненты и технологии

  • Вперед Схема подключения открывания багажника
  • Назад Карта транспорта липецк онлайн в реальном времени на карте

Новые страницы

Апелляционная жалоба на постановление суда по делу об административном правонарушении образец

Божья коровка без точек картинки для детей

Черты сходства археоптерикса с рептилиями

Дело постоянного хранения образец

Документ о расторжении договора образец

Дополнительное соглашение о смене фамилии работника образец

Драконы инь и янь картинки

Эскиз пачки сигарет

Фольксваген поло седан неисправности

Фотоэлементы для откатных ворот дорхан схема подключения

Газорезка металла

Годовой план медсестры в доу на 2022 2023 учебный год

How many seasons are there in the year

Карта мир манара значение

Контрольная работа по математике 6 класс координатная плоскость виленкин

Нива карбюраторная не заводится

Озеро круглое краснодарский край

Peoples fitness

Пки 04 доп контакты

Плита гефест ремонт духовки

Пропала зарядка на нива шевроле причины

Распиновка эбу датсун он до

Распиновка предохранителей авео

Счет договор поставки образец

Шеф все пропало гипс снимают клиент уезжает картинка

Стр 70 упр 3

Страшные картинки бабадука

Упр 572 по математике 6 класс

Загс форма 25 образец заполнения

Заполнение оперативного журнала в электроустановках образец заполнения

cdn.zecar.ru