Skip to content

Фотогалерея

  • Главная
  • Контакты

Ila7056b

ILA7056B IKSEMICON | Amplifiers/Comparators - LCSC Electronics

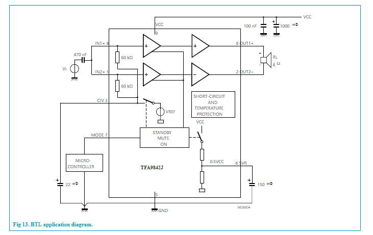
Semiconductor: TDA7056 (TDA 7056) - 3W MONO BTL AUDIO OUTPUT AMPLIFIER...

10pcs Tda7056a Sip-9 Tda7056 Sip9 Tda7056b Audio Power Amplifier ...

Tda7056A схема включения: Усилитель НЧ на TDA7056 своими руками – i ...

Tda7056a Tda 7056a - Linear Ic / 1.25a / 3.5w (12v / 16r ...

ILA7056B datasheet(1/7 Pages) IKSEMICON | Few external components

ILA7056B усилитель низкой частоты >> 157 шт недорого купить

ILA7056B_1254442.PDF Datasheet Download --- IC-ON-LINE

Ila7056b-en-caja-hsip9.jpg

Усилитель на микросхеме AN5265 | Радиолюбитель — это просто

TDA7056B_199398.PDF Datasheet Download --- IC-ON-LINE

Ila7056b характеристики схема подключения

Электротехника: Усилитель на микросхеме ILA7056.

Ila7056b схема включения

Vityaz 54CTV-740-3 / Watson 14CTV730-3 шасси МШ-73

Тест самодельного усилителя на микросхеме ILA7056B - YouTube

Усилитель на микросхеме ILA7056. | Радиолюбитель — это просто

ILA7056 Amplifier Datasheet, Distributor, Stock and Price

Усилитель на микросхеме AN5265 | Радиолюбитель — это просто

Усилитель на микросхеме ILA7056B - YouTube

ILA7056 Datasheet PDF - IK Semiconductor

Pin by Fencenerd on Railing | Home decor, Home, Decor

TDA7056B - Amplificator 1 x 5 W / 8E BTL

KIA4559F_106518.PDF Datasheet Download --- IC-ON-LINE

Бесплатный УНЧ | Радиолюбитель - это просто! | Дзен

Volume Control Schematic Diagram Pdf - Circuit Diagram

适用创维47E380S灯条6916L-1361A/1359A/1360A/1362A屏LC470DUN_虎窝淘

Deep Dive Teardown of the Pro-Ject Debut Carbon EVO 10076 Audio Player ...

Иностранные микросхемы унч купить в Димитровграде с доставкой ...

Бесплатный УНЧ | Радиолюбитель - это просто! | Дзен

Горизонт шасси ШЦТ-730

Горизонт 54CTV-676-i-9 шасси ШЦТ-676

ASI10714_132901.PDF Datasheet Download --- IC-ON-LINE

Rolsen C1440 BlacK

TDA7360L-J11-T datasheet(3/6 Pages) UTC | Very few external components

  • Вперед Спортивный костюм мужской ретро
  • Назад По аксонометрической проекции предмета постройте чертеж в необходимом количестве видов вариант 25

Новые страницы

Аквапарк в хабаровске

Английский 7 класс онлайн учебник

Детский стоматит как лечить

Дыхание животных схема

Фитнес упражнения пресс

Франция национальная кухня

Гдз по математике второй класс часть вторая

Ila7056b

Как избавиться от фурункула

Как прикрепить рога лося к стене

Карта реки кама с глубинами пермский край

Круги схема жаккард

Лада калина регулировка задних тормозов

Ламод спорт

Лечение кумысом

Лексический разбор слова зачерствело

Математика 5 класс стр 219 номер 1431

Перебор 8 ка на гитаре схема

Персистирующая форма фибрилляции предсердий лечение

По лопухам по крапиве по всякой

Положение о квотировании рабочих мест для инвалидов образец 2023

Принципиальные однолинейные электрические схемы

Разъем датчика кислорода ваз 2110

Skating sport

Составить предложение с местоимением не у кого

Спорт день

Турция город эскишехир

Услуги сантехника видное

Виды моек для кухни

Воспалился желчный пузырь лечение препараты

cdn.zecar.ru