Skip to content

Фотогалерея

  • Главная
  • Контакты

Icl7135

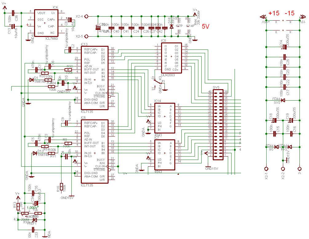
Voltmetr s ICL7135 :: Zdroj15v3a

ICL7135 digital voltmeter Digital display voltmeter Four and a half ...

ICL7135 - 4 1/2 Digit, BCD Output, A/D Converter | Renesas

Вольтметр на ICL7135 — rcl-radio.ru

ICL7135 PCB Board Four and a Half Voltmeter | Pcb board, Drill set ...

ICL7135 digital voltmeter digital display voltmeter four-bit half ...

ICL7135 digital voltmeter digital display voltmeter four-bit half ...

ICL7135 digital voltmeter digital display voltmeter four-bit half ...

ICL7135 IC - 4 1/2 Digit BCD Output A/D Converter (ADC) IC buy online ...

ICL7135 digital voltmeter Digital display voltmeter Four and a half ...

The interface circuit diagram between 8031 SCM and ICL7135 - Basic ...

ICL7135 Datasheet

Panel voltmeter 4 ½ digits on ICL7135

diy ICL7135 digital temperature instrument assembly and testing of ...

The interface circuit diagram of the ICL7135(or 5G7135) and 8031 ...

ICL7135(or 5G7135) typical application - Signal_Processing - Circuit ...

Вольтметр на ICL7135 (+-20000 отсчетов) / Блог им. DrAG0n / Сообщество ...

LED显示台式万用表拆解(四位半,ICL7135方案) - 〓仪表工具专区〓 - 矿石收音机论坛 - Powered by Discuz!

ICL7135 datasheet(4/15 Pages) INTERSIL | 4 1/2 Digit, BCD Output, A/D ...

Digital Voltmeter (DVM) Circuit Using ICL-7107 - Engineering Projects

Dual Channel Digital Voltmeter, ICL7135 & 8051 microcontroller

LED Display Digital High Accuracy DC Voltmeter Voltage Meter Monitor ...

Panel voltmeter 4 ½ digits on ICL7135

Panel voltmeter 4 ½ digits on ICL7135 | Forum for Electronics

Purchase online IC7135 4 1/2 digit A/D Converter with multiplexed BCD ...

Czemu dwa ICL7135 zakłucają się wzajemnie na jednym zasil.?

Interface ICL7135 Voltmeter to Atmel 89C52 or PC – delabs Schematics ...

ICL7135, 4.25 Digit BCD Output ADC, ICL7135CN

求自制毫欧表方案 - 〓仪表工具专区〓 - 矿石收音机论坛 - Powered by Discuz!

New ICL7135CN TLC7135CN ICL7135 TLC7135 DIP-28 IC DISPLAY DRIVR

Icl7135

ICL7135CN ICL7135 TLC7135CN DIP40 Original authentic and new Free ...

Forums / 8051 Discussion Forum / Connecting 8051 + ICL7135 - Rickey's ...

10PCS ICL7135 ICL7135CQI PLCC28-in Integrated Circuits from Electronic ...

Store Home Products Feedback

  • Вперед Старая карта кемеровской области подробная со всеми городами и селами
  • Назад Спортсмен пробежал дистанцию

Новые страницы

35 Лет женщине картинки поздравления

Антигель в дизельное топливо зимой

Договор на возмещение затрат на коммунальные услуги образец по 44 фз

Электрическая схема питания

Электронная тетрадь по химии 8 класс

Encore fitness ходынка

Фитнес хаус время

Гдз воркбук 4 класс английский

Геморрагический инсульт клиника

Изонить солнышко схема с цифрами

Картинки с днем рождения татьяна васильевна с пожеланиями

Маломощные транзисторы npn

Мануал рено кангу

На рисунке 6 показана траектория движения материальной точки из a в b найти координаты точки

Online metro cc ru

Op284

Отдача в руль на кочках

Причастный оборот тренировка

Принятие заявления к рассмотрению

Рабочая тетрадь по математике 1 класс 2 часть моро стр 19

Рудн общежитие

Самодельный выпускной коллектор

Схема 2 этажного дома

Схема предложения 7 класс русский язык

Синяя спортивная одежда

Спорт есть гагарина

Уведомление контрагентам о смене директора образец

Ваз 2109 не дует печка в ноги

Жестокий спорт

Знак подъем и спуск

cdn.zecar.ru