Skip to content

Фотогалерея

  • Главная
  • Контакты

Хозяйственный договор образец

Договор субаренды с самозанятым образец

Договор поставки дивана образец 95 фото

Договор на проектирование мебели образец 82 фото

Трудовой договор образец заполненный оформленный по госту

Как написать преддипломную практику образец заполнения

Договор между юрлицом и самозанятым образец

Доверенность на получение мебели в свободной форме - 81 фото

Образец договор аренды техники без экипажа образец

Перечень имущества к договору аренды квартиры образец

Скачать договор дарения автомобиля 2024 года

Соглашение о мебели при продаже квартиры образец - фото

Трудовой договор ИП — скачать образец

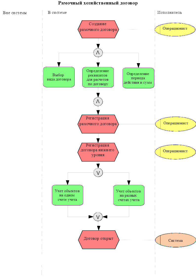
Рамочный хозяйственный договор | Финансово-хозяйственная деятельность ...

Бланк договора поставки: скачать актуальный шаблон и образец документа

Хозяйственные договора - презентация онлайн

Хозяйственные договора - презентация онлайн

Образец трудовой договор со студентом образец

Договор на разработку дизайна интерьера 94 фото

Пример общего договора

Презентация на тему: "Хозяйственное право "Менеджмент организации ИПУ ...

Трудовой договор РК (шаблоны) MЦФЭР – Главбух

Трудовой договор распечатать

Образец трудового договора: заполненный пример соглашения с работником

Проект договора образец

Проектные научные исследования - online presentation

Договор приемки образец

Договор в хозяйственных отношениях - презентация онлайн

Договор пример образец

Оформление договоров образец

Оформление договоров образец

Договор с самозанятым дизайнером на оказание услуг (образец 2025 года)

Образцы договоров с самозанятыми в 2024: договоры оказания услуг ...

Опытный хозяйственный домоводец и эконом - купить с доставкой по ...

Договор пример образец

Хозяйственный договор классификация и отличия от других договоров

  • Вперед Омлет японский
  • Назад Выкройка мужских спортивных брюк

Новые страницы

Бабиков мировоззрение или возвращение прометея

Берег схема

Бизнес организация

Гдз русский язык 4 желтовская

Иконка книги для презентации

Как лифтовать ниву шевроле

Как нарисовать высоту в тупоугольном треугольнике

Канал москва волга

Картинки карамельки из 3 кота

Кроссовки спортмастер женские каталог цена

Летуаль нижний тагил

Липикар крем для атопической кожи

Методы упражнений в спорте

Ниссан ноте предохранители схема

Новый храм в переделкино

Образец заявления ип

Образец заявления о выходе участника из ооо с передачей доли обществу

Отдых в камбодже на море

Предмет для игры в боулинг

Приказ на утверждение учетной политики на 2023 год образец

Разъем принтера распиновка

Самый высокий спорт

Схема дорог крым

Составить предложение по схеме какой

Спортмастер щелково

Справка о перелете образец

Театр гагарина

Торговые центры стамбула

Тренировка на низ для девушек

Тройник редукционный полипропиленовый

cdn.zecar.ru