Skip to content

Фотогалерея

  • Главная
  • Контакты

Hi схема

Hi схема. Усилитель для наушников Никитина bsp129. Hi end предварительный усилитель схема. Усилитель для наушников bsp129. Транзисторный усилитель Hi-end схема.

Hi схема. Схема УМЗЧ Одиссей 001. Транзисторный усилитель Hi-end схема. Одиссей 001 схема. Hi Fi усилитель мощности звуковой частоты схема.

Hi схема. УКВ приёмник с ФАПЧ схема. УКВ приемник прямого преобразования схема. УКВ приемник прямого усиления на микросхеме. УКВ приемник на мп41.

Hi схема. MOSFET amp усилитель с полевыми транзисторами на выходе. Hi input схема. Схема hi55uy151x. Описание схемы Hi Fi усилителя.

Hi схема. Tda1554q схема. Hi Fi усилитель на микросхеме. Tda1554. Tda7057aq.

Hi схема

Hi схема. Усилитель на транзисторах 2sc5200 2sa1943. 2sa1216 2sc2922 усилитель схемы. 2sa1380 2sc3502 схема УМЗЧ. Усилитель на 5200 и 1943.

Hi схема

Hi схема. Вп2006 усилитель схема. Схема блока питания Hi end усилителя. Схема УМЗЧ Hi end. Hi Fi усилитель e36 схема.

Hi схема. H2 механизм образования химической связи. Hi схема образования химической связи. Схема образования химической связи c2. H2n схема образования химической связи.

Hi схема. Усилитель Stonecold схема. Усилитель Дорофеева схема. Усилитель Дорофеева схема журнал.

Hi схема. Антенна Hi-z. Simple loop. VLF Antennas of the Omega Type. Высокоомный вход Hi z.

Hi схема. Малошумящий микрофонный усилитель схема. Малошумящий предварительный усилитель схема. Малошумящий усилитель для микрофона схема. Предварительный усилитель микрофона малошумящий схема.

Hi схема. Схема лампового предусилителя Hi end. Схема лампового усилителя Hi-end класса. Ламповый усилитель Hi-end схема. Схемы ламповые усилители Hi-end.

Hi схема. Схема проводки БМВ е60. Схема системы Hi-Fi BMW e70. Схема подключения Hi Fi усилителя BMW f100. Усилитель BMW x6 схема.

Hi схема. Схема Hi Fi усилителя на транзисторах. Схема гибридного усилителя на 6н23п. Транзисторный усилитель Hi-end схема. Гибридный усилитель на 6н6п и полевых транзисторах.

Hi схема

Hi схема. Схема лампового предварительного усилителя Hi Fi. Ламповый усилитель sq-n100. Предварительный усилитель Hi Fi. Предварительный усилитель для гитары.

Hi схема. Схема усилителя мощности 60 ватт. Схема усилителя мощности Hi-Fi 100 ватт. Усилитель мощности на транзисторах 100вт. Схема автомобильного усилителя 400 ватт.

Hi схема. Усилитель lme49810 400 ватт схема. Lme49600 усилитель для наушников. Lme49810 схема усилителя. Md2203 схема усилителя.

Hi схема. Hi end предусилитель схема. Схемы усилителей для наушников Hi end. Предварительный усилитель хаэнд схема. Hi end усилитель для наушников на транзисторах.

Hi схема. Сабвуфер Jamo sub 250 схема электрическая. CW трансивер sa612. Сабвуфер Jamo sub 260 схема. Комбик принципиальная схема.

Hi схема. Тыловая акустика схема. Схема Hi Fi системы. Схема подключения Hi Fi системы. Схема домашней Hi Fi системы.

Hi схема. Фонокорректор схема Hi-end. Lundahl ll1660 схема. Ламповый предварительный усилитель fosi Audio Phono Box x2. Ламповый фонокорректор схема.

Hi схема. Транзисторный усилитель Hi-end схема. Балансный усилитель мощности схема. Hi end предусилитель схема. Балансный выхлоп для ЦАП схема.

Hi схема

Hi схема. Fh8510 схема.

Hi схема. Усилитель Hi end схема. Hi end усилитель с токовым управлением схема. Усилители звука Hi-end схемы-. Схема Hi end усилителя на транзисторах.

Hi схема. Схема Hi-end усилителя мощности. Усилитель Hi end схема. Hi end усилитель своими руками схема с описанием.

Hi схема. Усилитель MBL 4004. Усилитель Борбели схема. Усилитель Hi end схема. Схема mbl6010.

Hi схема

Hi схема. Схема Hi Fi усилителя на транзисторах. Усилитель мощности НЧ на транзисторах кп904. УМЗЧ на полевых транзисторах кп904. Усилитель мощности на комплементарных транзисторах.

Hi схема. Схема Hi Fi усилителя. Hi Fi усилитель мощности звуковой частоты схема. Схема Hi Fi усилителя на транзисторах. Hi Fi предусилитель схема.

Hi схема. Hi-Fi усилитель на микросхеме схема. Lme49600 усилитель для наушников плата. Lme49720 схема усилителя. Схемы усилителей для наушников Hi end.

Hi схема. Схема микшера звукового сигнала. Предусилитель 48 v на микшер. Лучшие предусилители.

Hi схема. BMW e70 Hi-Fi схема. Схема системы Hi-Fi BMW e70. BMW x5 e70 Hi Fi распиновка. BMW Top Hi Fi DSP 65.12-6 941 681 схема.

Hi схема. W5500 stm32 схема. W5500 Ethernet Shield схема. Ethernet модуль w5500 схема. Ethernet w5500 Datasheet.

Hi схема. Ax84 High Octane схема. Усилители ax84 High Octane схема. Hi Octane ax84 схема. Ламповый гитарный усилитель схема.

Hi схема. Схема мультимедиа SP-g06. Multimedia Hi-Fi Speaker System SP-g06 расключение. SP-g06 схема. Схемы мультимедиа спикер систем.

Hi схема. Hi end предусилитель схема. Hi end предварительный усилитель схема. Предварительный усилитель Шиклаи схема. Схема Hi end блок питания усилителя мощности.

Hi схема. Схема Hi Fi усилителя на транзисторах. Hi-Fi усилители для наушников. Hi-Fi усилитель своими руками. Усилитель для наушников своими руками.

Hi схема. Усилитель для электростатических наушников схема.

Hi схема

Hi схема. Vox ac4c1 схема. Vox ac15 схема. Схему усилителя Vox-ac15c1. Vox ac4 схема.

Hi схема

Hi схема. Усилитель Арасланова ж.радио 1989. Схема блока питания ноутбука леново. Схема блока питания ноутбука Lenovo. Схема зарядного устройства для ноутбука леново.

Hi схема. Схема усилителя Naim. Схема блока питания Hi end усилителя. Hi end усилитель Pass 240 принципиальная схема. Cyrus усилитель схема.

Hi схема. Tda7294 усилитель. Tda7294 схема усилителя. Усилитель на тда 7294. УНЧ на тда 7294.

Hi схема. Транзисторный усилитель Hi-end схема. Схема Hi-end усилителя мощности. Hi-end УНЧ на транзисторах схемы. Усилитель DARTZEEL NHB-108 схема.

Hi схема. БМВ e60 схема аудиосистемы. Проводка Hi-Fi BMW e36. Распиновка Mask BMW e60. Лоджик 7 на БМВ х5 е70 схема.

Hi схема. Service manual lc877480. Service manual hi3516av300. Схема 40-ms8200-mad2xg. Hi3520 схема подключения.

Hi схема. Схема высококачественного усилителя мощности на транзисторах. Усилитель Hi end схема. Транзисторный усилитель Hi-end схема. Hi end предусилитель схема.

Hi схема

Hi схема. Усилитель Хирага схема. Схема усилитель Амплифер. Усилитель Hiraga. Усилитель JLH 1969 схема.

Hi схема. Усилитель Quad-405 (квод 405). Усилитель Солнцева квод 405. Quad 405 усилитель схема. Усилитель квод 405 печатная плата.

Hi схема. Xu09 Hi-Fi усилитель для наушников. Схема качественного УМЗЧ. Усилитель для наушники Hi Fi схема. Схема телефонного усилителя.

Hi схема. Lehmann Audio Black Cube схема. Усилитель для наушников Lehmann Audio схема. Lehmann усилитель схема. Lehmann усилитель для наушников схема.

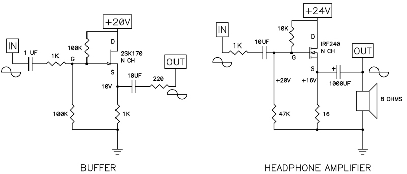
Hi схема. Pass f5 Amplifier схема. Нельсон пасс f5 схема. Усилитель на irf240 fet. УВЧ каскодная схема.

Hi схема. Схема Hi-end усилителя мощности. Высококачественный усилитель мощности схема. Усилитель мощности звука схема. Схема усилителя мощности Hi-Fi 100 ватт.

Hi схема. Схема усилителя Hi end класса. Усилитель Хай энд схема. C5200 схема усилителя. Схемы усилителей для наушников Hi end.

Hi схема. Усилитель Hi end схема. Схема усилителя Hi end класса. Схема УМЗЧ-2011 усилитель класса Hi-end. Транзисторный усилитель Hi-end схема.

Hi схема. Схема электрическая принципиальная малошумящего усилителя. Усилитель для ИК фотодиода. Микрофонный предусилитель на полевом транзисторе схема. Малошумящий предварительный усилитель схема.

Hi схема. Транзисторный усилитель Hi-end схема. Журнал радо хобби - лампово транзисторный усилитель Hi-end. Усилитель ст-601.

Hi схема. Печатная плата. Рисунок печатной платы усилителя на stk 402-100.

Hi схема. Sf60 усилитель. Stk0040 схема включения микросхемы. Stk4132ii схема усилителя. Stk8040 схема включения.

Hi схема. Транзисторный усилитель Hi-end схема. Схема усилителя Hi end класса. Hi-end УНЧ на транзисторах схемы. Схема УМЗЧ Hi end.

Hi схема. Транзисторный усилитель Hi-end схема. Усилитель гибридный Hi-end схема. Схема усилителя Hi end класса. Схема Hi-Ent усилителя класса d.

Hi схема. Транзисторный усилитель Hi-end схема. Транзисторный усилитель 100вт схема. Схема усилителя мощности на транзисторах на 100 ватт. Схема усилителя Hi end класса.

Hi схема. Диаграмм усилитель xp1000d. Hi end усилитель своими руками схема с описанием. Hi Pass что это на усилителе. Расположение Hi end компонентов.

Hi схема. Усилитель Stonecold схема. Hi Fi усилитель 100ватт схема. Усилитель Дарлингтона схема. Схема усилителя мощности Hi-Fi 100 ватт.

Hi схема. Схема фара Fiat Stilo.

Hi схема. Транзисторный усилитель Hi-end схема. Hi-end УНЧ на транзисторах схемы. Схема усилителя Hi end класса. Hi end предварительный усилитель схема.

Hi схема. Усилитель DARTZEEL NHB-108 схема. DARTZEEL усилитель схема. Усилитель Лэми ВМ 0200 схема. Дартзил 108 схема.

Hi схема. Усилитель на микросхеме tda2050. Tda2050 усилитель с темброблоком. УНЧ на микросхеме тда 2050. Микросхема tda2050 даташит.

Hi схема. Лабораторный блок питания на lm317. Схема ШИМ на 555 для зарядки аккумулятора. Схема ЛБП С регулировкой тока и напряжения. Лабораторный блок питания схема.

Hi схема

Hi схема. Схема усилителя Hi end класса. High end усилитель схема. Hi end предусилитель схема. Простые схемы усилителей Hi-end.

Hi схема. Electrocompaniet схема усилителя. Усилитель Hi end схема. Headphone Amplifier 2sk216 2sj79. Hi end предусилитель схема.

Hi схема. Усилитель Hi end схема. Гибридный усилитель схема. Самый лучший Hi-end усилитель мощности схема. Preamp with Tone Control Hi-end усилитель.

Hi схема. Схема автомобильного усилителя. Блок регулировки предварительного усилителя. Hi input схема. Схема автоусилителя.

Hi схема. Bc549 Audio Amplifier. Усилитель для наушников Rhyme.

Hi схема. Дорожки микросхемы. Спайка дорожки на микросхеме. Антенна дорожка на микросхеме. Интегральная микросхема для усиления сигнала.

Hi схема. Усилитель tda7294 AUDIOKILLER. Плата усилителя на tda7293. Усилитель НЧ TDA 7294. Tda7294 усилитель для сабвуфера.

  • Вперед Как отличить коробку автомат от вариатора
  • Назад Приспособа для спусков ножей своими руками чертежи и размеры

Новые страницы

Алиана гобозова до смены пола слив

Аргоновая сварка краснодар

Д3 ру

Designspark mechanical

Детские спортивные товары

Электрометра

Гсгу коломна

Хендай санта фе 7 мест

Илекса 8 класс алгебра и геометрия

Как измеряется мощность двигателя

Как обжаловать постановление о назначении административного наказания образец

Как отличить пропин и пропен

Как подключить электродвигатель на 220 вольт

Как склеить куб

Карта гомельской области подробная с населенными пунктами и дорогами

Лыжный спорт реферат по физкультуре 5 класс

Мокрые поршня

Море в заозерном

Нейрографика на любовь как нарисовать

Покрытие кузова керамикой что это

Простой усилитель на транзисторах

Раковина santek пилот 50 см

Разболтовка колес джили эмгранд

Спишите предложения расставляя недостающие знаки

Спортивные секции цены

Спортмастер отрада

Строение божьей коровки для детей картинки с пояснением

Тестер ц4354

Услуги по обмену продаже и покупке авто

Установка сабвуфера в полку

cdn.zecar.ru