Skip to content

Фотогалерея

  • Главная
  • Контакты

Гдз по математике 6 класс упр 546

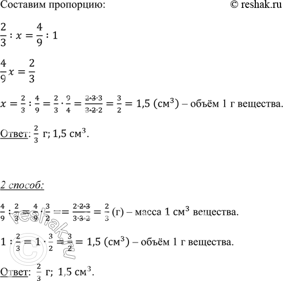
(Решено)Упр.546 ГДЗ Ткачёва 6 класс по математике

(Решено)Упр.546 ГДЗ Мерзляк Полонский 6 класс по математике

(Решено)Упр.546 ГДЗ Зубарева Мордкович 5 класс по математике

(Решено)Упр.546 ГДЗ Колягин Ткачёва 8 класс по алгебре

(Решено)Упр.546 ГДЗ Мерзляк Полонский 9 класс по геометрии

(Решено)Упр.546 ГДЗ Мерзляк Полонский 8 класс по геометрии

(Решено)Упр.546 Часть 2 ГДЗ Дорофеев Петерсон 6 класс по математике

(Решено)Упр.546 Часть 2 ГДЗ Виленкин Жохов 6 класс ФГОС по математике

Номер 546 - ГДЗ по математике 6 класс Мерзляк, Полонский решебник с ...

Номер 546 - ГДЗ по математике 6 класс Мерзляк, Полонский решебник с ...

(Решено)Упр.546 Часть 1 ГДЗ Виленкин Жохов 6 класс ФГОС по математике

(Решено)Упр.2.546 ГДЗ Виленкин Жохов 6 класс по математике Часть 1 ...

(Решено)Упр.546 Часть 1 ГДЗ Дорофеев Петерсон 5 класс по математике

(Решено)Упр.546 ГДЗ Алимов 10-11 класс по алгебре

Номер №546 - ГДЗ по Математике 5 класс: Мерзляк А.Г.

(Решено)Упр.6.9 ГДЗ Виленкин Жохов 6 класс по математике Часть 2 ...

ГДЗ по Русскому языку 6 класса: Ладыженская Упр. 476

ГДЗ по Русскому языку 6 класса: Ладыженская Упр. 249

ГДЗ по Русскому языку 6 класса: Ладыженская Упр. 461

ГДЗ по Русскому языку 6 класса: Ладыженская Упр. 566

ГДЗ по математике 6 класс

ГДЗ по математике 6 класс

Номер 6.31 стр. 103 - ГДЗ по математике 6 класс Виленкин, Жохов часть 2 ...

Математика 6 класс Итоговая Дорофеев Контрольная + Ответы

(Решено)Упр.40 ГДЗ Ткачёва 6 класс по математике

(Решено)Упр.307 ГДЗ Ткачёва 6 класс по математике

(Решено)Упр.555 ГДЗ Ткачёва 6 класс по математике

(Решено)Упр.756 ГДЗ Ткачёва 6 класс по математике

(Решено)Упр.9 ГДЗ Дорофеев Шарыгин 6 класс по математике

ГДЗ Дидактические материалы по математике 6 класс. Задание 12

(Решено)Упр.1149 ГДЗ Мерзляк Полонский 6 класс по математике

(Решено)Упр.560 ГДЗ Лидман-Орлова Пименова 6 класс по русскому языку

ГДЗ по математике 6 класс учебник Дорофеев, Шарыгин, Суворова - Номер 76

(Решено)Упр.3.180 ГДЗ Виленкин Жохов 6 класс по математике Часть 1 ...

  • Вперед Канск авторазборка ваз
  • Назад Заключение проекта образец 9 класс

Новые страницы

Азимут аэро

Балахна набережная

Белые точки на гландах

Бородавка на пятке лечение

Черепашки ниндзя мультик все серии подряд

Деньги срочно

Доверенность от ооо на физ лицо на получение товара образец скачать

Гдз по математике петерсон 3 учебник

Гдз русский язык 2 класс учебник 2 часть стр 79

Инночка с днем рождения картинки красивые с пожеланиями

Как поменять колодки на приоре задние

Кухни новые черемушки

Maruichi 02 173

Масло на свечах зажигания приора

Нейропроцессор

Отчет логиста о проделанной работе образец

Отделка перегородок из гипсокартона

План по выживанию в зомби апокалипсис

Пмб паронит

Подошвенный псориаз фото

Президентские спортивные игры 2023 2024

Проветривание спортивных залов

Регулировка цепи грм ваз 2106

Счетчик импульсов электромеханический

Скачать чип тюнер про

Спорткубс

St 2.5

Тренировочные варианты егэ математика 2024 год профиль

Тренировочный вариант 17 фипи огэ математика

Удаление глубоких царапин на автомобиле без покраски

cdn.zecar.ru