Skip to content

Фотогалерея

  • Главная
  • Контакты

Габариты 2108

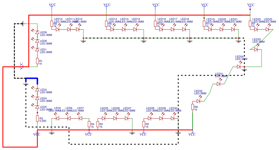
габариты ваз 2108 фонари - OSHWLab

Американские габариты — Lada 2108, 1,3 л, 1988 года | стайлинг | DRIVE2

Американ стайл габариты — Lada 2108, 1,3 л, 1991 года | другое | DRIVE2

Габариты В Зеркалах! — Lada 2108, 1,5 л, 1992 года | стайлинг | DRIVE2

Диодные габариты. — Lada 2108, 1,3 л, 1990 года | другое | DRIVE2

Габариты — Lada 2108, 1,6 л, 1987 года | электроника | DRIVE2

Диодные лампы в габариты — Lada 2108, 1,3 л, 1986 года | своими руками ...

Диодные габариты. — Lada 2108, 1,3 л, 1990 года | другое | DRIVE2

Габариты-ДХО-стробоскопы — LADA 2108, 1,6 л., 1987 года | электроника ...

Покраска фар в черный, Габариты в поворотниках — Lada 2108, 1,3 л, 1990 ...

Кнопка ВАЗ-2108-21099 габариты и свет - арт. 581.3710 - купить по ...

Не работают габариты и подсветка приборов ваз 2108, 2109, 21099, 2114 ...

Не работают задние габариты и стопы ваз 2108, 2109,21099 - YouTube

НОВЫЙ ВНЕШНИЙ ВИД редкой ВАЗ 2108! Установил габариты аля американки ...

Покраска фар в черный, Габариты в поворотниках — Lada 2108, 1,3 л, 1990 ...

Не работают задние габариты и стопы ваз 2108, 2109,21099 - YouTube

Кнопка аварийки, габариты и прочие мелочи… — Lada 2108, 1,5 л, 1987 ...

Американские габариты — LADA 2108, 1,3 л., 1993 года | аксессуары | DRIVE2

Габариты в поворотных или Americano style. Часть 1. — Lada 2108, 1,3 л ...

Ваз 2108 Схемы Фото – Telegraph

Во тьме ночной, при свете дня, габариты включаю я) — Lada 2108, 1,3 л ...

Габариты и поворотники в стоковые зеркала — Lada 2108, 1,3 л, 1992 года ...

Во тьме ночной, при свете дня, габариты включаю я) — Lada 2108, 1,3 л ...

Американские габариты установлены+задний ход — Lada 2108, 1,5 л, 1987 ...

377-1 АХ (10) Рем.набор-Колодка к выключ. наружного освещения (габариты ...

BEL_2108 – CTFashionMag

Чернение фар + LED габариты. ВАЗ 2108 — DRIVE2

LADA (ВАЗ) 2108: поколения, кузова по годам, история модели и года ...

Скоба Под Саморез ВАЗ 2108 - 21099 УНИВАРСАЛЬНАЯ! Большая (цена за ...

Какой предохранитель идет на габариты ваз 2108, 2109, 21099

Схема габаритов ваз 2109: схема габариты панель 2108 | Наружное ...

Габариты двигателя ваз 2108: Размеры двигателя ваз 2108

Какой предохранитель идет на габариты ваз 2108, 2109, 21099

Lada 2108 - расход топлива Лада 2108, клиренс, габариты, комплектация ...

Самый красивый ваз 2108 - 88 фото

  • Вперед Кран ппр 25
  • Назад Образец приказа о проведении субботника в организации образец

Новые страницы

1131 Математика 6 класс

Адренорецепторы это

Бытовая характеристика на человека образец для психиатра

Complete with the correct form of the adjectives adverbs in brackets in the comparative superlative

Достопримечательности татарстана на карте с описанием

Гетц не заводится иммобилайзер

Хонда фит гибрид во владивостоке

Иногда не крутит стартер ваз 2114

Как делать иллюстрации

Как выглядит варикоз

Карта кордона сталкер

Карта маршруток симферополь онлайн движения в реальном времени

Карта осадков тирасполь

Корпоративная культура тренинги

Looks sport

Манипулятор лосино петровский

Машина из картона своими руками схема для детей

Маяк 12 зм1

Недоверие суду по гражданскому делу образец

Ниссан ноут как натянуть ремень генератора

Образец письма из хогвартса

Психика спорт

Решебник по математике третий класс россия

С 70 летним юбилеем мужчине картинки

Село схема

Шарики на день рождения девочке 4 года

Спортмастер могилев

Спортмастер старый оскол каталог

Заявление на выдачу исполнительного листа почтой образец

Зимник нижневартовск омск

cdn.zecar.ru