Skip to content

Фотогалерея

  • Главная
  • Контакты

Fp5139

FP5139 5А DC-DC повышающий-понижающий преобразователь напряжения XY-SJV ...

FP5139 输入2-15V,最大占空比85%,大功率外置MOS升压IC - 知乎

30W SEPIC DC-DC converter review (5-35V in, 0.8-35V out) - Page 1

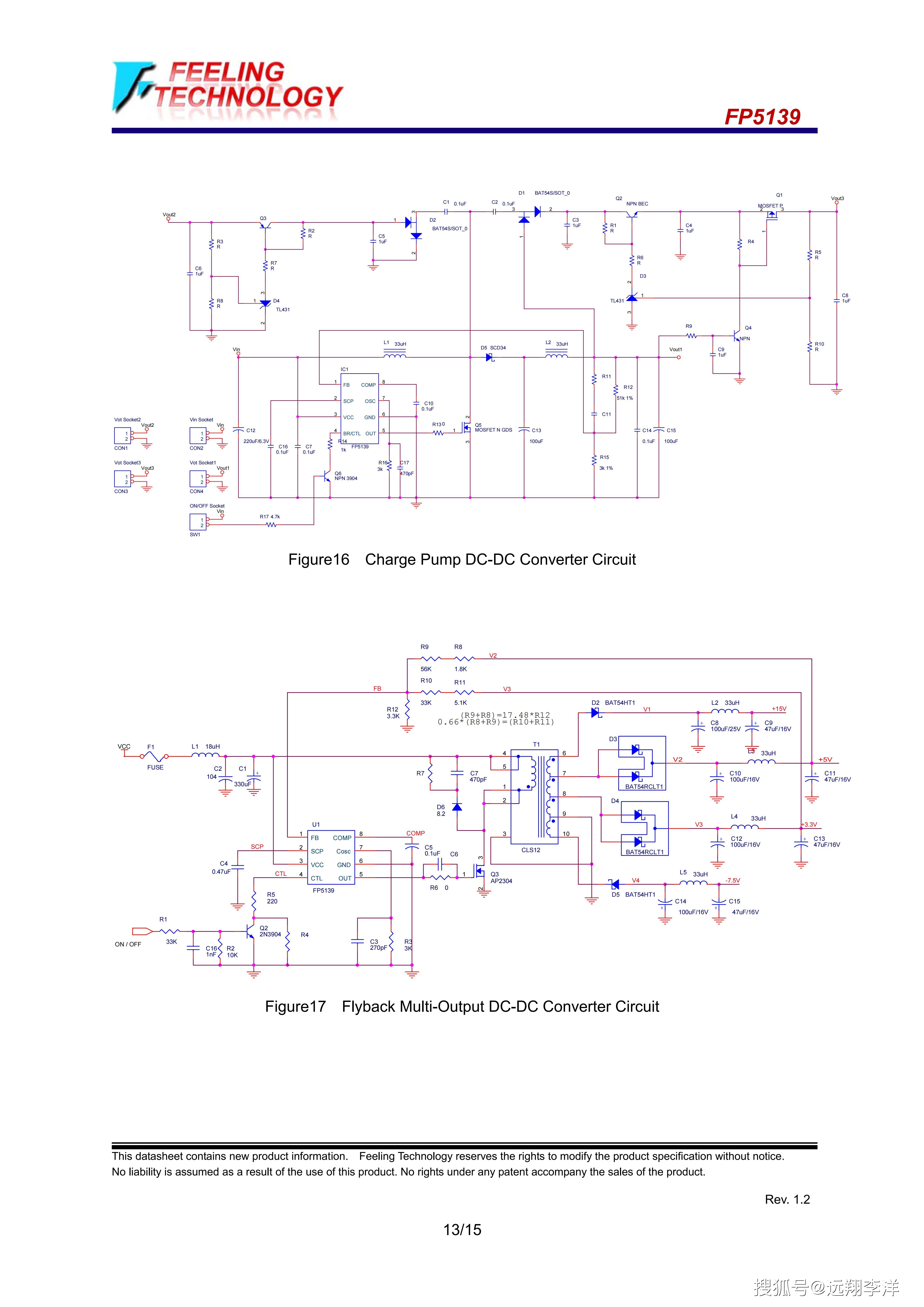
FP5139规格书_com

FP5139 Mạch Ổn Áp DC-DC Buck-Boost 60W Vào: 5-30VDC, ra: 0.5-30VDC

FP5139外置MOS升降压IC-卓达鑫-电子发烧友网

Блок питания ZK-4KX. Простой, компактный, почти лабораторный...

FP5139 Mạch Ổn Áp DC-DC Buck-Boost 60W Vào: 5-30VDC, ra: 0.5-30VDC

Тест FP5139 повышающий и понижающий DC DC преобразователь - YouTube

FP5139 datasheet(2/15 Pages) FEELING | Asynchronous Boost Controller

Mạch ổn áp DC-DC Buck Boost Conveter FP5139 60W – Hshop.vn

JacobsParts FP5139 100w Dc-dc Boost Step-up Voltage Converter Module ...

Mạch Ổn Áp DC-DC Buck Boost Conveter FP5139 60W – Linh Kiện Thủ Đức

Automotive Buck-Boost DC-DC Converter for USB PD | Toshiba Electronic ...

FP5139 FEELING Integrated Circuits (ICs) - Jotrin Electronics

FP5139 Mạch Ổn Áp DC-DC Buck-Boost 60W Vào: 5-30VDC, ra: 0.5-30VDC

FP5139 datasheet(6/15 Pages) FEELING | Asynchronous Boost Controller

FP5139 datasheet(1/15 Pages) FEELING | Asynchronous Boost Controller

FP5139规格书_com

FP5139规格书_com

FP5139 MSOP8 integrated circuit-in Integrated Circuits from Electronic ...

FP5139 Buck-boost step up/down DC-DC měnič CC/CV 4A 60W 0,5 - 30V | Aukro

FP5139外置MOS升降压IC-卓达鑫-电子发烧友网

Повышающий/понижающий Импульсный DC-DC преобразователь. м/с FP5139, 0,5 ...

FP5139 输入2-15V,最大占空比85%,大功率外置MOS升压IC - 知乎

FP5139规格书_com

FP5139 Step Up Buck Boost Converter | Router UPS | Router PowerSupply ...

Mua JacobsParts FP5139 100W DC-DC Boost Step-up Voltage Converter ...

Adjustable Automatic Step up and Down Voltage Regulator FP5139 xy-sjva ...

FP5139 Buck-boost step up/down DC-DC měnič CC/CV 4A 60W 0,5 - 30V 👉 ...

Figure 5 from A DC-DC buck converter chip with integrated PWM/PFM ...

LM358恒流调节电路(FP5139升降压开关电源)-度小视

FP5139 TSSOP 8 integrated circuit-in Integrated Circuits from ...

差分放大 - 立创EDA

自动升降压模块FP5139,恒流恒压 太阳能用 设计的完全与以前的不同 - 拆机乐园 数码之家

  • Вперед Какой природный отображен на схеме
  • Назад Как подключить плеер к колонке

Новые страницы

Complete the sentences with the appropriate auxiliary verbs

Дизайн маленькой спальни с балконом и компьютерным столом

Дкс 51025

Договор аренды дома между физическим и юридическим лицом образец

Духи израиль

Фильм сделала приятно своему репетитору

Гдз по английскому языку 7 класс ваулина стр 90 номер 2

Гдз по литературному чтению 3 класс

Гдз по математике 3 класса учебник часть 2

Гдз по математике номер 539

Гдз тетрадь для проверочных работ по математике 2 класс школа россии

Hyundai universe space luxury чертеж

Извещение о несчастном случае со смертельным исходом образец заполнения

Кнопки на панели матиз

Котел автомобильный инструкция

Лимфодренаж ног

Люблю спорт люблю жизнь

Математика 6 класс мерзляк номер 922

Николай геннадьевич с днем рождения картинки

Опись для налоговой образец скачать

Pallmann лак для паркета

Расположение предохранителей опель зафира а

Рено дастер орск

Снг экспорт

Тем или иным видом спорта

Виды конфликтов схема

Выключатели круглые

Воздушный фильтр на что влияет

Замена салонного фильтра asx

Заявление о пропуске школы по состоянию здоровья образец заполнения

cdn.zecar.ru