Skip to content

Фотогалерея

  • Главная
  • Контакты

Fan5405

FAN5405:符合USB规范的单体锂离子开关充电器(带USB-OTG升压调节器)_BDTIC代理FAN5405

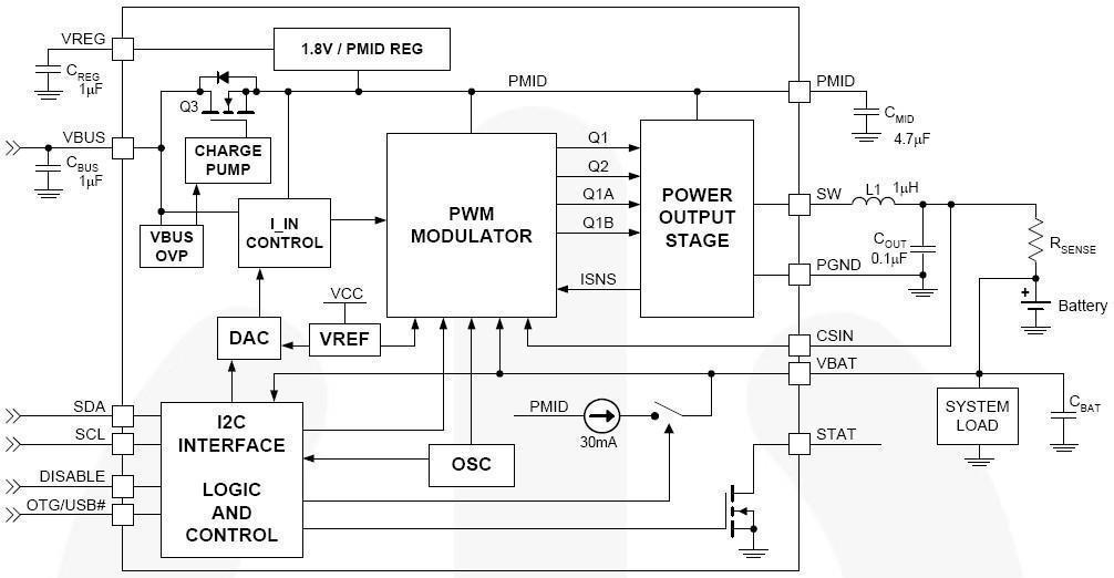
FAN5405 datasheet(5/37 Pages) FAIRCHILD | FAN5400 / FAN5401 / FAN5402 ...

FAN5405 Datasheet PDF ( Pinout ) - (FAN5401 - FAN5405) USB-Compliant ...

5x FAN54O5 FAN5405U FAN5405UC FAN 5405 5405 AQDA FAN5405 FAN5405UCX ...

5x FAN54O5 FAN5405U FAN5405UC FAN 5405 5405 AQDA FAN5405 FAN5405UCX ...

1x FAN54O5 FAN5405U FAN5405UC FAN 5405 5405 AQDA FAN5405 FAN5405UCX ...

5x FAN54O5 FAN5405U FAN5405UC FAN 5405 5405 AQDA FAN5405 FAN5405UCX ...

FAN5405 Charger Datasheet, Distribuidor, stock y mejor precio

5x FAN54O5 FAN5405U FAN5405UC FAN 5405 5405 AQDA FAN5405 FAN5405UCX ...

Микросхема управления питанием FAN5405UCX/FAN5405/WLCSP-20 для Lenovo ...

Микросхема FAN5405 (Контроллер питания для Lenovo) — купить оптом в ...

☝Контроллер питания Fan5405 купить в Бишкеке - SOFTECH.KG

Мікросхема FAN5405, FAN54015, HL7005DW, A9AA, BQ24157, BQ24158 для ...

FAN5405 Datasheet PDF ( Pinout ) - (FAN5401 - FAN5405) USB-Compliant ...

Микросхема Управления Питанием FAN5405UCX, FAN5405, FAN54015, WLCSP-20 ...

FAN5405UCX / FAN5405 [AQxx] WLCSP-20 - Контроллер зарядки и OTG ...

FAN5405 - Микросхема управления питанием

10PCS FAN5405UCX WLCSP 20 FAN5405 SMD|Connectors| - AliExpress

10PCS FAN5405UCX WLCSP 20 FAN5405 SMD|Integrated Circuits| - AliExpress

FAN5405 Контроллер питания — купить по доступной цене в интернет ...

10PCS FAN5405UCX WLCSP 20 FAN5405 SMD New original-in Integrated ...

FAN5405 контроллер питания для Lenovo

(10 piezas) 100% nuevo FAN5405UCX FAN5405 UCX NCP6335FFCT1G NCP6335 ...

2PCS FAN5405UCX FAN5405 FAN54015 WLCSP 20|2pcs set|2pcs - AliExpress

20PCS FAN5405UCX FAN5405 FAN54015 WLCSP 20-in Integrated Circuits from ...

Микросхема контроллер питания FAN5405UCX, FAN5405 ,FAN54015, WLCSP-20 ...

Ремонт сотовых телефонов и другой электроники в Архангельске ...

Контроллер заряда (USB IC) FAN5405 | Запчасти, оборудование ...

Hand tool Tweezers Baku V9 Series and charger doctor with fan5405 - YouTube

Микросхемы Россия, Санкт-Петербург, Центральный район, округ Лиговка ...

Микросхема PM8916 (Контроллер питания) — купить в Красноярске ...

⭐ Микросхема FAN5405UCX. Низкие цены. На складе в наличии.

ماستر فون 1 - شورت vbus and vbat تم إزالة القطع المتضرر...

历史10大病毒_word文档在线阅读与下载_无忧文档

100% nuevo y original FAN4800A FAN4800AUNW DIP 16 en Stock|Accesorios y ...

  • Вперед Климатическая карта московской области
  • Назад Проект социальные сети территория безопасности для молодежи

Новые страницы

Аудит ит ру официальный сайт

Бесплатные экспрессы на спорт

Чевапчичи

Две косы схема

Дворцы в новосибирске

Fan5405

Гдз ракета математика 6 класс

Индикатор износа шин нокиан

Как испортить вещи незаметно

Как слить бензин уаз патриот

Какая разболтовка колес на хендай элантра

Конвектор отопления водяной настенный

Красивые места в брянске для

Набережная орфевр в париже

Обществознание 7 класс боголюбова параграф 7 план

Развал схождение в гродно адреса и телефоны

Регулировка карбюратора хонда дио

Ритц в париже

Русский язык 3 класс 2 часть стр 95 упр162

Сервера для тренировки бедварса

Шайба м20 гост 11371 78

Схема платы блока питания

Составить полную схему предложения

Спортивный костюм мужской монтана оригинал

Спутниковая карта тульской области в реальном времени

Такси тучково номер телефона

Техцентр авилон на волгоградке

Текст телеграммы о продаже комнаты в коммунальной квартире образец

Тренинг ракова

Водопроводные краны

cdn.zecar.ru