Skip to content

Фотогалерея

  • Главная
  • Контакты

Эмулятор cd changer

Эмулятор CD ченджера для управления другим устройством. - Песочница (Q ...

Эмулятор CD-changer или USB туда, где его никогда не было — Honda Civic ...

Эмулятор cd-changer yatour зависает. — Honda Civic 4D (8G), 1,8 л ...

Эмулятор cd-changer "ТРИОМА" — Audi A8 (D2), 2,5 л, 2000 года ...

Эмулятор CD-Changer на ЯVRа и не только. Часть 1: теория — Mitsubishi ...

VWCDC CD Changer Emulator + Bluetooth (VW MFD) - YouTube

Эмулятор CD-changer — ГАЗ 31105, 2,4 л, 2007 года | аксессуары | DRIVE2

колхозный AUX + эмулятор CD-changer = почти оригинал — Honda Civic 4D ...

Эмулятор CD Changer на Arduino + Bluetooth модуль, как источник звука ...

Китайский аналог Yatour — USB AUX adapter WT-USB. Эмулятор CD-changer'а ...

Эмулятор CD Changer на Arduino + Bluetooth модуль, как источник звука ...

эмулятор CD Changer для DELTA 7L6 — Volkswagen Multivan (T5), 2,5 л ...

Эмулятор CD Changer на Arduino + Bluetooth модуль на Audi Concert - YouTube

Эмулятор CD-Changer, аналог BlueMusic — Volvo XC70 II, 2,4 л, 2002 года ...

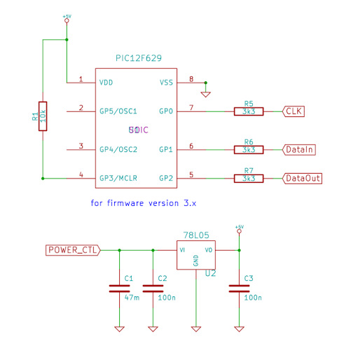
Эмулятор CD чейнджера своими руками схема - RadioRadar

Эмулятор CD-Changer, аналог BlueMusic — Volvo XC70 II, 2,4 л, 2002 года ...

Audio Digital Cd Changer Dc 12v For Built-in Amplifier Chips No Signal ...

Эмулятор CD чейнджера своими руками схема - RadioRadar

Эмулятор CD-Changer, аналог BlueMusic — Volvo XC70 II, 2,4 л, 2002 года ...

Эмулятор CD-Changer, аналог BlueMusic — Volvo XC70 II, 2,4 л, 2002 года ...

USB эмулятор CD DVD дисков - Железо - Форум Emu-Land.net

Цифровой CD USB sd-карта AUX Bluetooth changer эмулятор адаптер для ...

Эмулятор CD чейнджера своими руками схема - RadioRadar

Эмулятор CD-Changer на ЯVRа и не только. Часть 1: теория — Mitsubishi ...

Эмулятор CD-Rom для SonyPlaystation который я писал больше десяти лет ...

Эмулятор CD чейнджера своими руками схема - RadioRadar

Auto CD Changer, Replacement Car CD Changer - Buy Auto Parts

Купить цифровой компакт-диск usb sd aux смены эмулятор адаптер подходит ...

[4 Fixes] Bose Multi-CD Changer Disc Error - Techdim

Cd Changer Peugeot 607 9655801380 PU-2590A CAA-397 Clarion

Philips CD-i TurboGrafx-16 Эмулятор CD-ROM Nintendo 3DS, CD ...

Купить цифровой компакт-диск usb sd aux смены эмулятор адаптер подходит ...

Cd Changer Mercedes-Benz A0028207989 A0028206289 MC3198

Эмулятор CD чейнджера, Адаптер для VW 12pin YATOUR YT-BTA AUX/Bluetooth ...

Adcom GCD-600 5 Disc CD Changer/ Player Perfect Working Condition Photo ...

  • Вперед Картинки для любимой девушки о любви романтические красивые
  • Назад Хардкор mma

Новые страницы

Addie io рисовать на русском с друзьями

Биология 6 класс стр 67 ответы на вопросы

Емкость при параллельном соединении конденсаторов

Где носят обручальное кольцо

Гдз алгебра 7 класс автор макарычев миндюк нешков суворова

Грузовой подъемник для строительства дома

Химчистка в озерске

Итальянские рестораны и их интерьер

Как поменять краник печки ваз 2109

Какая свадьба 17 лет

Меланома стадии лечение

Музей поездов на рижском

Новосибирский медицинский институт

Образец претензии по неоплате услуг по договору

Поменять сеточку на бензонасосе ваз 2114

Протокол обучения по охране труда образец 2023 года

Русский язык 425 7 класс

Сдам квартиру в нижнем новгороде

Схема лил

Схема научного исследования

Схема вязания совы игрушки совы

Скам карта лута

Смотреть сериал доктор хаус

Стрелка на чертеже лестницы показывает направление

Ва 101

Всероссийский конкурс спортивных проектов ты в игре

Взаимопомощь сочинение рассуждение

Заказать утепление дома

Закончить уравнение zn hcl

Замена колец на форсунках ваз 2114

cdn.zecar.ru