Skip to content

Фотогалерея

  • Главная
  • Контакты

Электросхемы бмв

Электросхемы бмв. Схема электрооборудования БМВ е30. Электро схема печки BMW e30. BMW e34 электросхема Центральный замок. Электросхема центрального замка БМВ е36.

Электросхемы бмв. BMW f30 электросхема. BMW 650 GS схема электро. BMW x1 электрическая схема электрооборудования. Электрическая схема BMW f10.

Электросхемы бмв. BMW x5 схема электрооборудования. Электрическая схема БМВ х5 е53. BMW e53 схема ABS. Эл принципиальные схема BMW e60.

Электросхемы бмв. Схема электрическая BMW x3 e83. ACDELCO e83 схема ЭБУ. Электрическая схема БМВ х3 е83. Электрическая схема двигателя БМВ x1.

Электросхемы бмв

Электросхемы бмв. EDC BMW e38, схема. Схема BMW e66. Схема электрооборудования BMW e65 2004. Система EDC BMW e65.

Электросхемы бмв. Электросхема БМВ x5 e53. Электросхема BMW x5 e70. Электросхема BMW e53. Siemens ms43 распиновка ЭБУ.

Электросхемы бмв

Электросхемы бмв

Электросхемы бмв. Электрическая схема БМВ х5 е53. Блок управления схема BMW e83. Электрическая схема БМВ х3 е83. Схема автозапуска БМВ х5 е70.

Электросхемы бмв. Электросхема дворников BMW e30. Электросхема BMW e36. Электросхема кондиционера BMW e34. BMW f30 электросхема.

Электросхемы бмв. BMW x1 электрическая схема электрооборудования. Схема электрооборудования БМВ е46. Схема электропроводки BMW e46. Схема аудиосистемы BMW e46.

Электросхемы бмв. Электросхема центрального замка БМВ е39. Схема центрального замка BMW e34. Схема Электрооборудование БМВ е63. Схема проводки БМВ е38.

Электросхемы бмв. Электросхема BMW e53. Схема BMW x5 электрическая. BMW x5 e53 схема электрооборудования аудиосистемы. Электросхема фары BMW f30.

Электросхемы бмв. Схема электрическая BMW x5 e70. Электрическая схема БМВ х5 е53. Схема электропроводки BMW e34. BMW x1 электрическая схема электрооборудования.

Электросхемы бмв. Электрическая схема BMW e46. Блок центрального замка BMW e46. Электросхема центрального замка БМВ е34. BMW е46 электросхема центрального замка.

Электросхемы бмв. Электросхема кондиционера BMW e34. Блок кондиционера BMW e34. Электрические схемы на БМВ f10. Схема кондиционера БМВ е34.

Электросхемы бмв. БМВ е46 электросхема управления двигателем м43. Электрическая схема БМВ е60. Схема электропроводки BMW e90. Схема электрики BMW e39.

Электросхемы бмв. Схема электрооборудования БМВ е36. Схема электрооборудования БМВ е46. Электрическая схема БМВ е39. Схема электрооборудования BMW e36.

Электросхемы бмв. Электрическая схема света БМВ х1. Реззо электросхема освещения. Распиновка блока света BMW e46 Рестайлинг. Схема BMW m42.

Электросхемы бмв. Электрическая схема BMW e46. Схема стеклоподъемников BMW e92. Схема стеклоподъемников BMW XQ. Блок управления стеклоподъемник Хаммер н3 схема.

Электросхемы бмв. Электрическая схема БМВ x1. BMW x6 схема электрооборудования. Электрическая схема БМВ x6. Электросхема БМВ х3 е83.

Электросхемы бмв

Электросхемы бмв

Электросхемы бмв. BMW e60 схема электрооборудования. BMW e53 схема аудиосистемы. BMW x5 e53 схема электрооборудования аудиосистемы. Электрический схемы BMW e53.

Электросхемы бмв. БМВ е39 схема электрооборудования. BMW e39 электрические схемы АБС. Схема АБС е39. Электрическая схема АБС БМВ е60.

Электросхемы бмв. Схема электрооборудования BMW e36. Схема стеклоподъемников БМВ е34. Схема стеклоподъемников BMW e60. Схема электрооборудования БМВ е30.

Электросхемы бмв. Схема электрооборудования BMW e36. Схема панели приборов БМВ е36. Схема электропроводки БМВ е36. Электрическая схема приборной панели БМВ е34.

Электросхемы бмв

Электросхемы бмв. Схема электрооборудования БМВ е30. Электрическая схема BMW e36. Электросхема кондиционера BMW e36. Схема поворотников БМВ е36.

Электросхемы бмв. Схема центрального замка BMW e39. BMW e34 электросхема Центральный замок. Схема центрального замка БМВ е34. Схема БМВ е36 проводки Центральный замок.

Электросхемы бмв. Схема электрооборудования БМВ 116. Электросхема БМВ х6 е71. Электросхема двигателя BMW r1200gs. Электрическая схема БМВ 645i.

Электросхемы бмв. Электросхема BMW e34. Схемы электрооборудования BMW e34. Электрическая схема БМВ е34. Схема электрооборудования BMW 520i.

Электросхемы бмв. Схема Logic 7 BMW e65. Электрическая схема сидений БМВ х5. Электросхема БМВ е71. Схема стеклоподъемника BMW e90.

Электросхемы бмв. Электрическая схема BMW e46. Электрическая схема BMW f10. Электро схема внешнего освещенияе83. Электросхема БМВ е63.

Электросхемы бмв

Электросхемы бмв. Схема электропроводки BMW e46. Схема управления двигателем BMW m43. Схема электрооборудования БМВ е46. BMW e60 схема электрооборудования.

Электросхемы бмв. Электрическая схема БМВ е90. Схема двигателя n46b20. BMW f15 электросхема кондиционера. Схема электрооборудования двигателя 4а90.

Электросхемы бмв. Электросхемы БМВ e36. Схема электрооборудования BMW e36. Электросхема кондиционера BMW e34. Электросхема БМВ е36.

Электросхемы бмв. Электрическая схема БМВ е38. Схема ABS BMW e38. Схема АБС 0005 БМВ Е 38 2.8 2000 года. Электрическая схема БМВ е65.

Электросхемы бмв. BMW e36 Эл схемы цветные. Схема проводки стартера e46. Схема зарядки АКБ BMW e34. Схема проводки БМВ g30.

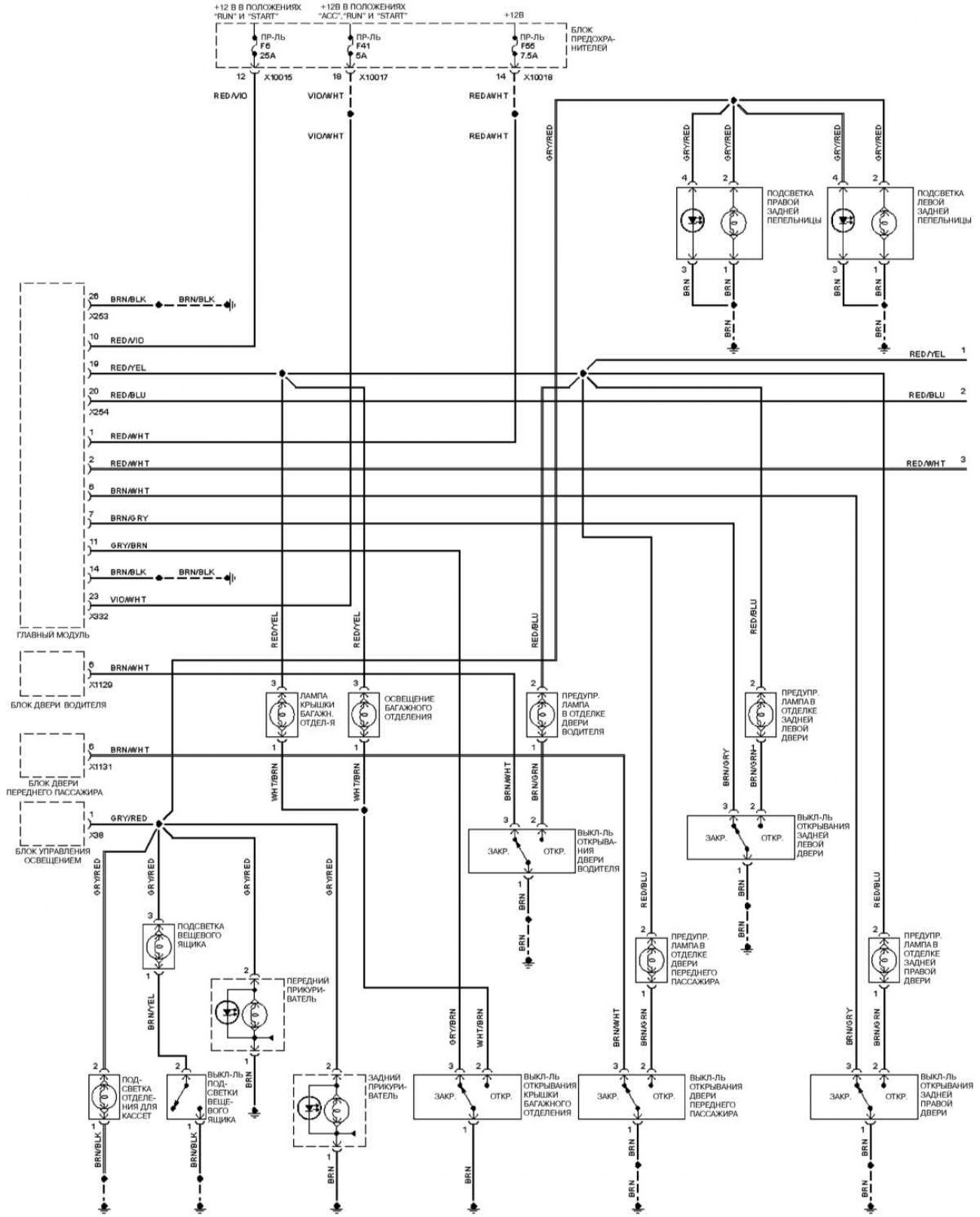
Электросхемы бмв. Электрическая схема БМВ е90. Схема электрооборудования БМВ е36. Схема проводки задних фонарей БМВ е39. Схема проводки БМВ е90.

Электросхемы бмв

Электросхемы бмв

Электросхемы бмв. Схема стеклоподъемников БМВ е39. Электрическая схема стеклоподъемников BMW e34. Схема стеклоподъемника БМВ е34. Электрическая схема BMW e34.

Электросхемы бмв. Электросхема электродвигателя Сименс 1bv5565 2ag. Электросхема двигателя 5ам315ма2. Электросхема двигателя MWWP 1079. Электросхема двигателя 6vd1.

Электросхемы бмв. Электрическая схема БМВ x5 e70. Электрическая схема БМВ х3 е83. Блок управления схема BMW e83. Электросхема двигателя t5g.

Электросхемы бмв

Электросхемы бмв. БМВ е39 схема электрооборудования. Схема электрооборудования BMW 520i. Электрическая схема зажигания BMW e39. Электрическая схема BMW м20 б25 BMW.

Электросхемы бмв. Электросхема фонаря BMW e90. BMW e92 электросхема АКПП. Электро схема внешнего освещенияе83. Схема электрическая BMW x3 e83.

Электросхемы бмв. Электрическая схема БМВ е34.

Электросхемы бмв. Электрическая схема BMW f10. Схема электрооборудования БМВ х6. Электросхема BMW x6. Электросхема BMW x5 e70.

Электросхемы бмв

Электросхемы бмв. Siemens ms43 распиновка ЭБУ. Электросхема BMW x5 e53. Электросхема BMW x5 e70. Схема ЭБУ ms43 распиновка.

Электросхемы бмв

Электросхемы бмв. Электрическая схема стеклоподъемников BMW e34. Схема стеклоподъемников BMW e36. Схема стеклоподъемников БМВ е39. BMW 325 I электросхемы.

Электросхемы бмв. Электросхема стеклоочистителя BMW x5 2006. ЭБУ системы DME. Электросхема сидений x5 e53. Электросхема акустики БМВ е53.

Электросхемы бмв. Схема BMW x5 электрическая. Электросхема BMW x5 e70. Схема BMW e53. X5 e53 блок АБС схема.

Электросхемы бмв. BMW e60 схема электрооборудования. Электрическая схема БМВ е60. Электрический схемы BMW e53. BMW e90 электрические схемы.

Электросхемы бмв

Электросхемы бмв. Схема стеклоподъемников БМВ е34. Схема стеклоподъемников BMW e60. BMW e34 схема стеклоподъемника. Схема подключения стеклоподъемников БМВ е34.

Электросхемы бмв. BMW e46 ignition wiring. BMW e90 электрические схемы. E36 m50 engine wiring harness. Схема аудиосистемы BMW e46.

Электросхемы бмв. Схема подключения печки БМВ е34. Схема включения кондиционера БМВ е34. Электросхема отопителя БМВ е39. Схема проводов BMW e39.

Электросхемы бмв

Электросхемы бмв. Электрическая схема БМВ х5 е53. BMW x5 схема электрооборудования. Схема блока АБС BMW e39. BMW e39 электрические схемы АБС.

Электросхемы бмв. Эл схема БМВ е36. Схема электрооборудования BMW e36. Схема электропроводки БМВ е36. Схема зажигания БМВ е36.

Электросхемы бмв. Электросхемы БМВ e36. Схема электрооборудования BMW 520i. Схема приборки БМВ е30. Схема электрооборудования BMW e36.

Электросхемы бмв. Схема панели приборов БМВ е30. Схема приборной панели БМВ е39. Электрическая схема панели приборов Скания. Схема панели приборов Паджеро 3.

Электросхемы бмв

Электросхемы бмв. Схема электропроводки BMW e36. Схема подогрева сидений BMW e36. Схема подключения подогрева сидений БМВ е46. Схема проводки подогрева сидений BMW e36.

Электросхемы бмв. Электросхемы БМВ e36.

Электросхемы бмв

Электросхемы бмв. Электрическая схема БМВ х5 е53. Схема центрального замка БМВ е53. Электросхема БМВ х5 е53 3.0 бензин магнитола. BMW e53 электропроводка форсунок.

Электросхемы бмв. Схема электрооборудования BMW e36. Электросхемы БМВ e36. Схема электрооборудования BMW e36 Compact. Схема электрооборудования БМВ е30.

Электросхемы бмв. Электрическая схема BMW f10. BMW e39 электрические схемы АБС. Электрическая схема двигателя BMW m70. Эл схема блока АБС е39.

Электросхемы бмв. Электросхема проводки BMW e90. BMW электросхема блок m46. Электросхема can BMW 3 2007. Схема BMW 3 e90.

Электросхемы бмв. BMW x1 электрическая схема электрооборудования. Электрическая схема BMW e46. BMW e60 электрическая схема. Схема проводки BMW f30.

Электросхемы бмв. Схема проводки БМВ е39 м52. Схема электрооборудования BMW e36. Схема электропроводки BMW e46. Эл схема БМВ е36.

Электросхемы бмв. Схема проводки БМВ х5 е53 3.0 бензин. Схема аудиосистемы БМВ х5 е53. BMW e53 электропроводка форсунок. Электрическая схема БМВ х5 е53.

Электросхемы бмв. Схема электропроводки BMW e90. Схема электрооборудования BMW e30 318i. Схема электропроводки задних фонарей BMW e30. Схема фар BMW e30.

Электросхемы бмв

Электросхемы бмв. Электрическая схема БМВ х5 е53. Схема подключения фары БМВ х5 е53. Электросхема BMW e53. Электрическая схема света БМВ х5 е53.

Электросхемы бмв. Схема электропроводки BMW e90. Электрическая схема БМВ е60. BMW e60 электрическая схема. Схема электропроводки BMW e46.

Электросхемы бмв. Схема электрооборудования БМВ е36. Схема проводки БМВ е36 м43. Электрическая схема BMW e36. Электросхемы БМВ e36.

Электросхемы бмв. Схемы электрооборудования БМВ е60. Схема электрооборудования БМВ 318. Схема электростеклоподъемников БМВ е34. Схема проводки поворотников BMW e30.

Электросхемы бмв. BMW e39 схема электропривода сидений. Электросхема привода сидений BMW e46. Схема электрооборудования БМВ е90. BMW e46 электросхема.

Электросхемы бмв. Блок управления света BMW x6 схема. Блок освещение салона BMW x5 e53. BMW x5 схема электрооборудования. Электросхема BMW e53.

Электросхемы бмв. Схема проводки BMW e34 ЭБУ. Схема электропроводки BMW e30. Схема подключения стартера БМВ е34 м50. Схема электрооборудования BMW e30 318i.

Электросхемы бмв. Схема электрооборудования БМВ е30. Схема проводки e30. Схема проводки освещения е34. Схема задних фонарей БМВ е34.

  • Вперед Посол казахстана в россии
  • Назад 1040Уд1

Новые страницы

540 Автобус расписание колпино никольское и схема маршрута

Алгебра 7 класс упражнение 326

Casual стиль мужской

Дата реформы избранной рады

Дворец спорта архангельск массовые катания

Электросхемы бмв

Гдз мерзляк 9

Гдз по математике 3 класс тренажер моро

Гисметео сыктывкар осадков карта

Графики k b

Кафе авеню

Карбюратор уаз буханка к 126 регулировка

Карта особняков в гта 5 рп

Коммерческое предложение стройматериалы образец

М шелепиха карта метро

Математика третий класс вторая часть страница 67

Нива или ховер проходимость

Образец заполнения уведомления о конфликте интересов

Окко футбол подписка

Панорама тюмень карта с улицами и домами

Пежо эксплуатация

Расторжение брака заявление образец

Решебник по математике впр 4 класс

Shakespeare wrote hamlet

Сказка теремок читать текст полностью с картинками бесплатно на русском языке с картинками

Снятие торпеды мерседес 124

Технология рекламы типография

В чем различие в лексическом значении слов желтый и желтоватый слабый преслабый зеленый зелененький

Замена пневмоподвески на пружинную

Зпп 37 образец заполнения

cdn.zecar.ru