Skip to content

Фотогалерея

  • Главная
  • Контакты

Электросхема бмв е39

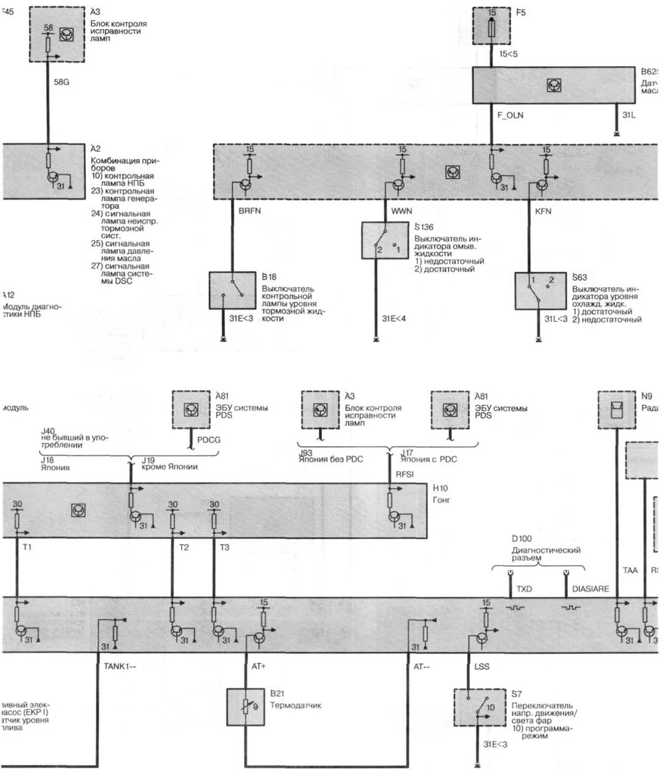
Электросхема бмв е39. БМВ е39 схема электрооборудования. Электрическая схема BMW e39. Схема проводки БМВ е39. Электрическая схема БМВ е39.

Электросхема бмв е39. БМВ е39 схема электрооборудования. Схемы электрооборудования BMW 5 e39. Схема кондиционера БМВ е39. Схема электрики BMW e39.

Электросхема бмв е39. Электросхема BMW e34. Схемы электрооборудования BMW e34. Электрическая схема БМВ е34. Схема электрооборудования BMW 520i.

Электросхема бмв е39. Электрическая схема БМВ х5 е53. Схема подключения фары БМВ х5 е53. Электросхема BMW e53. Электрическая схема света БМВ х5 е53.

Электросхема бмв е39. БМВ е39 схема электрооборудования. Блок накала свечей схема БМВ х5 е70 дизель. Схема реле свечей накала е70 м57. Схема блока свечей накаливания БМВ х5 е70.

Электросхема бмв е39. BMW e28 электросхемы. Схема БМВ е28. Схема проводки е28. Схема инжектора BMW 5 e28.

Электросхема бмв е39. Электрическая схема БМВ x5 e70. Электрическая схема БМВ х3 е83. Блок управления схема BMW e83. Электросхема двигателя t5g.

Электросхема бмв е39

Электросхема бмв е39

Электросхема бмв е39. Электрическая схема БМВ х5 е53. БМВ х5 е53 электросхема щитка приборов. БМВ х5 е70 электро схема помпы. БМВ х5 е53 электросхемы 2005г.

Электросхема бмв е39

Электросхема бмв е39. БМВ е39 схема электрооборудования. Электрическая схема БМВ е39 м52. Схема электрооборудования BMW 520i. Схема проводки БМВ е39 м52.

Электросхема бмв е39. BMW e34 электрическая схема стеклоподъёмников. Схема подключения стеклоподъемников БМВ е34. Схема стеклоподъемников БМВ е34. Схемы электрооборудования БМВ е60.

Электросхема бмв е39

Электросхема бмв е39. Схемы электрооборудования BMW e34. Схема стартера BMW e36. Схема стартера BMW e34. BMW e34 Генератор схема.

Электросхема бмв е39. Схемы электрооборудования BMW 528i. Электросхема BMW e28. Схема проводки BMW e32. Схема электропроводки БМВ е28.

Электросхема бмв е39. Схема противотуманных фар БМВ е36. Схемы электрооборудования БМВ е60. Схема противотуманных фар БМВ е39. Схема проводки задних фонарей BMW e39.

Электросхема бмв е39. Электрическая схема БМВ е39. Реле звукового сигнала е39. Реле звукового сигнала БМВ е39. Схема акустики БМВ е39.

Электросхема бмв е39. Схема электрооборудования БМВ е34. Схема электрооборудования БМВ х5 е70. Схема электропроводки BMW e34. Схема электрооборудования БМВ 525 е34.

Электросхема бмв е39. Схема аудиосистемы БМВ е39. Электрическая схема БМВ е39. БМВ е39 схема электрооборудования. Схема электрики BMW e39.

Электросхема бмв е39. Электросхемы BMW e34 ASC+T. BMW e34 электросхемы поворотников. BMW e34 схема проводки на динамики. BMW e34 реле поворотников электросхема.

Электросхема бмв е39. БМВ е39 схема электрооборудования. Схема электропроводки БМВ е39. Схема электрооборудования BMW 520i. Схема проводки e39.

Электросхема бмв е39. БМВ е39 схема электрооборудования. Электрическая схема BMW e39. Схема проводки БМВ е39. Схема электрики BMW e39.

Электросхема бмв е39. Siemens ms43 распиновка ЭБУ. Электросхема BMW x5 e53. Электросхема BMW x5 e70. Схема ЭБУ ms43 распиновка.

Электросхема бмв е39. Электрическая схема BMW e34. Схемы электрооборудования BMW e34. Е34 схема дворников. БМВ е34 схема стеклоочистителя схема.

Электросхема бмв е39. Электрическая схема БМВ х5 е53. Схема BMW x5. Схема BMW x5 2007. Схема распредвала на BMW e39.

Электросхема бмв е39. Схема электрическая BMW x5 e70. Электрическая схема БМВ е60. Электрическая схема БМВ х5 е70. Электрическая схема БМВ е39.

Электросхема бмв е39. Электросхемы BMW e34. Электрическая схема багажника e46. BMW x6 электрическая схема замка багажника. Электросхема замка багажника BMW e46.

Электросхема бмв е39. Схема проводки БМВ е39. Схема аудиосистемы БМВ е39. Схема кондиционера БМВ е39. Схема проводки БМВ е39 м52.

Электросхема бмв е39. БМВ е39 схема электрооборудования. Схема электрооборудования BMW 520i. Электрическая схема зажигания BMW e39. Электрическая схема BMW м20 б25 BMW.

Электросхема бмв е39. БМВ е39 схема электрооборудования. Схема парктроника БМВ е39. Электрическая схема BMW e39. Схемы электрооборудования БМВ е60.

Электросхема бмв е39

Электросхема бмв е39. Электрическая схема BMW e46. BMW e39 электрические схемы АБС. Электрическая схема BMW e39. Электрическая схема ABS BMW e39.

Электросхема бмв е39

Электросхема бмв е39

Электросхема бмв е39. Схема аудиосистемы BMW e46. Электрическая схема BMW e46. Схема электрики БМВ е46. Схема проводки БМВ е46.

Электросхема бмв е39. Схема электропроводки БМВ е39. БМВ е39 схема электрооборудования. Схема акустики БМВ е39. Электрическая схема повторителя BMW f10.

Электросхема бмв е39. Электрическая схема BMW e39. Электрическая схема БМВ е39. Схема антенны БМВ х5 е53. Схема электрическая BMW x5 e70.

Электросхема бмв е39. Схема электрооборудования БМВ е30. Схема проводки e30. Схема проводки освещения е34. Схема задних фонарей БМВ е34.

Электросхема бмв е39. Электрическая схема BMW f10. BMW e39 электрические схемы АБС. Электрическая схема двигателя BMW m70. Эл схема блока АБС е39.

Электросхема бмв е39. Схема проводки BMW e32. BMW 735i схема. Схема электрооборудования BMW e83 стартер. Схема БМВ 7 схема климата.

Электросхема бмв е39. Электросхема БМВ x5 e53. Электросхема BMW x5 e70. Электросхема BMW e53. Siemens ms43 распиновка ЭБУ.

Электросхема бмв е39

Электросхема бмв е39. Схема освещения салона БМВ е34. Электросхема ABS БМВ х3 е83. Электрическая схема BMW e46. БМВ х5 е70 электросхема.

Электросхема бмв е39. Схема электрооборудования БМВ е36. Схема электрооборудования БМВ е46. Электрическая схема БМВ е39. Схема электрооборудования BMW e36.

Электросхема бмв е39. BMW x5 схема электрооборудования. Электрическая схема БМВ х5 е53. BMW e53 схема ABS. Эл принципиальные схема BMW e60.

Электросхема бмв е39. BMW e36 Эл схемы цветные. Схема проводки стартера e46. Схема зарядки АКБ BMW e34. Схема проводки БМВ g30.

Электросхема бмв е39

Электросхема бмв е39

Электросхема бмв е39. Схема электрики BMW e39. Электросхема БМВ е36. Электросхема БМВ 5 е39. Электрическая схема АБС БМВ е36.

Электросхема бмв е39. Электрическая схема БМВ е39. Электросхема ABS БМВ х3 е83.

Электросхема бмв е39. Схема электрооборудования BMW e36. Схема стеклоподъемников БМВ е34. Схема стеклоподъемников BMW e60. Схема электрооборудования БМВ е30.

Электросхема бмв е39. Электросхема АКПП еатон.

Электросхема бмв е39. Электрическая схема БМВ х3 е83. Электросхема парктроников БМВ е60. BMW e36 схема. BMW e36 PDC.

Электросхема бмв е39

Электросхема бмв е39. Схемы электрооборудования БМВ е60. Схема электрооборудования БМВ 318. Схема электростеклоподъемников БМВ е34. Схема проводки поворотников BMW e30.

Электросхема бмв е39

Электросхема бмв е39. BMW e60 электрическая схема. Электросхема кондиционера БМВ е39. БМВ е39 схема электрооборудования. Электросхема кондиционера BMW e34.

Электросхема бмв е39. БМВ е39 схема электрооборудования. Электрическая схема BMW e39. Электрическая схема БМВ е39. Схема электропроводки БМВ е39.

Электросхема бмв е39

Электросхема бмв е39

Электросхема бмв е39. Схема проводки задних фонарей BMW e39. Схема проводки задних фонарей БМВ е39. Схема электрики BMW e39. Е39 БМВ фары задние схема.

Электросхема бмв е39. BMW e34 электросхема Центральный замок. Схема центрального замка БМВ е34. BMW электросхема ЦЗ. БМВ е39 схема электрооборудования.

Электросхема бмв е39. BMW e60 электрическая схема. Электрическая схемы БМВ е46. Схема электропроводки БМВ е39. BMW e70 электрическая схема.

Электросхема бмв е39. Электросхемы БМВ e36. Схема электрооборудования BMW 520i. Схема приборки БМВ е30. Схема электрооборудования BMW e36.

Электросхема бмв е39. Схема проводки БМВ е39 м52. Схема электрооборудования BMW e36. Схема электропроводки BMW e46. Эл схема БМВ е36.

Электросхема бмв е39. Схема электрооборудования БМВ е34 м50. Электрическая схема BMW e34. Схема электрооборудования БМВ 34. Схема генератора БМВ е34.

Электросхема бмв е39. BMW e28 электросхемы. Схемы электрооборудования BMW 528i. Схема электрооборудования BMW 540. Схема зажигания БМВ е28.

Электросхема бмв е39. БМВ е39 схема электрооборудования. BMW e39 электрические схемы АБС. Схема АБС е39. Электрическая схема АБС БМВ е60.

Электросхема бмв е39. Схема проводки задних фонарей BMW e39. Схема замка зажигания БМВ е36. Электрическая схема зажигания BMW e39. Схема проводки замка зажигания БМВ е46.

Электросхема бмв е39. Схема электрооборудования БМВ е66. Электрическая схема БМВ x1. Электрическая схема БМВ е38. Схема электрооборудования BMW e65 2004.

Электросхема бмв е39. Схема электрооборудования БМВ е30. Электрическая схема BMW e36. Электросхема кондиционера BMW e36. Схема поворотников БМВ е36.

Электросхема бмв е39. Электрическая схема БМВ x5 e70. Электросхема стартера е39. Стартера схема е39 BMW. Электрическая схема БМВ х5 е53.

Электросхема бмв е39. Схема аудиосистемы BMW e46. Схема аудио системы БМВ е39. Схема климат контроля BMW e46. Эл принципиальные схема BMW e60.

Электросхема бмв е39. БМВ е39 схема электрооборудования. Электрическая схема BMW e39. БМВ е39 схема. Электрическая схема БМВ е39.

Электросхема бмв е39

Электросхема бмв е39. Схема электрооборудования BMW e36. Схема панели приборов БМВ е36. Схема электропроводки БМВ е36. Электрическая схема приборной панели БМВ е34.

Электросхема бмв е39. Схема электропроводки BMW e90. Электрическая схема БМВ е60. BMW e60 электрическая схема. Схема электропроводки BMW e46.

Электросхема бмв е39. Электрическая схема БМВ е38. Схема ABS BMW e38. Схема АБС 0005 БМВ Е 38 2.8 2000 года. Электрическая схема БМВ е65.

Электросхема бмв е39. Схема проводки BMW e34 ЭБУ. Схема электропроводки BMW e30. Схема подключения стартера БМВ е34 м50. Схема электрооборудования BMW e30 318i.

Электросхема бмв е39

Электросхема бмв е39. Схема проводки БМВ е39 м52. Схема электрооборудования БМВ е46. BMW e60 электрическая схема. БМВ е39 схема электрооборудования.

Электросхема бмв е39

Электросхема бмв е39. Электрическая схема БМВ е34. BMW e34 электросхема Центральный замок. Электросхема БМВ е34 525. Схема электрооборудования БМВ е34 м50.

Электросхема бмв е39. Электрическая схема света БМВ х1. Реззо электросхема освещения. Распиновка блока света BMW e46 Рестайлинг. Схема BMW m42.

Электросхема бмв е39. Электрическая схема БМВ х5 е53. Схема электро сиденья БМВ х5. Электросхема БМВ х5 е53 4.4. Схема стартера БМВ х5 е53 м62.

Электросхема бмв е39. BMW f30 электросхема. Схемы электрооборудования БМВ е60. BMW e90 электрические схемы. Электросхема БМВ е90.

Электросхема бмв е39. Схема электропроводки БМВ е39. Схема проводки БМВ е39. БМВ е39 схема электрооборудования. Схема аудиосистемы БМВ е39.

  • Вперед Отношение объектов и их множеств информатика 6 класс босова презентация
  • Назад Штатная расстановка образец

Новые страницы

According to the speaker computers

Английский учебник спортлайт 5 класса

Арматура для ванны водосливная

Боинг макс 8 схема салона

Деревянные ворота под старину для частного дома

Доставка цветов борисов

Электросхема бмв е39

Фенька пантелеев читательский дневник

Где получать заказы на грузоперевозки

Гдз по математике 5 класс дорофеев номер 853

Кабардинка санаторий

Калибровка экрана магнитолы

Карта почта банк в каких банкоматах можно снять наличные

Логоневроз

Окружающий мир стр 108

Озеро медвежье новосибирск

Паджеро спорт бензин

Полонский алгебра 7 класс

Предохранители 2106

Проблема занятием спорта

Разболтовка гранд чероки 1995

Рецепт жижиг галнаш

Спорт вода купить

Спортбокс футбол премьер лига россии

Сяоми фитнес браслет 5

Установка водометанола

Ведущая новостей москва 24

Вышка университет москва

Забияка чили

Завихрение воздуха в дросселе

cdn.zecar.ru