Skip to content

Фотогалерея

  • Главная
  • Контакты

Электронщик схемы

Электронщик схемы. Детектор импульсов схема автостопов магнитофонов. Схема магнитофона Снежеть 204. Принципиальная схема магнитофона электроника 324. Электроника 302-1 схема.

Электронщик схемы. Микросхема иллюстрация. Микросхема вектор. Рисунок платы. Изображение микросхемы.

Электронщик схемы. Усилитель электроника эф-017. Электроника эп-017с-1 схема. Схема усилителя электроника эф-017-стерео. Схема проигрывателя электроника 017 стерео.

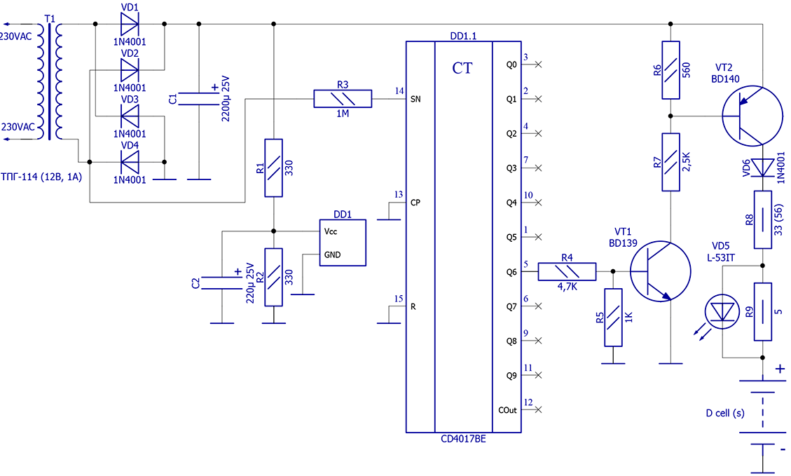
Электронщик схемы. Электромеханический счетчик схема. Функциональная схема последовательного суммирующего счётчика. Функциональная схема емкостного датчика. Функциональная схема суммирующего счетчика.

Электронщик схемы. Электроника эф-017 усилитель усилитель. Электрофон электроника эф-017-стерео. Электроника эп 017 стерео схема принципиальная электрическая. Радиотехника эп-101 схема.

Электронщик схемы. Микросхема к155аг1 аналог. Микросхема к155аг1 схема включения. Кр1533аг3 схема включения. Схема аппарата Витафон.

Электронщик схемы. Усилитель электроника 50у 017с индикатор схема. Электроника 50у-017с плата. Плата индикации электроника 50у-017с. Схема усилителя электроника 50у-017с принципиальная схема.

Электронщик схемы. Электроника б1-01 проигрыватель винила схема. Электроника б1-01 проигрыватель схема. Схема электроника 012 стерео проигрыватель. Проигрыватель винила электроника 012 схема.

Электронщик схемы

Электронщик схемы. Схема электронных часов на логических элементах. К561ие11 схема включения. Схема таймера на микросхеме к176ие12. Схемы электронных часов на микросхемах 176 серии.

Электронщик схемы. Схемы электронных устройств. Схемы защиты телефонных аппаратов. Схема прибора для проверки телефонной линии. Схемы вызывных устройств для телефонных аппаратов.

Электронщик схемы. Часы электроника 6.15 схема монтажная. Часы электроника кр 145ик1901. Электронные часы электроника 6.15м схема. Часы электроника 6.15м схема принципиальная.

Электронщик схемы. Принципиальная схема часов кварц тн-021. Часы электроника 7-06к схема. Электронные часы электроника 6.15м схема. Схема часов кварц тн-021.

Электронщик схемы. Схемы радиолюбительских устройств для начинающих радиолюбителей. Схемы электронных самоделок для начинающих радиолюбителей. Блок питания радиолюбителя своими руками. Схемы электронных самоделок для лаборатории радиолюбителя.

Электронщик схемы. Часы электроника б6-402 схема. Часы электроника б6-403ц. Часы электроника 7-06 схема принципиальная. Часы электроника 7-06м схема принципиальная.

Электронщик схемы. Генератор прямоугольных импульсов на операционном усилителе схема. Принципиальная схема генератора прямоугольных импульсов. Схема пробника для проверки операционных усилителей. Широкодиапазонный Генератор импульсов схема.

Электронщик схемы. Схемы акустического моргалика. Схемы на транзисторах кт315 и кт361. Акустический моргалик схема. Схемы на светодиодах и транзисторах.

Электронщик схемы. Practical Electronics схемы. Схема металлодетекторы из журнала practical Electronics. Константная электроника схема. Practical Electronics схемы блоков питания.

Электронщик схемы. Симулятор электроники. Начала электроники. Программа начала электроники. Схемы для программы начала электроники.

Электронщик схемы. Схемы по электронике. Электроника простые схемы. Схема по электронике для начинающих. Аналоговая схема.

Электронщик схемы. Блок управления электроника 004. Электроника 004 блок питания. Олимп 004 блок питания. Электроника та1-003 блок питания.

Электронщик схемы. Кр145ик1901 светодиодных индикаторах. Схема электронных часов на микросхеме к145ик1901. Часы на к176ие12 к176ие13 к176ид3 схема. Часы электроника 6.02 схема.

Электронщик схемы. Микросхема логотип. Микроэлектроника иконка. Микросхема пиктограмма. Векторная микросхема.

Электронщик схемы. Часы электроника на 145ик1901 схема. Схема часов электроника на кр145ик1901. Схема на часы электроника 6 . 11. Схема часов на микросхеме к145ик1911.

Электронщик схемы. Электроника микросхемы. Электроника схемы. Цифровая электроника для нач.... Электроника 7 плата.

Электронщик схемы. Часы электроника 6.02 схема. Схема на часы электроника 6 . 11. Часы электроника 6 14 03 схема принципиальная электрическая. Схема часов электроника 6.03.

Электронщик схемы. Простой Генератор радиолюбителя схема. Схемы самоделок радиолюбителей. Простые микросхемы для начинающих радиолюбителей. Схема приемника начинающего радиолюбителя.

Электронщик схемы

Электронщик схемы. Часы на микросхеме ка1016хл1 на светодиодном индикаторе схема. Схема часов электроника б6-402. Часы электроника 6.15 схема принципиальная и монтажная. Схема часов на микросхеме к145ик1901.

Электронщик схемы. Частотомер электроника ЦШ 01 схема. Принципиальная схема цифровой шкалы ЦШ-01. Цифровая шкала электроника ЦШ-01 схема включения. Электроника ЦШ-01 схема.

Электронщик схемы. Электроника 50у-017с схема электрическая. Схему усилителя эф 017. 50у-017с схема. Схема усилителя электроника 50у-017с принципиальная схема.

Электронщик схемы. Схемотехника для начинающих. PH метр схемотехника. Схема Генератор функций времени. Схема чайника с подогревом на 2n3904.

Электронщик схемы. Схема часов кварц тн-021. Часы электроника 6.11 схема принципиальная. Часы микросхема к145ик1901. Часы на микросхеме к176ие12.

Электронщик схемы. Необычные проекты электроника схемы. General схема. Audio Innovations 700 схема. 31 Key Electronic Organ схема проводков.

Электронщик схемы. Elp18x1ls схема электрическая-принципиальная. Yam-803 схема электрическая принципиальная. Дозиметр схема принципиальная электрическая. ДС-Б-070м1 схема электрическая принципиальная.

Электронщик схемы. Электронные часы на к176ие18 к176ид3 на светодиодном индикаторе. Часы электроника 7-2100см6 индикатор красный. Светодиодный индикатор на к176ие4. К176ир10 схема.

Электронщик схемы

Электронщик схемы. Генератор прозвонки кабеля схема. Пробник прозвонка индикатор напряжения схема. Схема индикатора скрытой проводки с индикатором и пробником. Индикатор фазы 220в схема.

Электронщик схемы. Счетчик импульсов на логических элементах. Счетчик импульсов на логических схемах. Счетчик схема на логических элементах. Счётчики импульсов и их классификация.

Электронщик схемы. Часы электроника 7-06м схема принципиальная. Часы электроника 7-06 схема принципиальная. Часы электроника 6.15 схема монтажная. Часы электроника 6.15м схема принципиальная.

Электронщик схемы. Электроника 204 трехпрограммный схема. Трехпрограммный приемник Маяк 202 схема. Электроника пт 205 схема электрическая принципиальная. Электроника пт 206 принципиальная схема.

Электронщик схемы. Электронные схемы. Схемы электронных устройств. Электронные схемы для начинающих. Электроника схемы.

Электронщик схемы. Схемы радиолюбительских устройств для начинающих радиолюбителей. Схемы электронных самоделок радиолюбителей. Схемы электронных самоделок для начинающих радиолюбителей. Схема приемника начинающего радиолюбителя.

Электронщик схемы. Forum схем. Практическая электроника со схемами. Схема форума. Гзч-4м схема форум.

Электронщик схемы. Усилитель электроника эф-017. Электроника эп 017 стерео схема принципиальная электрическая. Схема усилителя электроника УК 001 стерео. Усилитель электроника 20-1 схема.

Электронщик схемы. Микросхема к176 печатная плата. Микросхема ка1016хл1 светодиодные индикаторы. Микросхема кр145ик1911 схема включения. Печатные платы с микросхем к155.

Электронщик схемы. Электроника эп 17 схема. Схема усилителя эф 017 стерео. Электроника 017 усилитель схема. Схема усилителя 50у-017с.

Электронщик схемы. Кр145ик1901 светодиодных индикаторах. Электронные часы на кр145ик1901 схема. Схема часов электроника на кр145ик1901. Схема электронных часов на микросхеме кр145ик1901.

Электронщик схемы. Op117g операционный усилитель. Op-27 операционный усилитель. Операционный усилитель 321. Операционный усилитель Электротехника.

Электронщик схемы. Часы электроника 6.15 схема монтажная. Схема часов электроника 6.15м. Часы электроника 6.15 монтажная. Часы электроника 7-06 схема принципиальная.

Электронщик схемы. Электроника схемы. Мультиплексор и операционный усилитель. Диаграмма усилителя. Схема свободных электронных.

Электронщик схемы. Схема имитатора канарейки на транзисторах. Имитатор канарейки схема. Электронная канарейка схема. Принципиальная схема электронной канарейки.

Электронщик схемы. Схема инвертора на IGBT транзисторах. Схема преобразователь частоты с транзистор IGBT. IGBT транзистор схема частотника. Силовой модуль IGBT принципиальная схема.

Электронщик схемы. Часы электронные на к145ик1901 схема. Часы электроника кр 145ик1901. Кр145ик1901 светодиодных индикаторах. Схема электронных часов на микросхеме к145ик1901.

Электронщик схемы. Схема электрическая принципиальная простая. Принципиальная схема искателя скрытой проводки. Принципиальные электрические схемы для начинающих. Простейшая принципиальная электрическая схема.

Электронщик схемы. Часы электроника 13 схема электрическая принципиальная. Часы электроника 6.02 схема. Часы на к176ие12 к176ие13 к176ид3 схема. Часы электроника 6 схема принципиальная электрическая на к1035хл1.

Электронщик схемы. Часы электроника 6.15 схема монтажная. Часы электроника 6.15м схема принципиальная. Электронные часы электроника 6.15м схема. Часы электроника 6.15 схема принципиальная.

Электронщик схемы. Часы электронные VST 716-4 схема. Электронные часы спектр кварц схема. Принципиальная схема электронных часов. Микросхема к176ие17 описание и схема включения.

Электронщик схемы. Схема электронных весов на микросхемах. Схема первичных часов на микроконтроллере. Блок схема часов на микроконтроллере. Часы электроника 13 схема электрическая принципиальная.

Электронщик схемы. РАДИОЛОЦМАН-электроника схемы. Как измерить линейность транзистора ДБ. "Self-heated Transistor digitizes Airflow". Automobile circuit Detection.

Электронщик схемы. Схема инженера. Инженер который разработает чипы. Rheometer vm5 схема. Electrical Project.

Электронщик схемы. Сигнализатор разрыва цепи. Схема индикации разрыва цепи. Схема по электронике для начинающих. Кнопка на разрыв цепи схема.

Электронщик схемы. Часы электроника 6.15 схема монтажная. Часы электроника 6 14 03 схема принципиальная. Часы электроника 2 на микросхемах к176ие18 ие13 ид3. Часы электроника 6.02 схема.

Электронщик схемы. 514ид1 схема включения. К514ид2 схема включения. Кр514ид2 схема включения. TM 902c схема принципиальная.

Электронщик схемы. Часы электроника кр 145ик1901. Кр145ик1901 светодиодных индикаторах. К145ик1901 блок питания. Схема часов на микросхеме к145ик1901.

Электронщик схемы. Jb9800 микросхема. Схема электронных часов на микросхеме к176ие12. Часы на микросхеме к176ие12. Часы на микросхеме ка1016хл1 на светодиодном индикаторе схема.

Электронщик схемы. Часы электроника б6-402 схема. Часы электроника б6-403ц. Часы электроника 6.15 схема монтажная. Часы электроника 6.11 схема принципиальная.

Электронщик схемы. Электроника эп 017 стерео схема принципиальная. Усилитель электроника эф-017 стерео. Электроника 50у-017с схема электрическая. Эф-017-стерео схема.

Электронщик схемы. Принципиальная электрическая схема робота. Схемотехника схемы. Схема электрическая принципиальная с печатной платой. Схема расположения схемотехника.

Электронщик схемы

Электронщик схемы. Схема электронной цепи. Схема электроники. Простые электрические схемы для начинающих электриков. Простые схемы электронщика.

Электронщик схемы. Схема электронного усилителя. Простая схема электронного усилителя. Аналоговые усилители схемотехника. Усилитель электроника схема.

Электронщик схемы

Электронщик схемы. Электроника МП 204 стерео схема. Электроника МП 204 С блок индикации. Электроника мп204 индикатор. Схема магнитофона электроника мп204.

Электронщик схемы. Инвертор электроника схема. Силовая электроника схемы. Схемы силовой электроники. Мостовая схема инвертора.

Электронщик схемы. Схема электронных часов на микросхеме к176ие12. Часы на к176ие18 к176ие13 к176ид3 и светодиодах. Часы на микросхемах cd4518. Часы на 176 серии с индикатором ивл2-7/5.

Электронщик схемы. Alfa электроника 12-41а схема. Электронные часы кварц тн-021 схема. Часы электроника Alfa 12-41 схема. Схема часов на микросхеме к145ик1901.

Электронщик схемы. Электронные часы на к176ие18 к176ид3 на светодиодном индикаторе. Схема часов на к176 электроника. Часы электроника 2 схема на микросхемах к176ие18. Часы на к176ие12 к176ие3 к176ие4 со светодиодным индикатором.

Электронщик схемы. Электронные схемы. Электроника схемы. Электронная схема электроника. Работа электронных схем.

  • Вперед Геометрическая фигура куб презентация
  • Назад История россии 9 класс гдз ляшенко гдз

Новые страницы

3 Лицо настоящего времени

930 Составьте предложения по данным ниже схемам

Адт 2

Акт пожарной тренировки образец

Аппликация рисунки схемы

Цель рекламы

Что такое хаотичное движение

Датчик микросхема

Доверенность на деньги образец

Гдз 1037

Гдз по английскому языку 8 класс баранова 2022

Гдз по геометрии 7 9 класс атанасян номер 21

Как промыть форсунки на гранте

Картинки танков из мультиков хом анимейшен

Коммерческое предложение от перевозчика образец

Конструкторский проект это

Кроссворд по гельминтам

Кудир при усн доходы образец заполнения

Пежо 308 значки на панели

Положение о неразглашении персональных данных образец

Путин во франции

Распиновка магнитолы галант 8

Распиновка замка зажигания ваз 2110 нового образца

Схема подключения втягивающего реле

Спорт йошкар ола

Спортивная ижевск

There is milk in the fridge

Тренировка пловца на воде

Внки

Зелень однокоренные глаголы

cdn.zecar.ru