Skip to content

Фотогалерея

  • Главная
  • Контакты

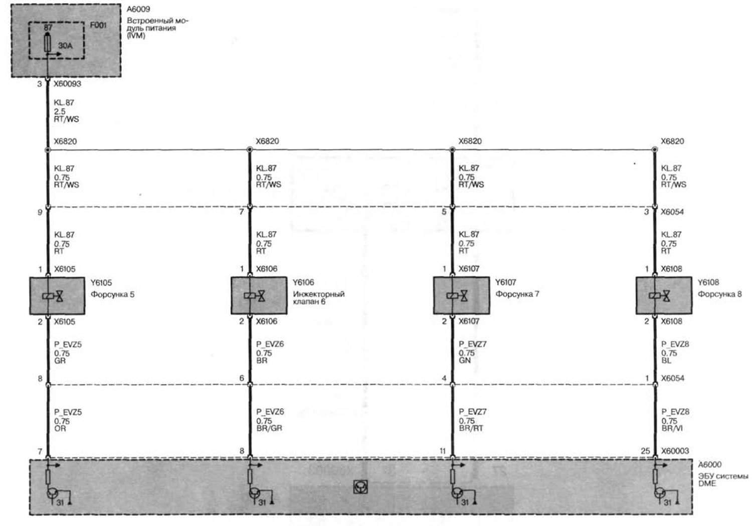
Электрическая схема форсунок

Электрическая схема форсунок. 2109 Схема электрооборудования инжектор. Схема инжекторной проводки ВАЗ 2109. Схема электрооборудования ВАЗ 2109 зажигания карбюратор. Схема электропроводки 2109 инжектор.

Электрическая схема форсунок

Электрическая схема форсунок. Схема стенда для промывки форсунок. Схема стенда прочистки инжектора. Схема контроллер стенда промывки форсунок. Схема подключения форсунок для промывки самодельным стендом.

Электрическая схема форсунок. Схема подключения форсунок. Схема подключения бензиновых форсунок на ГАЗ. Схема включения форсунок. Схема подключения форсунку двигателя.

Электрическая схема форсунок. Схема ЭБУ ВАЗ 2110. Схема ЭБУ ВАЗ 2110 инжектор 8. Электросхема управления двигателем ВАЗ 2113 инжектор. Электросхема ЭБУ ВАЗ 2110.

Электрическая схема форсунок

Электрическая схема форсунок. Схема контроллер стенда промывки форсунок. Схема для промывки форсунок на ne555. Генератор импульсов на ne555 для проверки форсунок.

Электрическая схема форсунок

Электрическая схема форсунок. Стенд для промывки форсунок своими руками схема. Схема стенда для промывки форсунок. Электросхема для промывки форсунок. Устройство для проверки форсунок схема.

Электрическая схема форсунок. Схема cartest injector. Cartest injector USB схема. Схема самодельного стенда для промывки форсунок. Схема контроллер стенда промывки форсунок.

Электрическая схема форсунок. Схема электрооборудования Нива 21214 инжектор 2009 года. Электрическая схема Нива 21214 инжектор. Схема ЭБУ Нива 21214 инжектор. Схема электрическая ВАЗ 21214 инжектор с контроллером Bosch.

Электрическая схема форсунок

Электрическая схема форсунок. Схема электрооборудования Нива 21214 инжектор. Схема электрическая ВАЗ 21214 инжектор. Схема электрооборудования Нива 2121 инжектор. Электрическая схема Нива 21214.

Электрическая схема форсунок. Схема аккумуляторной топливной системы common Rail. Схема топливной системы common Rail. Схема подключения форсунок системы Коммон рейл. Электронная схема управления форсунками common Rail.

Электрическая схема форсунок. Электросхемы двигателя Kia Cerato. Схема управления Киа Церато 1. Электрическая схема Киа Церато 2014 года. Электрическая схема Киа Соренто 1 дизель.

Электрическая схема форсунок. Схема электрооборудования ВАЗ 21073. Схема инжекторной проводки ВАЗ 2107. Схема проводки вентилятора ВАЗ 2107 инжектор. Схема электрооборудования ВАЗ 2107 инжекторная.

Электрическая схема форсунок. Стенд для промывки форсунок своими руками схема. Схема импульсного генератора для промывки форсунок. Схема стенда для промывки форсунок через реле. Самодельный прибор для промывки форсунок схема.

Электрическая схема форсунок. Схема ЭСУД ВАЗ 2114 инжектор 8 клапанов. Разъём ЭСУД ВАЗ 2114. Схема электрооборудования ВАЗ 2114 ЭБУ бош. Схема электропроводки ЭБУ ВАЗ 2114.

Электрическая схема форсунок. Схема управления двигателем ВАЗ 2114. Электросхема ВАЗ 2114 бензонасоса инжектор. ВАЗ 2110 электрическая схема двигателя управление форсунками. Схема управления двигателем ВАЗ 2110 инжектор 8.

Электрическая схема форсунок. Схема электрооборудования ВАЗ 2112 евро. Схема электрооборудования 2110 инжектор. Схема электропроводки ВАЗ 2110 инжектор 8. Электросхема ВАЗ 2112 16 клапанов январь 5.1.

Электрическая схема форсунок

Электрическая схема форсунок. Схема управления двигателем 406 инжектор Волга. Схема двигателя ЗМЗ 406 инжектор. Схема управления двигателем ЗМЗ 406 инжектор Микас. ГАЗ 31105 схема электрооборудования ЗМЗ 406.

Электрическая схема форсунок. Стенд для промывки форсунок своими руками схема. Схема стенда прочистки инжектора.

Электрическая схема форсунок. Схема электропроводки ВАЗ 2121 Нива инжектор. ВАЗ 21214 схема электрооборудования инжектор. Схема электрооборудования ВАЗ 2121 Нива. Схема ЭБУ Нива 21214 инжектор.

Электрическая схема форсунок

Электрическая схема форсунок. Схема электрооборудования Mitsubishi l200. Схема АБС Mitsubishi l200. Электрическая схема Мицубиси l200. Схема форсунки л200.

Электрическая схема форсунок. Электрическая схема ЭБУ ВАЗ 2107 инжектор. Схема электрооборудования ВАЗ 2107 инжектор. Схема электрооборудования ВАЗ 2107 инжектор евро 3. Схема электрооборудования ВАЗ 2107 инжекторная.

Электрическая схема форсунок. Схема подключения форсунок ВАЗ 2110. Схема питания топливного насоса ВАЗ 2115. Схема питания форсунок ВАЗ 2109.

Электрическая схема форсунок. Электрическая схема Нива 21214 инжектор. Схема проводки ВАЗ 21213 карбюратор. Электрическая схема Нива 21213 инжектор. Схема электрооборудования Нива 21214 инжектор.

Электрическая схема форсунок. Схема электрооборудования ВАЗ 2107 инжекторная. Схема подключения инжектора ВАЗ 2107. Схема ЭСУД ВАЗ 2107 инжектор. Схема форсунок 2107 инжектор.

Электрическая схема форсунок. Схема подключения бензонасоса ВАЗ 2110. Схема электропитания бензонасоса ВАЗ 2110. ВАЗ 2112 схема электро бензонасоса. Реле управления бензонасосом ВАЗ 2110.

Электрическая схема форсунок. Электромагнитная форсунка схема. Клапан электромагнитный форсунки с15. Бензиновая форсунка схема. Устройство топливной электромагнитной форсунки.

Электрическая схема форсунок

Электрическая схема форсунок. Схема электропроводки ВАЗ 2107 карбюратор. Схема электрооборудования ВАЗ 2107 инжектор. Схема электрическая ВАЗ 2107 инжекторная. Принципиальная электрическая схема ВАЗ 2107 инжектор.

Электрическая схема форсунок. Схема электрооборудования 2114 инжектор. 2115 Схема электрооборудования. ВАЗ 2115 схема электрооборудования инжектор. Схема электрооборудования ВАЗ 2115 инжектор 8.

Электрическая схема форсунок. Схема электрооборудования Шевроле Нива 2123 с 2012 года. Схема проводки Шевроле Нива 2006 года. Схема электрооборудования Нива Шевроле 2007. Схема электрооборудования ВАЗ 21230 Шевроле.

Электрическая схема форсунок. Схема задних фонарей Гранта седан. Схема задних фонарей Гран. Схема задних фонарей Гранта. Схема задних фонарей Гранта универсал.

Электрическая схема форсунок. Электрическая схема Hyundai Accent. Электрическая схема управления двигателем акцента.

Электрическая схема форсунок. Схема ЭБУ Лачетти 1.8. Схема электропитания Chevrolet Lacetti. Схема ЭБУ Лачетти 1.6. Схема питания бензонасоса Шевроле Лачетти.

Электрическая схема форсунок. Электрическая схема ВАЗ 2110 инжектор 8кл. Схема электрооборудования ВАЗ 2110 инжектор 8 клапанов. Эл схема ВАЗ 2110 инжектор. Схема электроники ВАЗ 2110 инжектор 8 клапанов.

Электрическая схема форсунок

Электрическая схема форсунок

Электрическая схема форсунок. Схема электрооборудования Солярис 2011. Hyundai Solaris 1 Эл схема фар. Схема электропроводки на Хендай Солярис 2013 года. Электрическая схема Hyundai Solaris 2015 года.

Электрическая схема форсунок. Система зажигания ВАЗ 21099 инжектор схема. Модуль зажигания ВАЗ 21099 инжектор 8 клапанов схема. Схема зажигания ВАЗ 2109 инжектор 8 клапанов. Электросхема ВАЗ 2109 инжектор зажигание.

Электрическая схема форсунок

Электрическая схема форсунок. Схема электромагнитной форсунки инжектора. Электромагнитная форсунка чертеж. 3. Схема электромагнитной форсунки (инжектора).. Схема управления электромагнитными форсунками ВАЗ.

Электрическая схема форсунок. Схема ЭСУД ВАЗ 2107 инжектор. Схема электрооборудования январь 7.2. Схема проводки ВАЗ 2107 инжектор январь 7.2. Схема электрооборудования ВАЗ 21067 инжектор.

Электрическая схема форсунок

Электрическая схема форсунок. Схема электрооборудования ВАЗ 2115 1.6 инжектор. Схема электрооборудования ВАЗ 2115 инжектор 8. Схема электрооборудования ВАЗ 2115. Схема форсунок ВАЗ 2114.

Электрическая схема форсунок. Схема электрооборудования ВАЗ 2110 инжектор 16 клапанов. Схема Эл проводки ВАЗ 2111 инжектор 8 клапанов. Схема электрооборудования ВАЗ 2111 инжектор 8 клапанов. Схема подключения проводки ВАЗ 2110.

Электрическая схема форсунок

Электрическая схема форсунок. Электрическая схема проводки ВАЗ 21099 инжектор. Схема электрооборудования ВАЗ 21099 инжектор 8 клапанов. Электросхема ВАЗ 2109 инжектор зажигание. Схема электрооборудования ВАЗ 2199 инжектор.

Электрическая схема форсунок

Электрическая схема форсунок. Схема электрооборудования ВАЗ Приора инжектор. 2170 Схема электропроводки. Схема электрооборудования ВАЗ Приора инжектор 16 клапанов. Схема электрооборудования ВАЗ Приора 2.

Электрическая схема форсунок. Схема ЭБУ ВАЗ 2112 январь 5 1. Схема ЭБУ ВАЗ 2110 инжектор 8. Схема электрооборудования ВАЗ ЭБУ январь 5.1. Схема ЭБУ январь 5.1 ВАЗ 2110.

Электрическая схема форсунок. Электрическая схема ВАЗ 2107 инжектор. Схема проводки ВАЗ 2107 инжектор на форсунки. Схема электропроводки ВАЗ 2107 инжектор. Схема электрическая ЭСУД ВАЗ 2107 инжектор.

Электрическая схема форсунок

Электрическая схема форсунок

Электрическая схема форсунок. Топливная система КАМАЗ евро 5 common Rail. Топливная система КАМАЗ евро 4 common Rail. КАМАЗ 6520 Коммон рейл топливный насос схе а. Топливная система ЯМЗ 536 схема.

Электрическая схема форсунок. Схема ЭБУ ВАЗ 2110 инжектор 8. Схема блока управления ВАЗ 2110 инжектор. Схема ЭБУ ВАЗ 2112 инжектор 16. Схема ЭБУ ВАЗ 2111 инжектор 8 клапанов.

Электрическая схема форсунок. Схема системы питания дизельного двигателя common Rail. Топливная система common Rail дизель схема. Схема топливной аппаратуры common Rail. Система питания двигателя common Rail схема.

Электрическая схема форсунок

Электрическая схема форсунок. Схема электрооборудования Газель 406 инжектор ЗМЗ. Электросхема управления двигателем ЗМЗ 406 карбюратор. Система управления двигателем ЗМЗ 406 карбюратор. Схема электрооборудования ГАЗ 3302 ЗМЗ 406 карбюратор.

Электрическая схема форсунок. Схема электропроводки 2110 инжектор. Схема проводки ВАЗ 2110 8 клапанов 2001 года. Схема электропроводки ВАЗ 2110 16 клапанов. Схема электропроводки ВАЗ 2110 инжекторная.

Электрическая схема форсунок. Схема управления двигателем ЗМЗ 406 инжектор. Электрическая схема Волга 3110 двигатель 406 инжектор.

Электрическая схема форсунок. BMW e53 электропроводка форсунок. Схема электрическая Subaru Levorg.

Электрическая схема форсунок. Форсунка двигателя д-245 схема. Форсунка дизельная д 245 чертеж. Д 245 форсунки форсунки. Форсунка д 245 евро 3 схема.

Электрическая схема форсунок. Эл.схема 21074 инжектор. Проводка ВАЗ 2107 схема электрооборудования. Схема проводки форсунок ВАЗ 2107. Схема электропроводки ВАЗ 2107 инжектор.

Электрическая схема форсунок. Электросхема Ситроен c2. Электрическая схема Ситроен с4 Аиркросс. Ситроен c5 электросхема инжектора. Электросхема форсунок Ситроен Берлинго 2012.

Электрическая схема форсунок. Схема ультразвука для очистки форсунок. Схема генератора для проверки катушек зажигания ne555. Самодельный тестер катушек зажигания схема. Схема стенда для проверки инжектора.

Электрическая схема форсунок. BMW e53 электропроводка форсунок. Электросхема форсунок 646 2.2CDI. Цепь форсунки электросхема. Agu электросхема форсунок.

Электрическая схема форсунок. Схема прибора для проверки форсунок. Схема контроллер стенда промывки форсунок. Схема Forsage промывка форсунок. Схема управления форсунками для стенда с функцией проверки.

Электрическая схема форсунок

Электрическая схема форсунок

Электрическая схема форсунок. Схема ВАЗ 2110 январь 5.1. Схема электрооборудования ЭБУ ВАЗ 2110. Январь 5.1 ВАЗ 2109 схема проводки. ВАЗ 2112 1.5 16 клапанов схема ЭБУ.

Электрическая схема форсунок

Электрическая схема форсунок. Схема устройства инжекторной электромагнитной топливной форсунки. Электрогидравлическая форсунка схема. Чертежи гидравлических форсунок. Бензиновая форсунка схема.

Электрическая схема форсунок. Схема электрооборудования ВАЗ 21099 инжектор высокая панель. Схема электрооборудования ВАЗ 21099 карбюратор высокая панель. Схема Эл проводки ВАЗ 2109. Электрическая схема ВАЗ 2108 карбюратор низкая панель.

Электрическая схема форсунок

Электрическая схема форсунок. Схема электрооборудования ВАЗ 2107 инжектор. Схема Эл.проводки ВАЗ 2107 инжектор. Схема проводки ВАЗ 2107 инжектор на форсунки. Схема электропроводки ВАЗ 2107 инжектор с описанием.

Электрическая схема форсунок

Электрическая схема форсунок. Схема управления двигателем 406 инжектор Волга. Схема двигателя ЗМЗ 406 инжектор. Схема управления двигателем ЗМЗ 406 инжектор Микас. Схема электрооборудования Газель 405 инжектор.

Электрическая схема форсунок. Схема электрооборудования ВАЗ 2110 инжектор 8 клапанов. Схема электрооборудования 2110 инжектор. ВАЗ 2110 схема электрооборудования инжектор. Схема Эл проводки ВАЗ 2110 инжектор.

Электрическая схема форсунок. Схема проводки двигателя ВАЗ 2114 инжектор 8. Схема электропроводки ВАЗ 2114 инжектор 8. Схема проводки двигателя ВАЗ 2114. Схема электропроводки ВАЗ 2114.

  • Вперед Округлите до десятков 348
  • Назад Схемы сетей водопроводов

Новые страницы

68 Школа липецк

Аэропорт в горно алтайске

Анализ мальчик в белой рубашке

Экскаватор роторный

Гдз алгебра 8 класс макарычев номер 970

Гражданство российской федерации как получить

Ишемический инсульт первая помощь

Как лечить вальгус стопы у взрослых лечение

Какие факты об управлении колониями верны а какие нет

Какой падеж сосновую шишку

Карта метро москва схема с расчетом времени

Карта метро стамбула на русском языке с достопримечательностями

Карта витебска с улицами и номерами домов и маршрутами автобусов и остановками

Kenwood protect

Лексус в кемерово

Образец работы на высшую категорию медицинской сестры

Огу карта корпусов

Олимпик фитнес мытищи расписание

Премьер фитнес

Рисунок симметрии в природе

Самостоятельные по математике 4 класс

Сделай схему первого предложения

Стихотворение в основе которого лежит историческое событие предание

Тппэп кабель

Тренировки по мини футболу в зале

Упражнение 194 по русскому языку 4 класс страница 95

Урок изо в 1 классе 1 урок с презентацией поэтапное рисование

Установка сигнализации с автозапуском в балашихе

Заявка на перевозку груза образец рб

Знаток школа 999 электронных схем

cdn.zecar.ru