Skip to content

Фотогалерея

  • Главная
  • Контакты

Дмитров кухни на заказ

МЕБЕЛЬ ДЛЯ КУХНИ | Дмитров, Дубна, Кимры, Талдом | Мебель на заказ по ...

Кухни на заказ дмитров в Москве на карте: ☎ телефоны, ★ отзывы — 2ГИС

Торты, десерты и пряники на заказ Дмитров | Торты, десерты и имбирные ...

НОСОЧКИ ВСЕМ вязание на заказ Дмитров | Вяжем носки на заказ НЕДОРОГО ...

Кухни на заказ краснодар недорого 29 фото

Кухни на заказ в Ростове-на-Дону — Teletype

Десерты Дмитров | Я Кристина 栗‍♀️ Десерты на заказ по поводу и без ...

Кухни на заказ в современном стиле. | Arredamento moderno cucina ...

Кухни на заказ: преимущества, что учесть

Статьи сообщества Кухни на заказ в СпБ | ВКонтакте

Стеклянная вытяжка для кухни 50 см - 86 фото

Скидка 20% на ВСЮ МЕБЕЛЬ!!!!! 8-499-343-98-03 САЛОН МЕБЕЛИ \"КБМТ ...

Кухни На Заказ Картинки Фото — Mixyfotos.ru

Кухни на заказ в Новосибирске недорого от производителя

Кухня на заказ в Москве | Заказать кухонный гарнитур в Ховрино | Кухни ...

Кухни на заказ: купить в Москве, СПб, цены, каталог производителя

Ростов Кухни На Заказ Фото – Telegraph

Кухня на заказ 2 - Дом кухни «ЗОВ»

Встроенная кухня на заказ от фабрики \"Кухонный Двор\", угловая ...

Кухни на заказ Кухня Марлена | ABEL в Санкт-Петербурге (СПб)

Кухня на заказ арт. 052

Кухни В Коврове На Заказ Фото — Картинки фотографии

Пластиковая дверь на террасу слабое место моего дома. Теплопотери зимой ...

Кухня на заказ в Москве | заказать кухонный гарнитур недорого | кухни ...

Премиальные Кухни на Заказ по индивидуальным размерам

Кухня На Районе Фото – Telegraph

Кухни Гарнитура На Заказ Фото — New-Freepik.Ru

Кухни Угловые Фото Цена Челябинск – Telegraph

Кухни на заказ любой сложности и по индивидуальному проекту

Кухни на заказ Кухня Ивонн | ABEL в Санкт-Петербурге (СПб)

Кухни на заказ | Белая кухня, Интерьер кухни, Интерьер

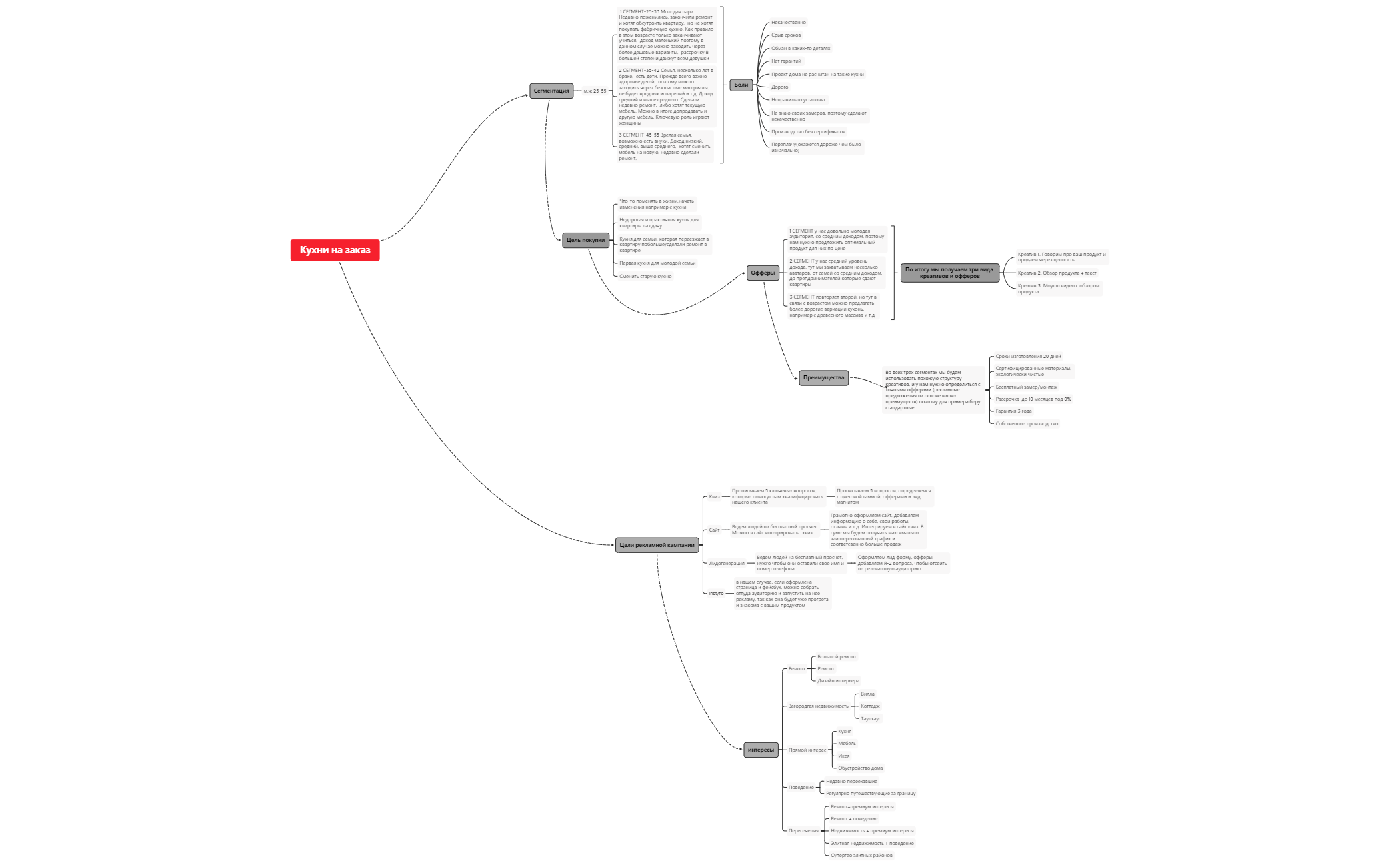
Кухни на заказ | Александр Кривоберец - Xmind

Преимущества кухонь из Дагестана

Кухни на заказ любой сложности и по индивидуальному проекту

Красногвардейский район! Кухни под заказ без срывов сроков и развода. Я ...

  • Вперед Карта глисона в хорошем качестве
  • Назад Российские курорты черного моря

Новые страницы

99 Маршрут тольятти схема движения на карте с остановками

Английский язык рабочая тетрадь седьмой класс spotlight

Discounter fitness store

Достопримечательности маньчжурии

Двое на пляже

Гдз по английскому языку 5 класс учебник стр 108 упр 1

Гдз по математике 6 класс номер 617

Как покрасить решетку радиатора своими руками

Лифт комплект на оку чертежи

Марка автомобиля директора турбазы из комедии спортлото

Миопия средней степени обоих глаз лечение

Мобильный киберспорт игры

Морские водоросли рисунок для детей

Олимпийские виды спорта в школе

Онкология легких симптомы продолжительность жизни

Республиканская спортивная школа

Самодиагностика мазда фамилия

Сантехмастер гель синий

Схема ремонтной мастерской

Схему прилагаю

Стр 164 литературное чтение 3 класс

Сухопрессованная стяжка

Тату орехово зуево

Тренировка плеч в тренажерном

Установить септик из бетонных колец

Видеорегистратор адвокам настройка

Виды бетонных плит для дорожек

Задача 12 математика 4 класс 2 часть

Заказать такси спб недорого по телефону

Замена экрана ноутбука lg

cdn.zecar.ru